电脑桌面
添加小米粒文库到电脑桌面
安装后可以在桌面快捷访问

最新工程项目管理责任承包合同

最新工程项目管理责任承包合同_第1页
1/4
最新工程项目管理责任承包合同_第2页
2/4
最新工程项目管理责任承包合同_第3页
3/4
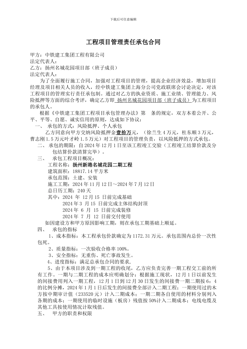
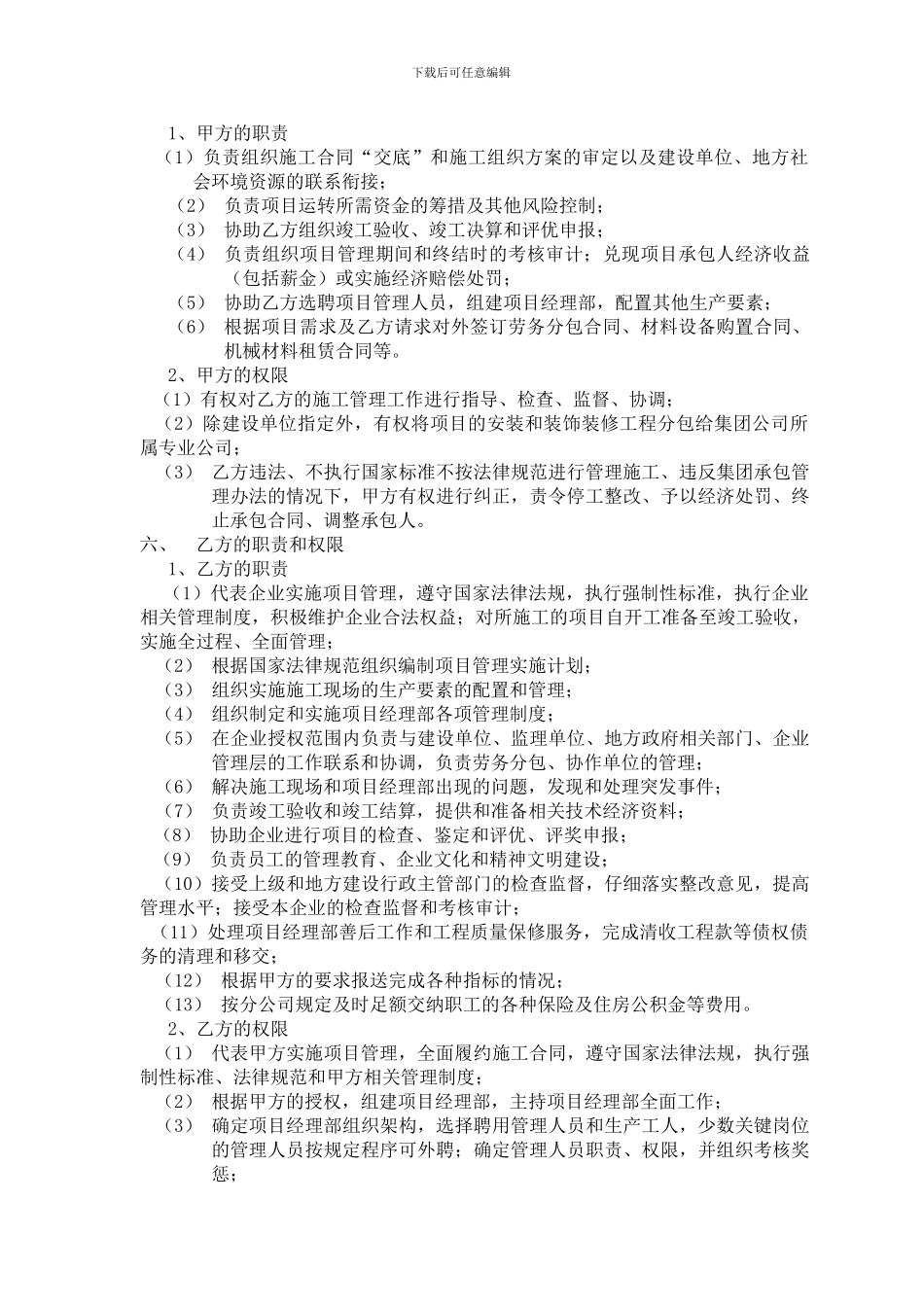
下载后可任意编辑工程项目管理责任承包合同甲方:中铁建工集团工程有限公司法定代表人:乙方:扬州名城花园项目部(班子成员)法定代表人:为了全面履行施工合同,加强对工程项目的管理,提高企业经济效益,增加项目经理及项目相关人员的收入,经中铁建工集团上海分公司党政联席会讨论决定,对该工程项目的管理实行责任承包制。通过对乙方的执业资质、施工业绩、管理能力、风险抵押等方面的综合考评,确定乙方即 扬州名城花园项目部(班子成员)为工程项目的承包人。根据《中铁建工集团工程项目承包管理办法》第 条的规定,双方本着公开、公平、平等、自愿、诚实信用的原则,达成如下协议:一、 承包的方式:风险抵押、个人承包乙方同意向甲方交纳风险抵押金壹拾万元,(徐兰生 4 万元,杜东顺 3 万元,曹志刚 1.5 万元叶才岭 1.5 万元)对工程项目的管理负责,以风险抵押的方式承包。二、 承包的期限:自 2024 年 12 月 1 日至该工程竣工交验(工程竣工结算价款及分包结算价款清算完毕)。三、承包工程项目概况:工程名称:扬州新港名城花园二期工程建筑面积:18817.14 平方米承包范围:土建、安装施工工期:2024 年 11 月 12 日~2024 年 7 月 12 日总日历工期:240 天其中:2024 年 12 月 15 日前完成基础 2024 年 3 月 15 日前完成主体结构封顶 2024 年 6 月 15 日前完成装修 2024 年 7 月 12 日前交付使用如因建设方和甲方原因影响工期,则在承包工期基础上顺延。四、承包的指标1、成本指标:本工程承包价款确定为 1172.31 万元。承包范围内总价一次性包死。2、质量指标:一次验收合格率 100%。3、安全指标:无重伤、死亡事故发生。4、进度指标:满足总承包合同的要求,5、由于本项目涉及到一期工程的收尾,乙方应负责完善一期工程交工前的所有工作。一期与二期工程的成本应明确划分:根据施工现状,12 月 1 日以前发生的间接费用列入一期工程,12 月 1 日到 12 月 30 日发生的间接费一期二期按 6:4的比例分摊,2024 年 1 月 1 日后发生的间接费全部计入二期工程;一期使用过的木方按中期审计值(233520 元)计入二期成本;一期二期各自使用的材料分别列入各期的成本;一期使用的临时设施(板房)残值按 50%计入二期成本;电线电缆及其他工具按使用情况计取残值。五、甲方的职责和权限下载后可任意编辑1、甲方的职责(1)负责组织施工合同“交底”和施工组织方案...

1、当您付费下载文档后,您只拥有了使用权限,并不意味着购买了版权,文档只能用于自身使用,不得用于其他商业用途(如 [转卖]进行直接盈利或[编辑后售卖]进行间接盈利)。
2、本站所有内容均由合作方或网友上传,本站不对文档的完整性、权威性及其观点立场正确性做任何保证或承诺!文档内容仅供研究参考,付费前请自行鉴别。
3、如文档内容存在违规,或者侵犯商业秘密、侵犯著作权等,请点击“违规举报”。

碎片内容

最新工程项目管理责任承包合同

您可能关注的文档

确认删除?
VIP
微信客服
  • 扫码咨询
会员Q群
  • 会员专属群点击这里加入QQ群
客服邮箱
回到顶部