电脑桌面
添加小米粒文库到电脑桌面
安装后可以在桌面快捷访问

绩效奖金方案

绩效奖金方案_第1页
1/6
绩效奖金方案_第2页
2/6
绩效奖金方案_第3页
3/6
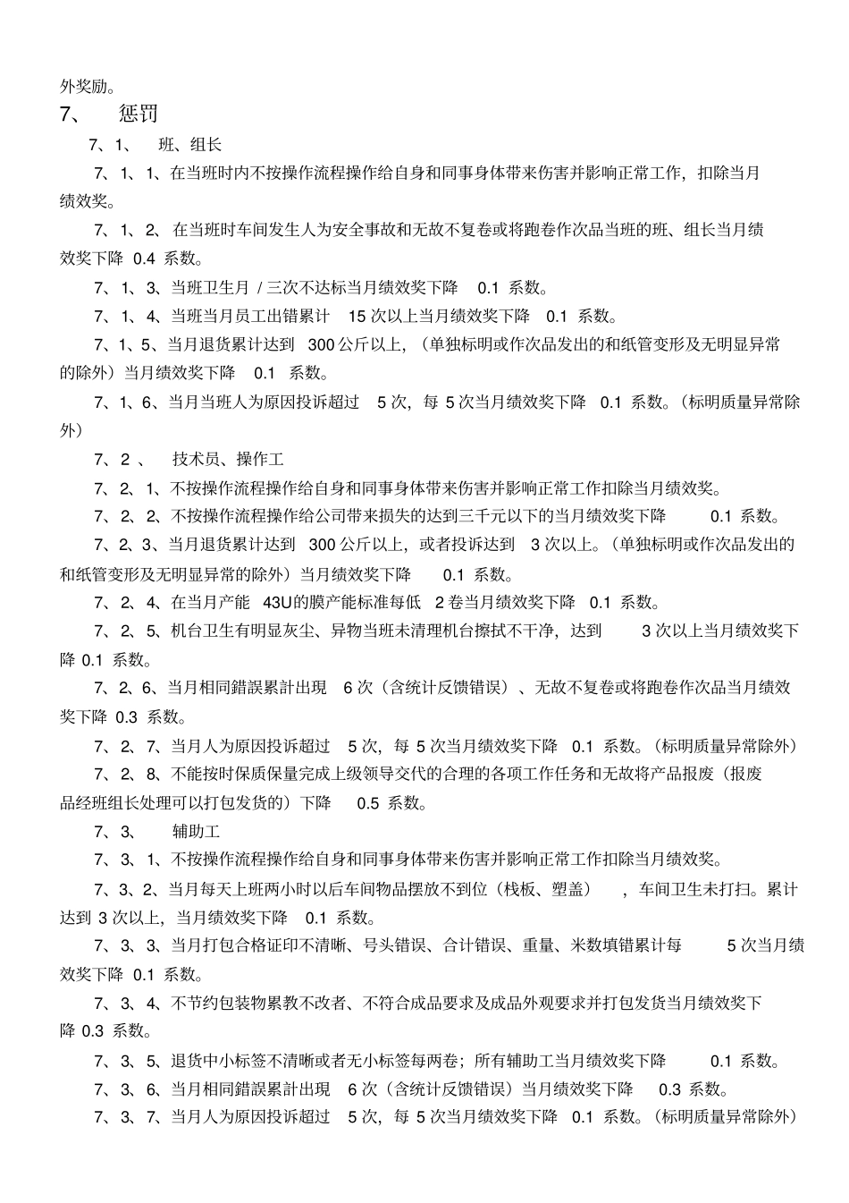
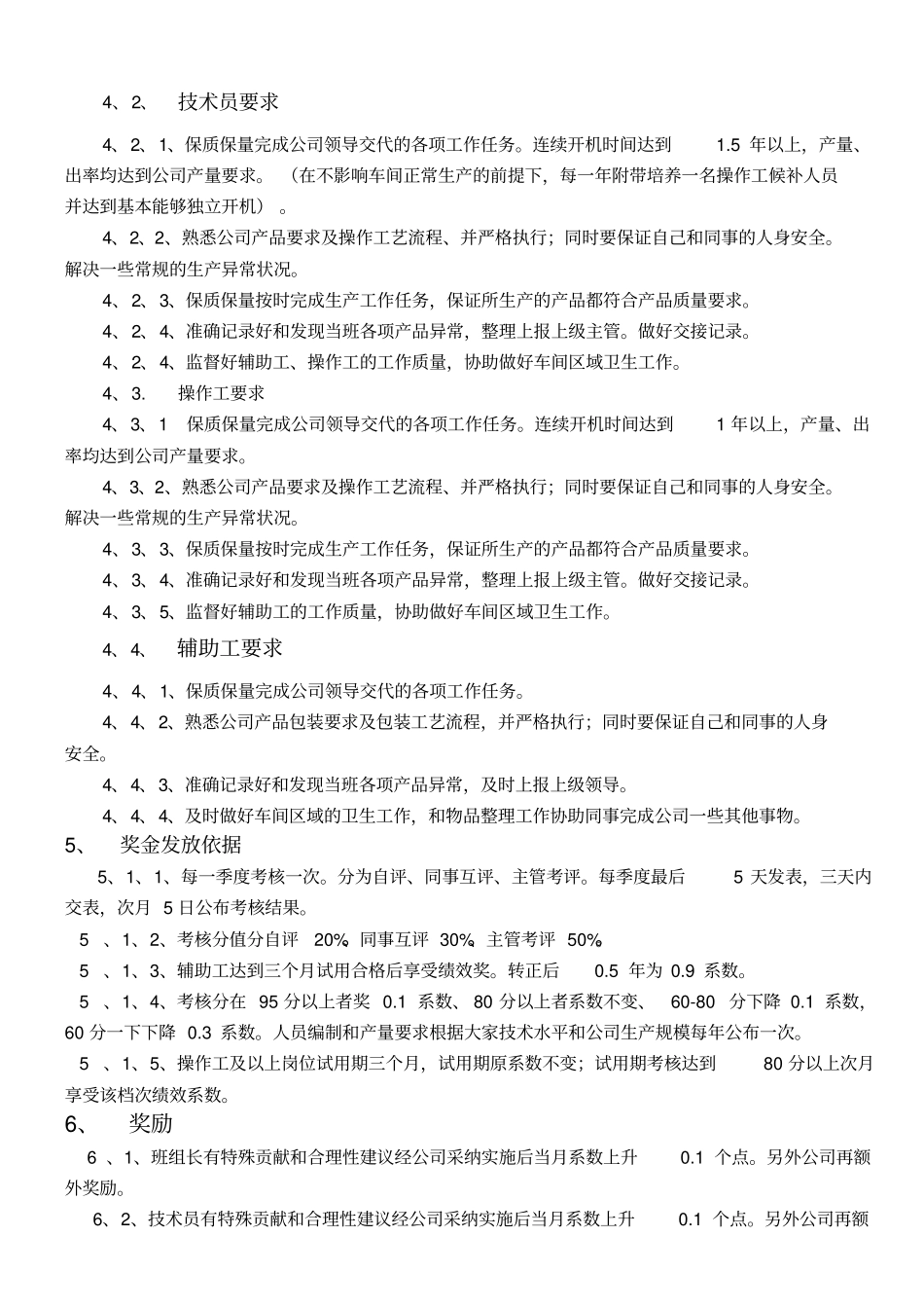
绩效奖金发放方案1、目的:为更好的提高员工的积极性、主动性,增强员工主人翁精神,激励员工、让员工更加积极地工作达到奖励先进遏制落后特制定本方案。2、适用范围:本文件只适用分切车 间的绩效奖金的发放。3、职责3、1、主管负责制定制度和执行各项奖金的分配方案和执行。并报上级主管批准和公司备案。3、2、班、组长负责协助主管执行方案并提出合理化建议。带头做好车间各项工作和人员培训工作,对产量和质量、安全负起管理责任。3、3、技术员负责自己和同事的身体安全、车间机台日常保养、产品质量、数量的提升,提出合理化建议。对辅助工的工作负监督责任。3、4、辅助工负责产品的包装、各项记录的真实、准确、工整、无误;车间卫生打扫、物品摆放整齐。4、要求4、1、班、组长要求4、1、1、积极上进的心态,任劳任怨完成公司领导交代的各项要求。4、1、2、熟悉公司各项规章制度、 积极完成各项工作任务。 了解公司产品要求, 熟悉操作流程、并严格执行。解决一些非常规的生产异常状况。4、1、3、做好沟通工作,杜绝负面引导员工。及时解决和制止员工在车间发生争吵。坚决制止一切不利公司行为。4、1、4、监督好车间员工各项工作的执行力度。新进员工培训及技术员培养。(在不影响车间正常生产的前提下,每半年培养一名操作工候补人员并达到基本能够独立开机,做为硬性指标。)4、1、5、做好当班异常记录,整理并上报上级主管,及时与相关部门取得联系,及时解决车间异常问题,尽量不把问题留到下一班人员解决。制定人Originator: 刘季此审核人Reviewed by :批准人Approved by :制定日期 Date:2009 年 6 月 20 日审核日期 Date:批准日期 Date:发放范围Distribution Scope:分切车间生效日期Effective Date:2009 年 7 月 1 日4、2、技术员要求4、2、1、保质保量完成公司领导交代的各项工作任务。连续开机时间达到1.5 年以上,产量、出率均达到公司产量要求。 (在不影响车间正常生产的前提下,每一年附带培养一名操作工候补人员并达到基本能够独立开机) 。4、2、2、熟悉公司产品要求及操作工艺流程、并严格执行;同时要保证自己和同事的人身安全。解决一些常规的生产异常状况。4、2、3、保质保量按时完成生产工作任务,保证所生产的产品都符合产品质量要求。4、2、4、准确记录好和发现当班各项产品异常,整理上报上级主管。做好交接记录。4、2、4、监督好辅助工、操作工的工作质量,协助做好车间区域卫生工作。...

1、当您付费下载文档后,您只拥有了使用权限,并不意味着购买了版权,文档只能用于自身使用,不得用于其他商业用途(如 [转卖]进行直接盈利或[编辑后售卖]进行间接盈利)。
2、本站所有内容均由合作方或网友上传,本站不对文档的完整性、权威性及其观点立场正确性做任何保证或承诺!文档内容仅供研究参考,付费前请自行鉴别。
3、如文档内容存在违规,或者侵犯商业秘密、侵犯著作权等,请点击“违规举报”。

碎片内容

绩效奖金方案

确认删除?
VIP
微信客服
  • 扫码咨询
会员Q群
  • 会员专属群点击这里加入QQ群
客服邮箱
回到顶部