电脑桌面
添加小米粒文库到电脑桌面
安装后可以在桌面快捷访问

物流服务外包合同

物流服务外包合同_第1页
1/4
物流服务外包合同_第2页
2/4
物流服务外包合同_第3页
3/4
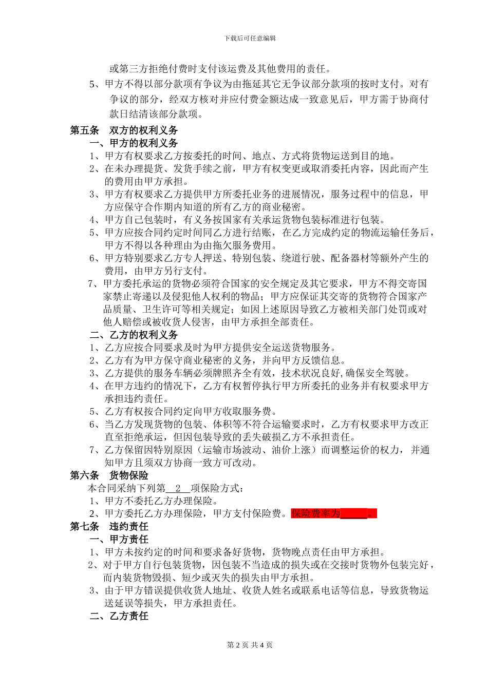
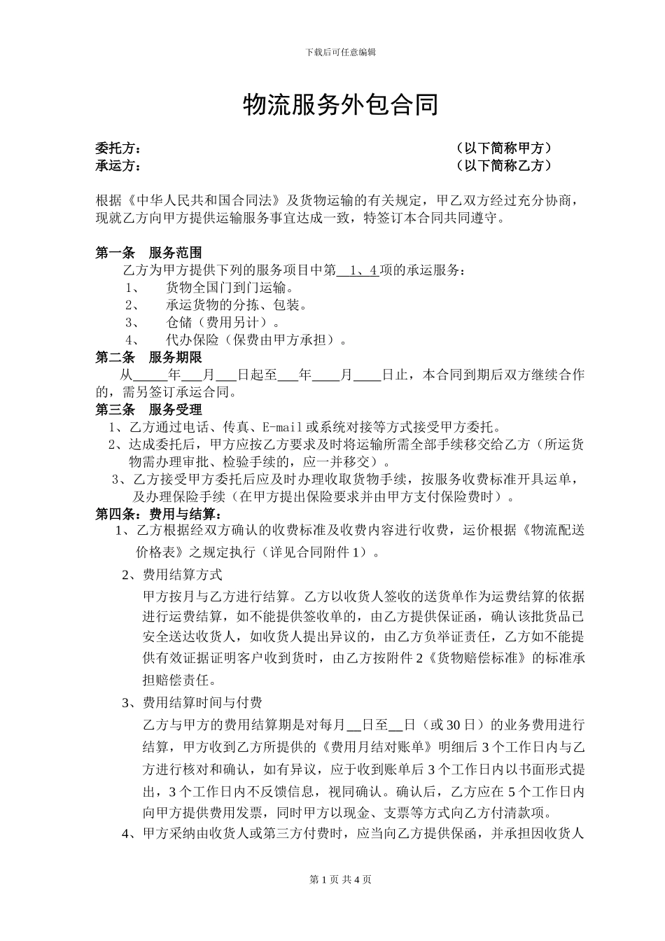
下载后可任意编辑物流服务外包合同委托方: (以下简称甲方)承运方: (以下简称乙方)根据《中华人民共和国合同法》及货物运输的有关规定,甲乙双方经过充分协商,现就乙方向甲方提供运输服务事宜达成一致,特签订本合同共同遵守。第一条 服务范围乙方为甲方提供下列的服务项目中第 1 、 4 项的承运服务:1、货物全国门到门运输。2、承运货物的分拣、包装。3、仓储(费用另计)。4、代办保险(保费由甲方承担)。第二条 服务期限从 年 月 日起至 年 月 日止,本合同到期后双方继续合作的,需另签订承运合同。第三条 服务受理1、乙方通过电话、传真、E-mail 或系统对接等方式接受甲方委托。2、达成委托后,甲方应按乙方要求及时将运输所需全部手续移交给乙方(所运货物需办理审批、检验手续的,应一并移交)。3、乙方接受甲方委托后应及时办理收取货物手续,按服务收费标准开具运单,及办理保险手续(在甲方提出保险要求并由甲方支付保险费时)。第四条:费用与结算:1、乙方根据经双方确认的收费标准及收费内容进行收费,运价根据《物流配送价格表》之规定执行(详见合同附件 1)。2、费用结算方式甲方按月与乙方进行结算。乙方以收货人签收的送货单作为运费结算的依据进行运费结算,如不能提供签收单的,由乙方提供保证函,确认该批货品已安全送达收货人,如收货人提出异议的,由乙方负举证责任,乙方如不能提供有效证据证明客户收到货时,由乙方按附件 2《货物赔偿标准》的标准承担赔偿责任。 3、费用结算时间与付费乙方与甲方的费用结算期是对每月 日至 日(或 30 日)的业务费用进行结算,甲方收到乙方所提供的《费用月结对账单》明细后 3 个工作日内与乙方进行核对和确认,如有异议,应于收到账单后 3 个工作日内以书面形式提出,3 个工作日内不反馈信息,视同确认。确认后,乙方应在 5 个工作日内向甲方提供费用发票,同时甲方以现金、支票等方式向乙方付清款项。4、甲方采纳由收货人或第三方付费时,应当向乙方提供保函,并承担因收货人第 1 页 共 4 页下载后可任意编辑或第三方拒绝付费时支付该运费及其他费用的责任。5、甲方不得以部分款项有争议为由拖延其它无争议部分款项的按时支付。对有争议的部分,经双方核对并应付费金额达成一致意见后,甲方需于协商付款日结清该部分款项。第五条 双方的权利义务一、甲方的权利义务1、甲方有权要求乙方按委托的时间、地点、方式将货物运送到目的地。2、在...

1、当您付费下载文档后,您只拥有了使用权限,并不意味着购买了版权,文档只能用于自身使用,不得用于其他商业用途(如 [转卖]进行直接盈利或[编辑后售卖]进行间接盈利)。
2、本站所有内容均由合作方或网友上传,本站不对文档的完整性、权威性及其观点立场正确性做任何保证或承诺!文档内容仅供研究参考,付费前请自行鉴别。
3、如文档内容存在违规,或者侵犯商业秘密、侵犯著作权等,请点击“违规举报”。

碎片内容

物流服务外包合同

确认删除?
VIP
微信客服
  • 扫码咨询
会员Q群
  • 会员专属群点击这里加入QQ群
客服邮箱
回到顶部