电脑桌面
添加小米粒文库到电脑桌面
安装后可以在桌面快捷访问

钢筋分项工程劳务分包合同-secret

钢筋分项工程劳务分包合同-secret_第1页
1/6
钢筋分项工程劳务分包合同-secret_第2页
2/6
钢筋分项工程劳务分包合同-secret_第3页
3/6
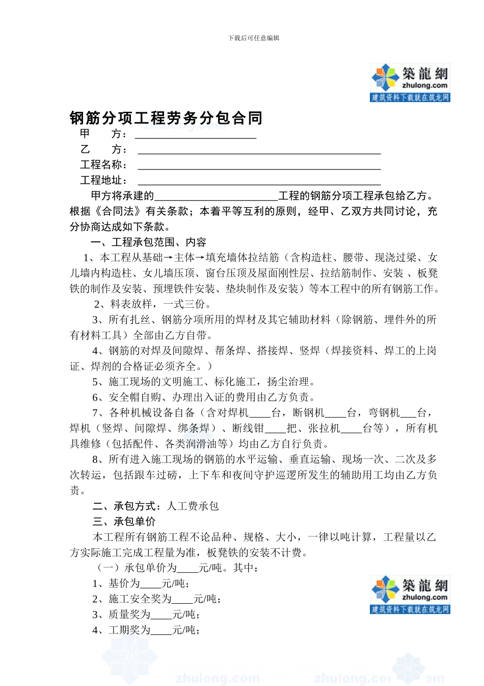
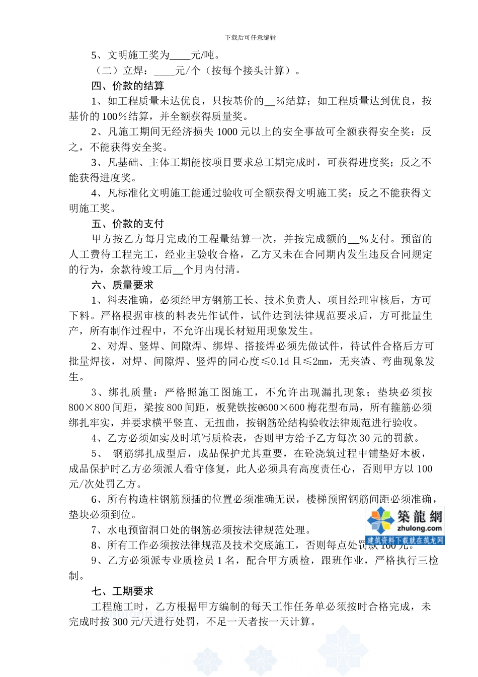
下载后可任意编辑钢筋分项工程劳务分包合同 甲 方: 乙 方: 工程名称: 工程地址: 甲方将承建的 工程的钢筋分项工程承包给乙方。根据《合同法》有关条款;本着平等互利的原则,经甲、乙双方共同讨论,充分协商达成如下条款。一、工程承包范围、内容 1、本工程从基础→主体→填充墙体拉结筋(含构造柱、腰带、现浇过梁、女儿墙内构造柱、女儿墙压顶、窗台压顶及屋面刚性层、拉结筋制作、安装 、板凳铁的制作及安装、预埋铁件安装、垫块制作及安装)等本工程中的所有钢筋工作。2、料表放样,一式三份。3、所有扎丝、钢筋分项所用的焊材及其它辅助材料(除钢筋、埋件外的所有材料工具)全部由乙方自带。4、钢筋的对焊及间隙焊、帮条焊、搭接焊、竖焊(焊接资料、焊工的上岗证、焊剂的合格证必须齐全。)5、施工现场的文明施工、标化施工,扬尘治理。6、安全帽自购、办理出入证的费用由乙方负责。7、各种机械设备自备(含对焊机____台,断钢机____台,弯钢机___台,焊机(竖焊、间隙焊、绑条焊)、断线钳____把、张拉机____台等),所有机具维修(包括配件、各类润滑油等)均由乙方自行负责。8、所有进入施工现场的钢筋的水平运输、垂直运输、现场一次、二次及多次转运,包括跟车过磅,上下车和夜间守护巡逻所发生的辅助用工均由乙方负责。二、承包方式:人工费承包三、承包单价本工程所有钢筋工程不论品种、规格、大小,一律以吨计算,工程量以乙方实际施工完成工程量为准,板凳铁的安装不计费。(一)承包单价为____元/吨。其中:1、基价为____元/吨;2、施工安全奖为____元/吨;3、质量奖为____元/吨;4、工期奖为____元/吨;下载后可任意编辑5、文明施工奖为____元/吨。(二)立焊:____元/个(按每个接头计算)。四、价款的结算1、如工程质量未达优良,只按基价的 %结算;如工程质量达到优良,按基价的 100%结算,并全额获得质量奖。2、凡施工期间无经济损失 1000 元以上的安全事故可全额获得安全奖;反之,不能获得安全奖。3、凡基础、主体工期能按项目要求总工期完成时,可获得进度奖;反之不能获得进度奖。4、凡标准化文明施工能通过验收可全额获得文明施工奖;反之不能获得文明施工奖。五、价款的支付甲方按乙方每月完成的工程量结算一次,并按完成额的 %支付。预留的人工费待工程完工,经业主验收合格,乙方又未在合同期内发生违反合同规定的行为,余款待竣工后 个月内付清。六、质量要求1、料表准确,必须经甲方钢筋工...

1、当您付费下载文档后,您只拥有了使用权限,并不意味着购买了版权,文档只能用于自身使用,不得用于其他商业用途(如 [转卖]进行直接盈利或[编辑后售卖]进行间接盈利)。
2、本站所有内容均由合作方或网友上传,本站不对文档的完整性、权威性及其观点立场正确性做任何保证或承诺!文档内容仅供研究参考,付费前请自行鉴别。
3、如文档内容存在违规,或者侵犯商业秘密、侵犯著作权等,请点击“违规举报”。

碎片内容

钢筋分项工程劳务分包合同-secret

确认删除?
VIP
微信客服
  • 扫码咨询
会员Q群
  • 会员专属群点击这里加入QQ群
客服邮箱
回到顶部