电脑桌面
添加小米粒文库到电脑桌面
安装后可以在桌面快捷访问

建筑地面工程验收规范VIP专享

建筑地面工程验收规范_第1页
1/25
建筑地面工程验收规范_第2页
2/25
建筑地面工程验收规范_第3页
3/25
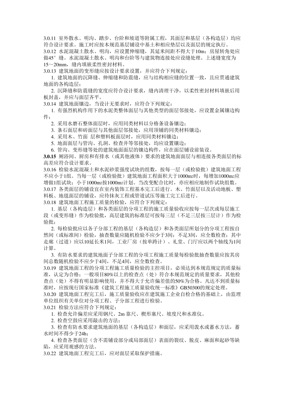
建筑地面工程施工质量验收规范 Code of acceptance of construction quality of building ground 1 总 则 1.0.1 为了加强建筑工程质量管理,统一建筑地面工程施工质量的验收,保证工程质量,制定本规范。 1.0.2 本规范适用于建筑工程中建筑地面工程(含室外散水、明沟、踏步、台阶和坡道等附属工程)施工质量的验收。不适用于保温、隔热、超净、屏蔽、绝缘、防止放射线以及防腐蚀等特殊要求的建筑地面工程施工质量验收。 1.0.3 建筑地面工程施工中采用的承包合同文件、设计文件及其他工程技术文件对施工质量验收的要求不得低于本规范的规定。 1.0.4 本规范应与现行国家标准《建筑工程施工质量验收统一标准》GB50300配套使用。 1.0.5 建筑地面工程施工质量验收除应执行本规范外,尚应符合国家现行有关标准规范的规定。 2 术语 2.0.1 建筑地面 building ground 建筑物底层地面(地面)和楼层地面(楼面)的总称。 2.0.2 面层 surface course 直接承受各种物理和化学作用的建筑地面表面层。 2.0.3 结合层 combined course 面层与下构造层相联结的中间层。 2.0.4 基层 base course 面层下的构造层,包括填充层、隔离层、找平层、垫层和基土等。 2.0.5 填充层 filler course 在建筑地面上起隔声、保温、找坡和暗敷管线作用的构造层。 2.0.6 隔离层 isolating course 防止建筑地面上各种液体或地下水、潮气渗透地面等作用的构造层;仅地下潮气透过地面时,可称作防潮层。 2.0.7 找平层 troweling course 在垫层、楼板上或填充层(轻质、松散材料)上起整平、找坡或加强作用的构造层。 2.0.8 垫层 under layer 承受并传递地面荷载于基土上的构造层。 2.0.9 基地 foundation earth layer 底层地面的地基土层。 2.0.10 缩缝 shrinkage crack 防止水泥混凝土垫层在气温降低时产生不规则裂缝而设置的收缩缝。 2.0.11 伸缝 stretching crack 防止水泥混凝土垫层在气温升高时在缩缝边缘产生挤碎或拱起而设置的伸胀缝。 2.0.12 纵向缩缝 lengthwise shrinkage crack 平行于混凝土施工流水作业方向的缩缝。 2.0.13 横向缩缝 crosswise stretching crack 垂直于混凝土施工流水作业方向的缩缝。 3 基本规定 3.0.1 建筑地面工程、子分部工程、分项工程的划分,按表3.0.1执行。 表3.0.1 建筑地面子分部工程、分项工程划分表 分部工程 子分部工程 分项工程 建筑...

1、当您付费下载文档后,您只拥有了使用权限,并不意味着购买了版权,文档只能用于自身使用,不得用于其他商业用途(如 [转卖]进行直接盈利或[编辑后售卖]进行间接盈利)。
2、本站所有内容均由合作方或网友上传,本站不对文档的完整性、权威性及其观点立场正确性做任何保证或承诺!文档内容仅供研究参考,付费前请自行鉴别。
3、如文档内容存在违规,或者侵犯商业秘密、侵犯著作权等,请点击“违规举报”。

碎片内容

建筑地面工程验收规范

确认删除?
VIP
微信客服
  • 扫码咨询
会员Q群
  • 会员专属群点击这里加入QQ群
客服邮箱
回到顶部