电脑桌面
添加小米粒文库到电脑桌面
安装后可以在桌面快捷访问

建筑设计收费标准报价单_一

建筑设计收费标准报价单_一_第1页
1/6
建筑设计收费标准报价单_一_第2页
2/6
建筑设计收费标准报价单_一_第3页
3/6
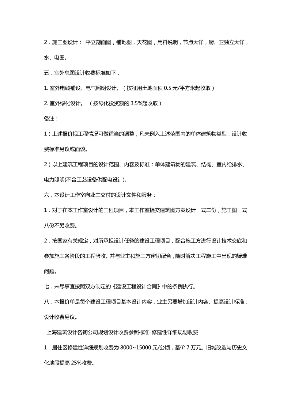
建 筑 设 计 收 费 报 价 单 一 . 规 划 设 计 收 费 标 准 如 下 : 1. 概 念 设 计 : 6.0 万 元 /2 公 里 +2.0 万 元 /公 里 。 2. 方 案设 计 : 8.0 万 元 /2 公 里 +2.0 万 元 /公 里 。 二 . 单 体 建 筑 物 设 计 收 费 标 准 如 下 : 1. 一 般 单 层 车 间 、仓 库 建 筑 物 ( 单 体 建 筑 面 积 ≥2000 平 方 米 , 生 产 和 储 存 物 品 的 火 灾 危 险性 分 类 为 丙 、丁 类 建 筑 物 ) 。 按 建 筑 面 积 7.0 元 /平 方 米 起 收 取 。 2. 一 般 多 层 车 间 , 仓 库 建 筑 物 ( 单 体 建 筑 面 积 ≥1000 平 方 米 , 生 产 和 储 存 物 品 的 火 灾 危 险性 分 类 为 丙 、丁 类 建 筑 物 ) 。 按 建 筑 面 积 9.0 元 /平 方 米 起 收 取 。 3. 一 般 多 层 民 用 建 筑 物 ( 单 体 建 筑 面 积 ≥900 平 方 米 ≤2000 平 方 米 ) 。 按 建 筑 面 积 11.0元 /平 方 米 起 收 取 。 4. 一 般 门 卫 、锅 炉 房 ( ≤2 吨 锅 炉 ) 建 筑 物 , 单 体 建 筑 面 积 ≤200 平 方 米 。 按 2500 元 /栋起 收 取 ( 单 独 设 计 , 按 5000 元 /栋 起 收 取 ) 。 三 . 室 外 总 体 设 计 收 费 标 准 如 下 : 1. 室 外 给 排 水 、消 防 设 计 。 ( 按 征 用 土 地 面 积 0.7 元 /平 方 米 收 取 ) 2. 室 外 道 路 、围 墙 设 计 。 ( 按 征 用 土 地 面 积 0.3 元 /平 方 米 收 取 ) 3. 室 外 总 体 设 计 费 低 于 3000 元 时 , 按 3000 元 收 取 。 四 . 室 内 装 修 设 计 收 费 标 准 如 下 : * 住 宅 内 装 修 : 按 建 筑 面 积 150 元 /平 方 米 起 收 取 设 计 费 ( 每 套 住 宅 不 低 于 1.0 万 元 设 计费 ) 。 * 办 公 楼 内 装 修 : 按 建 筑 面 积 25 元 /平 方 米 起 收 取 设 计 费 ( 不 低 于 1.0 万 元 设 计 费 ) * 设 计 院 向 业 主 交 付 的 设 计 文 件 和 服 务...

1、当您付费下载文档后,您只拥有了使用权限,并不意味着购买了版权,文档只能用于自身使用,不得用于其他商业用途(如 [转卖]进行直接盈利或[编辑后售卖]进行间接盈利)。
2、本站所有内容均由合作方或网友上传,本站不对文档的完整性、权威性及其观点立场正确性做任何保证或承诺!文档内容仅供研究参考,付费前请自行鉴别。
3、如文档内容存在违规,或者侵犯商业秘密、侵犯著作权等,请点击“违规举报”。

碎片内容

建筑设计收费标准报价单_一

确认删除?
VIP
微信客服
  • 扫码咨询
会员Q群
  • 会员专属群点击这里加入QQ群
客服邮箱
回到顶部