电脑桌面
添加小米粒文库到电脑桌面
安装后可以在桌面快捷访问

当CPU正在处理某件事情的时候

当CPU正在处理某件事情的时候_第1页
1/8
当CPU正在处理某件事情的时候_第2页
2/8
当CPU正在处理某件事情的时候_第3页
3/8
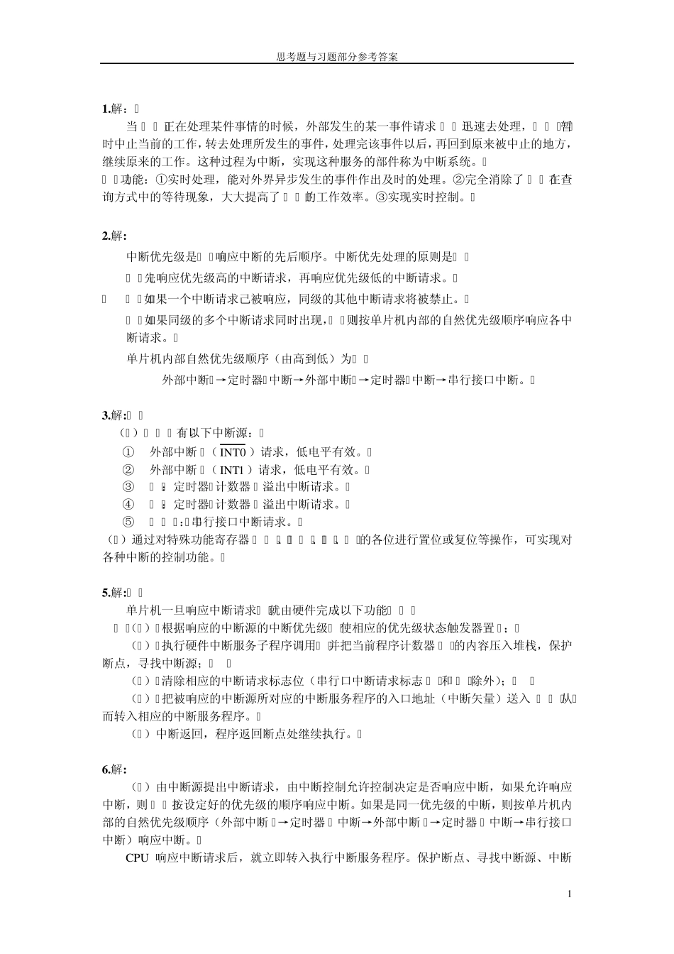
思考题与习题部分参考答案 1 1.解: 当 CPU正在处理某件事情的时候,外部发生的某一事件请求 CPU迅速去处理, CPU暂时中止当前的工作,转去处理所发生的事件,处理完该事件以后,再回到原来被中止的地方,继续原来的工作。这种过程为中断,实现这种服务的部件称为中断系统。 功能:①实时处理,能对外界异步发生的事件作出及时的处理。②完全消除了 CPU在查询方式中的等待现象,大大提高了 CPU的工作效率。③实现实时控制。 2.解: 中断优先级是CPU响应中断的先后顺序。中断优先处理的原则是: (1)先响应优先级高的中断请求,再响应优先级低的中断请求。 (2)如果一个中断请求己被响应,同级的其他中断请求将被禁止。 (3)如果同级的多个中断请求同时出现,CPU则按单片机内部的自然优先级顺序响应各中断请求。 单片机内部自然优先级顺序(由高到低)为: 外部中断0→定时器0中断→外部中断l→定时器1中断→串行接口中断。 3.解: (1)80C51有以下中断源: ① 外部中断 0(0INT )请求,低电平有效。 ② 外部中断 1(1INT )请求,低电平有效。 ③ T0:定时器/计数器 0溢出中断请求。 ④ T1:定时器/计数器 1溢出中断请求。 ⑤ TI/RI:串行接口中断请求。 (2)通过对特殊功能寄存器 TCON、SCON、IE、IP的各位进行置位或复位等操作,可实现对各种中断的控制功能。 5.解: 单片机一旦响应中断请求, 就由硬件完成以下功能:  (1) 根据响应的中断源的中断优先级, 使相应的优先级状态触发器置 1; (2) 执行硬件中断服务子程序调用, 并把当前程序计数器 PC的内容压入堆栈,保护断点,寻找中断源;  (3) 清除相应的中断请求标志位(串行口中断请求标志 RI和 TI除外);  (4) 把被响应的中断源所对应的中断服务程序的入口地址(中断矢量)送入 PC, 从而转入相应的中断服务程序。 (5)中断返回,程序返回断点处继续执行。 6.解: (1)由中断源提出中断请求,由中断控制允许控制决定是否响应中断,如果允许响应中断,则 CPU按设定好的优先级的顺序响应中断。如果是同一优先级的中断,则按单片机内部的自然优先级顺序(外部中断 0→定时器 0中断→外部中断 l→定时器 1中断→串行接口中断)响应中断。 CPU 响应中断请求后,就立即转入执行中断服务程序。保护断点、寻找中断源、中断思考题与习题部分参考答案 2 处理、中断返回,程序返回断点处继续执行。 (2)由中断允许寄存器...

1、当您付费下载文档后,您只拥有了使用权限,并不意味着购买了版权,文档只能用于自身使用,不得用于其他商业用途(如 [转卖]进行直接盈利或[编辑后售卖]进行间接盈利)。
2、本站所有内容均由合作方或网友上传,本站不对文档的完整性、权威性及其观点立场正确性做任何保证或承诺!文档内容仅供研究参考,付费前请自行鉴别。
3、如文档内容存在违规,或者侵犯商业秘密、侵犯著作权等,请点击“违规举报”。

碎片内容

当CPU正在处理某件事情的时候

您可能关注的文档

确认删除?
VIP
微信客服
  • 扫码咨询
会员Q群
  • 会员专属群点击这里加入QQ群
客服邮箱
回到顶部