电脑桌面
添加小米粒文库到电脑桌面
安装后可以在桌面快捷访问

智能视频分析技术

智能视频分析技术_第1页
1/9
智能视频分析技术_第2页
2/9
智能视频分析技术_第3页
3/9
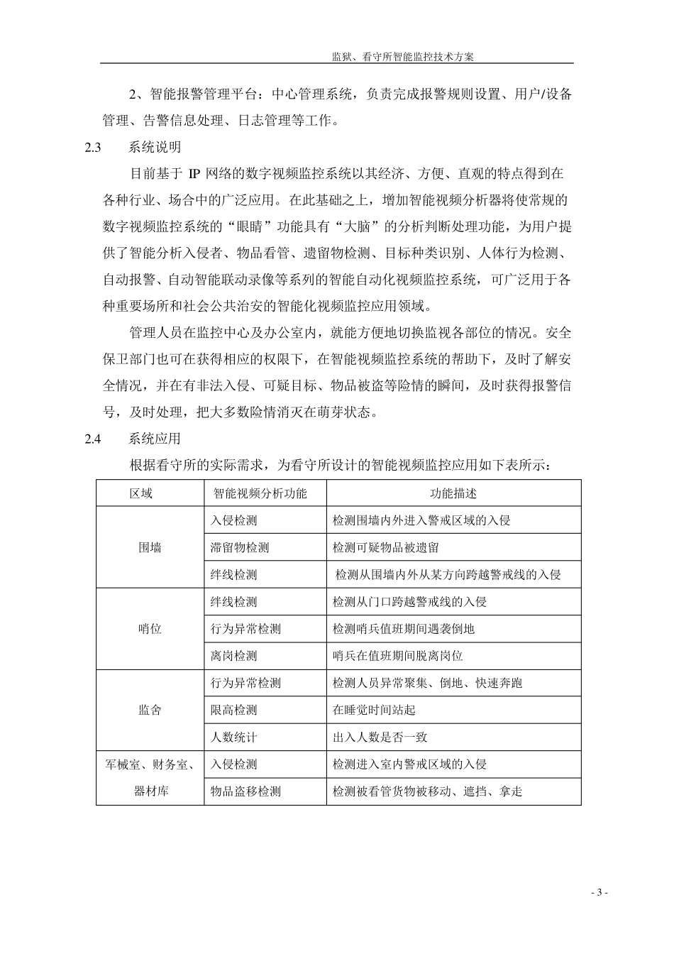
监狱、看守所智能监控技术方案 - 1 - 1. 项目需求 随着社会的不断进步和经济建设的迅速发展,人们的安全防范意识在不断加强,视频监控系统也就越来越多的应用于各个行业和方面。在视频监控领域中,数字化、网络化、智能化是一种发展趋势。 现有传统的视频监控系统采用的是被动的解决方案,系统只是负责现场视频采集、信息视频传输和视频显示,硬盘录像机(DVR)主要是对视频信息进行数字化存储和传输实时视频流给远程监控端,都需要通过值班人员实时查看众多视频信息来发现现场问题。人们希望视频监控系统能像眼睛一样时刻保持警戒,但由于视频太多而监控人员有限,且长时间盯着监视画面容易疲劳而导致疏忽,监控人员根本无力监看成百上千 路 摄 像头 的视频信息,从 而可 能漏 掉 潜 在的威 胁事 件 ,造 成重 大 事 故 。而智能视频监控设备 就可 以 解决以 上这 些 人为 因 素 ,可 以长时间有效 的监督 视频画面,因 此 ,智能化是视频监控的必 然 趋势。 智能视频监控是以 数字化、网络化视频监控为 基 础 ,但又 有别 于一般 的网络化视频监控,它 是一种更 高 端的视频监控应用。智能视频监控系统能够 自 动识别不同 的物 体 ,发现监控画面中的异 常 情 况 ,并 能够 以 最 快 和最 佳 的方式 发出 警报和提 供 有用信息,从 而能够 更 加有效 的协 助 安全人员处 理 危 机,并 最 大 限度 的降低 误 报 和漏 报 现象 。 看守所智能视频监控系统应满 足 如 下 需求: 1) 重 要场所无视频监控死 角 ; 实现智能分 析 的点 位 需要摄 像机参 数、部 署角 度 和高 度 符 合 一定 标 准 。 2) 围 墙 周 界 : 在看守所围 墙 外 侧 或 内 侧 一米 到 三 米 处 ,24 小 时不隔 断实时监控,只要有人进入 防区 、或 者 是遗 留 物 品 ,马 上报 警; 3) 监舍 : 监舍 是监控的重 点 ,24 小 时不间断实时监控,一旦 有发生 打 架 斗殴 事 件 、在夜 间(或 者 规 定 时间)随意离 开 自 己 的床 位 (包 括 上厕 所)或 聚 众,系统即 时报 警,监控中心 管 理 人员可 以 给予 关 注 以 防止 事 态 不可 控制 ; 4) 出 入 口 : 24 小 时不间断实时监控,在没 有得 到 授 权 或 者 允 许 的情 况 下 靠近 出 入...

1、当您付费下载文档后,您只拥有了使用权限,并不意味着购买了版权,文档只能用于自身使用,不得用于其他商业用途(如 [转卖]进行直接盈利或[编辑后售卖]进行间接盈利)。
2、本站所有内容均由合作方或网友上传,本站不对文档的完整性、权威性及其观点立场正确性做任何保证或承诺!文档内容仅供研究参考,付费前请自行鉴别。
3、如文档内容存在违规,或者侵犯商业秘密、侵犯著作权等,请点击“违规举报”。

碎片内容

智能视频分析技术

您可能关注的文档

确认删除?
VIP
微信客服
  • 扫码咨询
会员Q群
  • 会员专属群点击这里加入QQ群
客服邮箱
回到顶部