电脑桌面
添加小米粒文库到电脑桌面
安装后可以在桌面快捷访问

商业地产基础知识VIP免费

商业地产基础知识_第1页
1/6
商业地产基础知识_第2页
2/6
商业地产基础知识_第3页
3/6
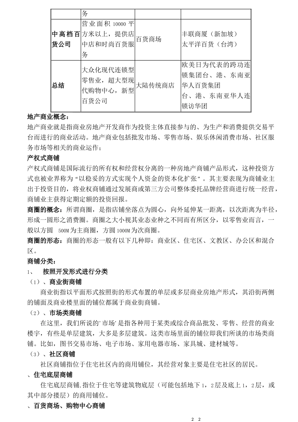
1商业地产基础知识商业类型从行业结构来看,商业类型有批发业、零售业、进出口业;从投资主体来看,商业类型由买卖型向外买卖型的延伸,各类经纪代理和交易中介服务机构,如批发市场、商品交易所也列入商业范畴。商业地产正是这种交易服务机构。业态模式业态模式主要特色与功能主要竞争对手已在中国开设的店名(例)标准化食品超市(SM)营业面积1000平方米以上,以经营生鲜食品为主,杂货和家居用品为辅传统食品超市(不经营生鲜食品的小超市),食品店,杂货店,菜市场阿霍德顶顶鲜超市(荷兰)友谊西龙超市(日本)大型综合超市(GMS)营业面积达2500平方米以上,综合食品超市和百货店特色食品超市,百货公司、食品专卖店和熟食店家乐福(法国)沃尔玛购物广场(美国)莲花易初购物中心(泰国)商品批发集散中心(新模式)营业面积10000平方米以上,以国内外名牌产品的批发为主。批发商场,大型超市,仓储卖场利联仓行(香港)仓储式会员店(WS)营业面积10000平方米以上,经营内容50%-70%为食品,50%-30%为非食品批发商店,超级市场,农贸市场麦德龙(德国)沃尔玛山姆会员店(美国)万客隆(荷兰)好又多(台湾)百盛量贩(马来西亚)大润发(台湾)便利店(CVS)营业面积80-100平方米,经营内容为食品,饮料,便利性服务食品店、杂货店、快餐店、药店7-11(美国)罗林(日本)百佳(香港)超大型购物中心(MALL)营业面积40000平方米以上,提供购物、娱乐、餐饮、旅游、休闲、办公为一体的全方位服百货商厦、食品餐饮业、娱乐休闲业第一八佰伴商厦(日本)远东百货(台湾)新东安百货(香港)121务中高档百货公司营业面积10000平方米以上,提供店中店和时尚百货服务百货商场丰联商厦(新加坡)太平洋百货(台湾)总结大众化现代连锁型零售业,超大型现代购物中心,新型百货公司大陆传统商店欧美日为代表的跨功连锁集团台、港、东南亚华人百货集团台、港、东南亚华人连锁访华团地产商业概念:地产商业就是指商业房地产开发商作为投资主体直接参与的、为生产和消费提供交易平台而进行的商业活动。地产商业包括批发市场、零售市场、娱乐休闲消费市场、社区服务市场等相关的商业运作;产权式商铺产权式商铺是国际流行的所有权和经营权分离的一种房地产商铺产品形式,这种投资方式也被业界称为“以稳妥的方式实现个人资金的资本化扩张”。其主要表现为商铺业主出于投资目的,将业权商铺通过发展商或第三方公司整体委托品牌经营商进行统一经营,商铺业主获得定期定额的投资回报。商圈的概念:所谓商圈,是指店铺坐落点为圆心,向外延伸某一距离,以次距离为半径,形成一圆形之消费圈。商圈之大小视其业态业种之不同而有所区分,以零售业而言,一般以方圆500M为主商圈,方圆1000M为次商圈。商圈的形态:商圈的形态一般有以下几种即:商业区、住宅区、文教区、办公区和混合区。商铺分类:1、按照开发形式进行分类(1)、商业街商铺商业街指以平面形式按照街的形式布置的单层或多层商业房地产形式,其沿街两侧的铺面及商业楼里面的铺位都属于商业街商铺。(2)、市场类商铺在这里,我们所说的'市场'是指各种用于某类或综合商品批发、零售、经营的商业楼宇,有些是单层建筑,大多是多层建筑。这类市场里面的铺位即我们所谈的市场类商铺。比如,图书交易市场、电子市场、家用电器市场、家具城、建材城等。(3)、社区商铺社区商铺指位于住宅社区内的商用铺位,其经营对象主要是住宅社区的居民。、住宅底层商铺住宅底层商铺,指位于住宅等建筑物底层(可能包括地下1,2层及底上1,2层,或其中部分搂层)的商用铺位。、百货商场、购物中心商铺232百货商场、购物中心商铺指百货商场、各种类型购物中心里面的铺位。、商务楼、写字楼商铺商务楼、写字楼商铺指诸如酒店、商住公寓、俱乐部、会所、展览中心、写字楼等里面用于商业用途的商业空间。(7)、交通设施商铺交通设施商铺指位于诸如地铁站、火车站、飞机场等交通设施里面及周围的商铺,以及道路两侧各类中小型商铺。2、按照投资价值分类(1)、'都市型'商铺--绩优股'都市型'商铺指位于城市商业中心地段的商铺。如北京王府井大街、西单商...

1、当您付费下载文档后,您只拥有了使用权限,并不意味着购买了版权,文档只能用于自身使用,不得用于其他商业用途(如 [转卖]进行直接盈利或[编辑后售卖]进行间接盈利)。
2、本站所有内容均由合作方或网友上传,本站不对文档的完整性、权威性及其观点立场正确性做任何保证或承诺!文档内容仅供研究参考,付费前请自行鉴别。
3、如文档内容存在违规,或者侵犯商业秘密、侵犯著作权等,请点击“违规举报”。

碎片内容

商业地产基础知识

文章天下+ 关注
实名认证
内容提供者

各种文档应有尽有

确认删除?
VIP
微信客服
  • 扫码咨询
会员Q群
  • 会员专属群点击这里加入QQ群
客服邮箱
回到顶部