电脑桌面
添加小米粒文库到电脑桌面
安装后可以在桌面快捷访问

售电公司运营及市场分析VIP免费

售电公司运营及市场分析_第1页
1/14
售电公司运营及市场分析_第2页
2/14
售电公司运营及市场分析_第3页
3/14
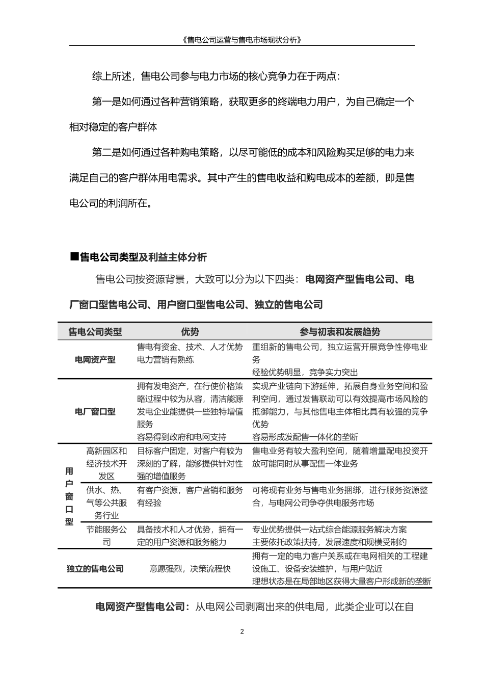
河北售电运营与市场现状分析通过对售电行业和市场的了解与学习,研习售电市场规则、联系电厂与用电企业客户、了解市场行情、学习政府文件、收集整理行业资料、与业内人士沟通等,对于售电市场运营有了粗浅的认识。第一部分售电市场整体概况通过对于售电市场的全面了解,找准自己企业在市场的定位,做到能扬长避短,掌握好参与市场经营的切入点。■售电公司的市场作用售电公司参与市场的基本方式,一方面作为市场交易主体,从电力批发中长期市场和现货市场中购买电能量;另一方面,作为零售商,向中小电力用户出售电能量。中小电力用户考虑到其用电需求规模和技术支持水平情况,一般没有能力也没有必要参与电力批发市场。在市场化环境下,售电公司将成为中小电力用户的有效代表,在整个电力市场运行过程中,售电公司充当中小电力用户和电力批发市场之间的媒介,帮助中小电力用户避免直接面对电力批发市场中的价格波动;另外,售电公司代表中小用户参与电力批发市场,将中小用户的需求反映在电力批发市场的供需环境中。《售电公司运营与售电市场现状分析》综上所述,售电公司参与电力市场的核心竞争力在于两点:第一是如何通过各种营销策略,获取更多的终端电力用户,为自己确定一个相对稳定的客户群体第二是如何通过各种购电策略,以尽可能低的成本和风险购买足够的电力来满足自己的客户群体用电需求。其中产生的售电收益和购电成本的差额,即是售电公司的利润所在。■售电公司类型及利益主体分析售电公司按资源背景,大致可以分为以下四类:电网资产型售电公司、电厂窗口型售电公司、用户窗口型售电公司、独立的售电公司售电公司类型优势参与初衷和发展趋势电网资产型售电有资金、技术、人才优势电力营销有熟练重组新的售电公司,独立运营开展竞争性停电业务经验优势明显,竞争实力突出电厂窗口型拥有发电资产,在行使价格策略过程中较为从容,清洁能源发电企业能提供一些独特增值服务容易得到政府和电网支持实现产业链向下游延伸,拓展自身业务空间和盈利空间,通过发售联动可以有效提高市场风险的抵御能力,与其他售电主体相比具有较强的竞争优势容易形成发配售一体化的垄断用户窗口型高新园区和经济技术开发区目标客户固定,对客户有较为深刻的了解,能够提供针对性强的增值服务售电业务有较大盈利空间,随着增量配电投资开放可能同时从事配售一体业务供水、热、气等公共服务行业有客户资源,客户营销和服务有经验可将现有业务与售电业务捆绑,进行服务资源整合,与电网公司争夺供电服务市场节能服务公司具备技术和人才优势,拥有一定的用户资源和服务能力专业优势提供一站式综合能源服务解决方案主要依托政策扶持,发展速度和规模受制约独立的售电公司意愿强烈,决策流程快拥有一定的电力客户关系或在电网相关的工程建设施工、设备安装维护,与用户贴近理想状态是在局部地区获得大量客户形成新的垄断电网资产型售电公司:从电网公司剥离出来的供电局,此类企业可以在自2《售电公司运营与售电市场现状分析》身已有的优势上,通过扩大经营区域,同时通过电力交易中心向发电厂直接采购电量,并给电网缴纳过网费而扩大盈利。电厂窗口型售电公司:隶属发电企业中央或地方能源集团(五大发电集团等),直购电试点时,发电企业已经具备了售电功能,通过给电网缴纳过网费,甚至自己建设电网,直接向用户售电,扩大盈利空间。用户窗口型售电公司:包括大型用电企业(如中石化、河北敬业集团等)、高新园区、供水热气等公共服务行业、节能服务公司等,这些企业和民间资本结合拿到售电牌照,可为自己所属集团定向提供购售电服务,下游用电客户源充足这类企业众多,情况差异较大,不确定性高。独立的售电公司:纯社会资本组建的售电公司,不具备行业经验,但拥有超前的市场意识,希冀在电力(甚或能源)改革大潮中觅得商机。没有发电厂或用电大户背景的独立售电公司在电力市场中生存,需要规则给予一定的用户资源或对购电方采用较为严格的电量偏差考核制度,使专业的售电公司有发挥其优势的空间,获得存在的意义,以此保持市场的活跃度,使市场在资源配置中发挥主导作用。*解读:其中前三类...

1、当您付费下载文档后,您只拥有了使用权限,并不意味着购买了版权,文档只能用于自身使用,不得用于其他商业用途(如 [转卖]进行直接盈利或[编辑后售卖]进行间接盈利)。
2、本站所有内容均由合作方或网友上传,本站不对文档的完整性、权威性及其观点立场正确性做任何保证或承诺!文档内容仅供研究参考,付费前请自行鉴别。
3、如文档内容存在违规,或者侵犯商业秘密、侵犯著作权等,请点击“违规举报”。

碎片内容

售电公司运营及市场分析

您可能关注的文档

确认删除?
VIP
微信客服
  • 扫码咨询
会员Q群
  • 会员专属群点击这里加入QQ群
客服邮箱
回到顶部