电脑桌面
添加小米粒文库到电脑桌面
安装后可以在桌面快捷访问

软产道损伤处理常规VIP专享

软产道损伤处理常规_第1页
1/13
软产道损伤处理常规_第2页
2/13
软产道损伤处理常规_第3页
3/13
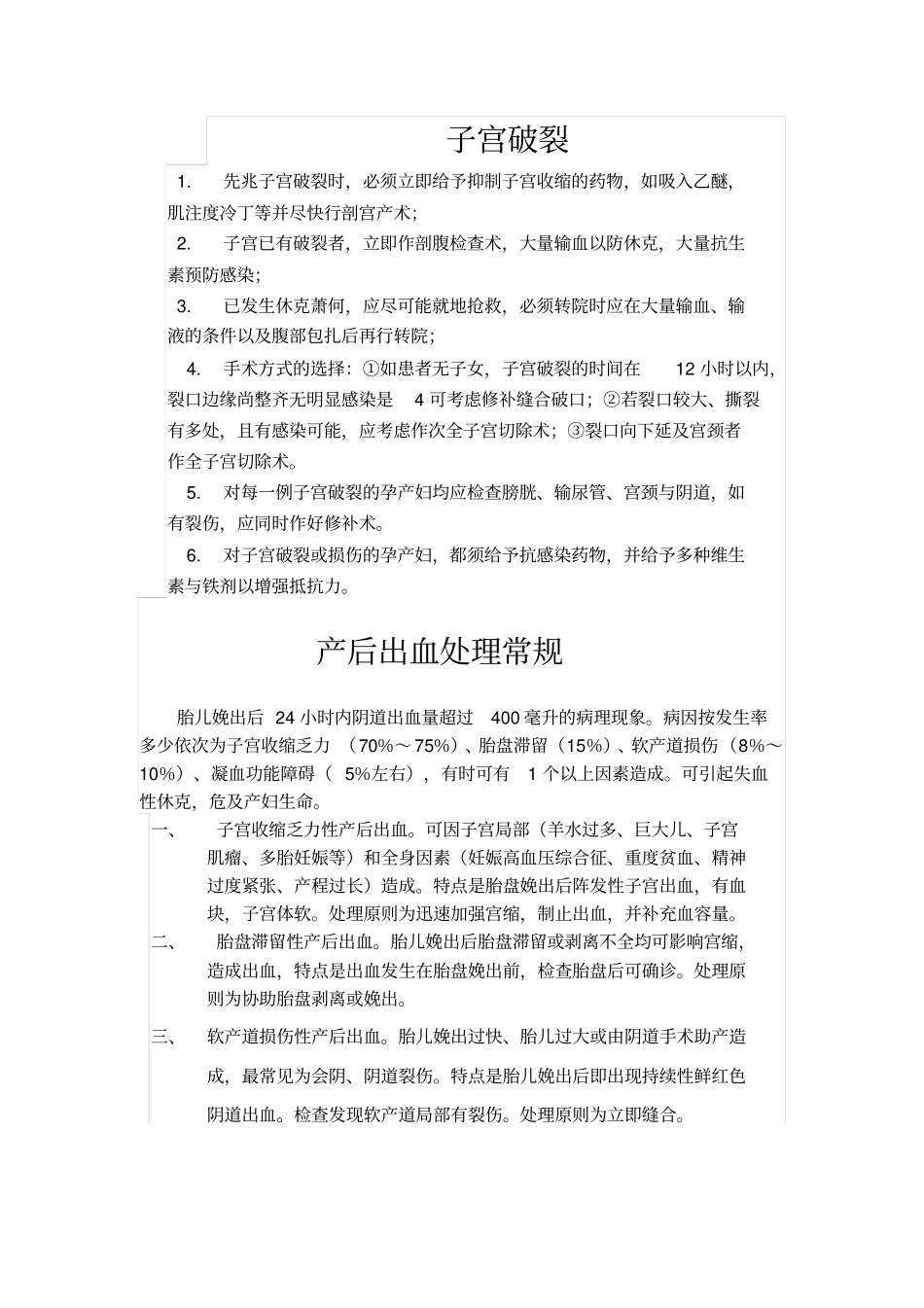
38. 软产道损伤处理常规39. 产后出血处理常规 40.助产技术常规41. 新生儿窒息抢救常规 42新生儿窒息抢救流程图43. 子痫处理流程图 44.产科出血处理流程图45. 妊娠高血压处理流程图 46.羊水栓塞抢救流程图软产道损伤处理常规会阴、阴道裂伤处理原则:及时修补与缝合。1. 修补时应有充分的光线照明, 仔细认清解剖关系, 将组织对合整齐;2. 无菌操作、彻底止血;3. 组织间隙不宜留有空隙或死腔,但缝线又不宜过紧过密;4. 阴道前壁撕裂处接近尿道口,缝合前应放置导尿管;5. 如阴道壁有静脉曲张破裂与出血严重时,可用纱条暂时填塞,3 小时左右慢慢取出,然后修补缝合;6. 会阴三度撕裂时,更应仔细辩清解剖关系与预防感染;7. 保持会阴清洁,给予较大量抗生素。8. 术后严禁灌肠或放置肛管。9. 减张缝线于术后一周左右拆除。宫颈裂伤处理原则:立即修补缝合。1. 两把无齿卵圆钳钳夹裂口两侧, 向下牵引, 直至见到撕裂伤口的顶端;2. 用 1 号铬制肠线作间断缝合;3. 第一针应缝在裂口顶端以上0.5 厘米处;最末一针则须距离伤口下端 0.5 厘米;4. 术后给予抗生素预防感染;5. 失血过多者,应予输血补液;6. 如宫颈撕裂向上延伸至子宫下段,则应立即剖腹探查。子宫破裂1. 先兆子宫破裂时,必须立即给予抑制子宫收缩的药物,如吸入乙醚,肌注度冷丁等并尽快行剖宫产术;2. 子宫已有破裂者,立即作剖腹检查术,大量输血以防休克,大量抗生素预防感染;3. 已发生休克萧何,应尽可能就地抢救,必须转院时应在大量输血、输液的条件以及腹部包扎后再行转院;4. 手术方式的选择:①如患者无子女,子宫破裂的时间在12 小时以内,裂口边缘尚整齐无明显感染是4 可考虑修补缝合破口;②若裂口较大、撕裂有多处,且有感染可能,应考虑作次全子宫切除术;③裂口向下延及宫颈者作全子宫切除术。5. 对每一例子宫破裂的孕产妇均应检查膀胱、输尿管、宫颈与阴道,如有裂伤,应同时作好修补术。6. 对子宫破裂或损伤的孕产妇,都须给予抗感染药物,并给予多种维生素与铁剂以增强抵抗力。产后出血处理常规胎儿娩出后 24 小时内阴道出血量超过400 毫升的病理现象。病因按发生率多少依次为子宫收缩乏力 (70%~ 75%)、胎盘滞留(15%)、软产道损伤(8%~10%)、凝血功能障碍( 5%左右),有时可有1 个以上因素造成。可引起失血性休克,危及产妇生命。一、子宫收缩乏力性产后出血。可因子宫局部(羊水过多、巨大儿、...

1、当您付费下载文档后,您只拥有了使用权限,并不意味着购买了版权,文档只能用于自身使用,不得用于其他商业用途(如 [转卖]进行直接盈利或[编辑后售卖]进行间接盈利)。
2、本站所有内容均由合作方或网友上传,本站不对文档的完整性、权威性及其观点立场正确性做任何保证或承诺!文档内容仅供研究参考,付费前请自行鉴别。
3、如文档内容存在违规,或者侵犯商业秘密、侵犯著作权等,请点击“违规举报”。

碎片内容

软产道损伤处理常规

确认删除?
VIP
微信客服
  • 扫码咨询
会员Q群
  • 会员专属群点击这里加入QQ群
客服邮箱
回到顶部