电脑桌面
添加小米粒文库到电脑桌面
安装后可以在桌面快捷访问

软件开发流程规范

软件开发流程规范_第1页
1/6
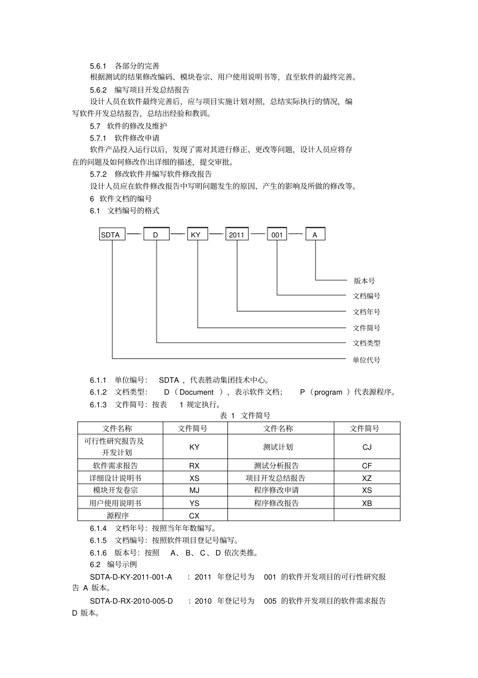
软件开发流程规范_第2页
2/6
软件开发流程规范_第3页
3/6
自控所软件项目开发流程规范 SDJT xxxx-2011 1 范围本流程规定了软件开发项目的基本内容和要求,适用于技术中心自动控制研究所属各项目软件开发的工作开展及软件文档的管理。2 目的提高软件开发的效率,保证软件开发的质量。形成的软件文档在软件的使用过程中有指导 ,帮助 ,解惑的作用,尤其在维护工作中,是不可或缺的资料。3 适用对象项目管理人员、软件设计人员。4 软件文档的功能解释4.1 可行性研究报告及开发计划说明该软件开发项目的实现在技术上、经济上和社会因素上的可行性,评述为了合理地达到开发目标可供选择的各种可能实施方案,说明并论证所选定实施方案的理由。同时为软件项目实施方案制订出具体计划,应该包括各部分工作的负责人员、开发的进度、 开发预算、所需的硬件及软件资源等。4.2 软件需求报告对所开发软件的功能、性能、 用户界面及运行环境等作出详细的说明。它是在用户与开发人员双方对软件需求取得共同理解并达成协议的条件下编写的,也是实施开发工作的基础。4.3 设计说明书该说明书是概要实际阶段的工作成果,它应说明功能分配、 模块划分、 程序的总体结构、控制流程,控制算法等,为详细设计提供基础。4.4 软件使用说明书本手册详细描述软件的功能、性能和用户界面, 使用户对如何使用该软件得到具体的了解,为操作人员提供该软件各种运行情况的有关知识,特别是操作方法的具体细节。4.5 模块开发卷宗详细记录软件各模块的代码及功能。4.6 测试分析报告测试工作完成以后,应提交测试计划执行情况的说明,对测试结果加以分析,并提出测试的结论意见。4.7 项目开发总结报告软件项目开发完成以后,应与项目实施计划对照,总结实际执行的情况,如进度、 成果、资源利用、成本和投入的人力,此外,还需对开发工作做出评价,总结出经验和教训。5 工作程序5.1 确立开发目标并进行可行性调研5.1.1 确定开发目标在一个软件设计项目被提出后,设计人员应根据客户或领导的要求,明确软件的开发目标、系统类型,业务目的、业务逻辑功能,并明确成本预算、配置资源等信息。5.1.2 申请软件开发登记号软件设计人员与管理人员相结合,申请软件项目所使用的文档登记号码。5.1.3 可行性调研及编写开发计划设计人员在掌握了软件的开发目标后,应对所要开发的软件功能在技术上、经济上和社会因素上进行可行性分析调研,分析为了合理地达到开发目标可供选择的各种可能实施方案。并编写可行性分析报告,分析在现有...

1、当您付费下载文档后,您只拥有了使用权限,并不意味着购买了版权,文档只能用于自身使用,不得用于其他商业用途(如 [转卖]进行直接盈利或[编辑后售卖]进行间接盈利)。
2、本站所有内容均由合作方或网友上传,本站不对文档的完整性、权威性及其观点立场正确性做任何保证或承诺!文档内容仅供研究参考,付费前请自行鉴别。
3、如文档内容存在违规,或者侵犯商业秘密、侵犯著作权等,请点击“违规举报”。

碎片内容

软件开发流程规范

确认删除?
VIP
微信客服
  • 扫码咨询
会员Q群
  • 会员专属群点击这里加入QQ群
客服邮箱
回到顶部