电脑桌面
添加小米粒文库到电脑桌面
安装后可以在桌面快捷访问

通信类安全员考试试题及答案

通信类安全员考试试题及答案_第1页
1/11
通信类安全员考试试题及答案_第2页
2/11
通信类安全员考试试题及答案_第3页
3/11
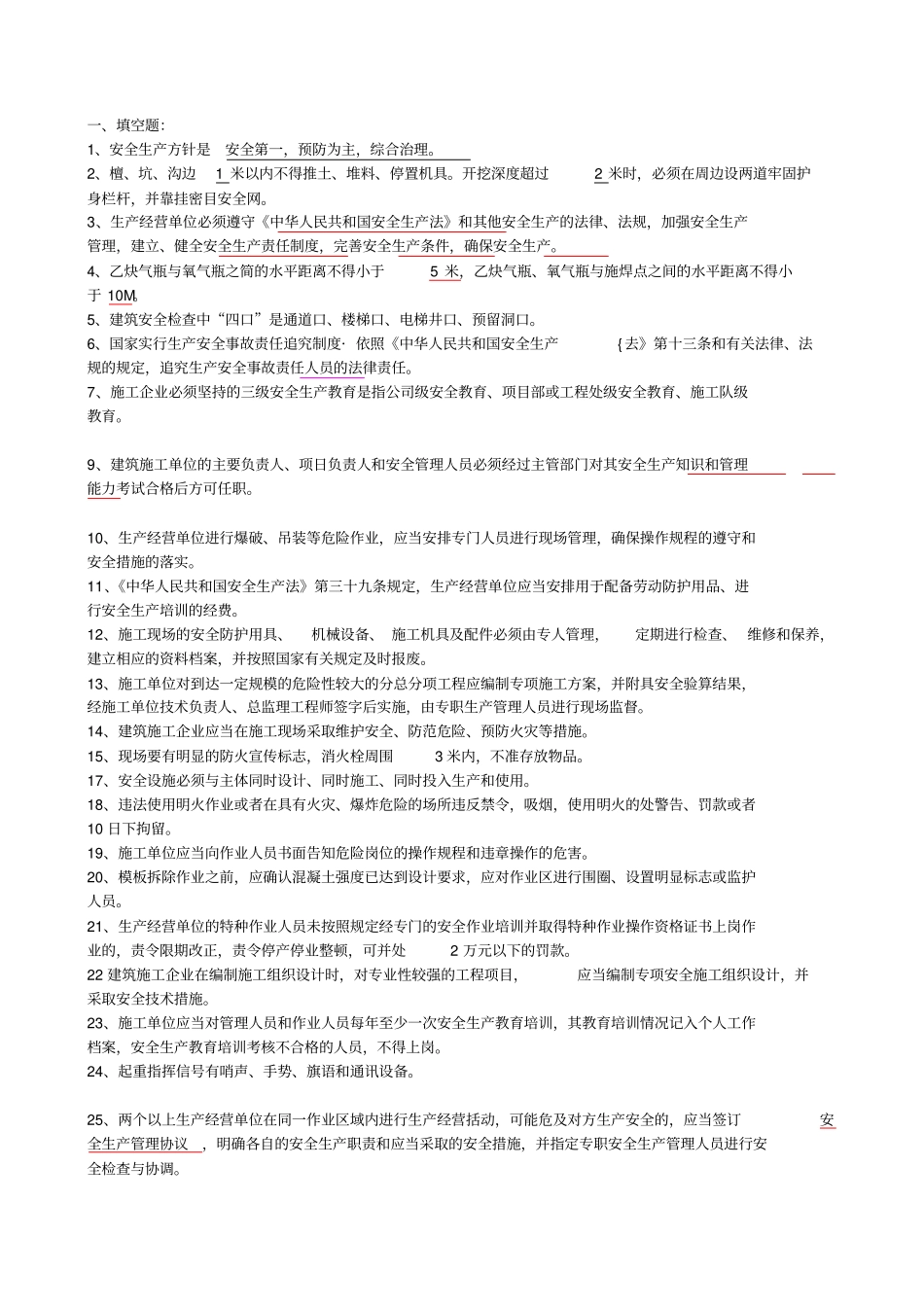
一、填空题:1、安全生产方针是安全第一,预防为主,综合治理。2、檀、坑、沟边1 米以内不得推土、堆料、停置机具。开挖深度超过2 米时,必须在周边设两道牢固护身栏杆,并靠挂密目安全网。3、生产经营单位必须遵守《中华人民共和国安全生产法》和其他安全生产的法律、法规,加强安全生产管理,建立、健全安全生产责任制度,完善安全生产条件,确保安全生产。4、乙炔气瓶与氧气瓶之简的水平距离不得小于5 米,乙炔气瓶、氧气瓶与施焊点之间的水平距离不得小于 10M。5、建筑安全检查中“四口”是通道口、楼梯口、电梯井口、预留洞口。6、国家实行生产安全事故责任追究制度· 依照《中华人民共和国安全生产{去》第十三条和有关法律、法规的规定,追究生产安全事故责任人员的法律责任。7、施工企业必须坚持的三级安全生产教育是指公司级安全教育、项目部或工程处级安全教育、施工队级教育。9、建筑施工单位的主要负责人、项日负责人和安全管理人员必须经过主管部门对其安全生产知识和管理能力考试合格后方可任职。10、生产经营单位进行爆破、吊装等危险作业,应当安排专门人员进行现场管理,确保操作规程的遵守和安全措施的落实。11、《中华人民共和国安全生产法》第三十九条规定,生产经营单位应当安排用于配备劳动防护用品、进行安全生产培训的经费。12、施工现场的安全防护用具、机械设备、 施工机具及配件必须由专人管理,定期进行检查、 维修和保养,建立相应的资料档案,并按照国家有关规定及时报废。13、施工单位对到达一定规模的危险性较大的分总分项工程应编制专项施工方案,并附具安全验算结果,经施工单位技术负责人、总监理工程师签字后实施,由专职生产管理人员进行现场监督。14、建筑施工企业应当在施工现场采取维护安全、防范危险、预防火灾等措施。15、现场要有明显的防火宣传标志,消火栓周围3 米内,不准存放物品。17、安全设施必须与主体同时设计、同时施工、同时投入生产和使用。18、违法使用明火作业或者在具有火灾、爆炸危险的场所违反禁令,吸烟,使用明火的处警告、罚款或者10 日下拘留。19、施工单位应当向作业人员书面告知危险岗位的操作规程和违章操作的危害。20、模板拆除作业之前,应确认混凝土强度已达到设计要求,应对作业区进行围圈、设置明显标志或监护人员。21、生产经营单位的特种作业人员未按照规定经专门的安全作业培训并取得特种作业操作资格证书上岗作业的,责令限期改正,责令停产停业整顿,可并处2...

1、当您付费下载文档后,您只拥有了使用权限,并不意味着购买了版权,文档只能用于自身使用,不得用于其他商业用途(如 [转卖]进行直接盈利或[编辑后售卖]进行间接盈利)。
2、本站所有内容均由合作方或网友上传,本站不对文档的完整性、权威性及其观点立场正确性做任何保证或承诺!文档内容仅供研究参考,付费前请自行鉴别。
3、如文档内容存在违规,或者侵犯商业秘密、侵犯著作权等,请点击“违规举报”。

碎片内容

通信类安全员考试试题及答案

确认删除?
VIP
微信客服
  • 扫码咨询
会员Q群
  • 会员专属群点击这里加入QQ群
客服邮箱
回到顶部