电脑桌面
添加小米粒文库到电脑桌面
安装后可以在桌面快捷访问

速度三角形及其应用VIP专享

速度三角形及其应用_第1页
1/11
速度三角形及其应用_第2页
2/11
速度三角形及其应用_第3页
3/11
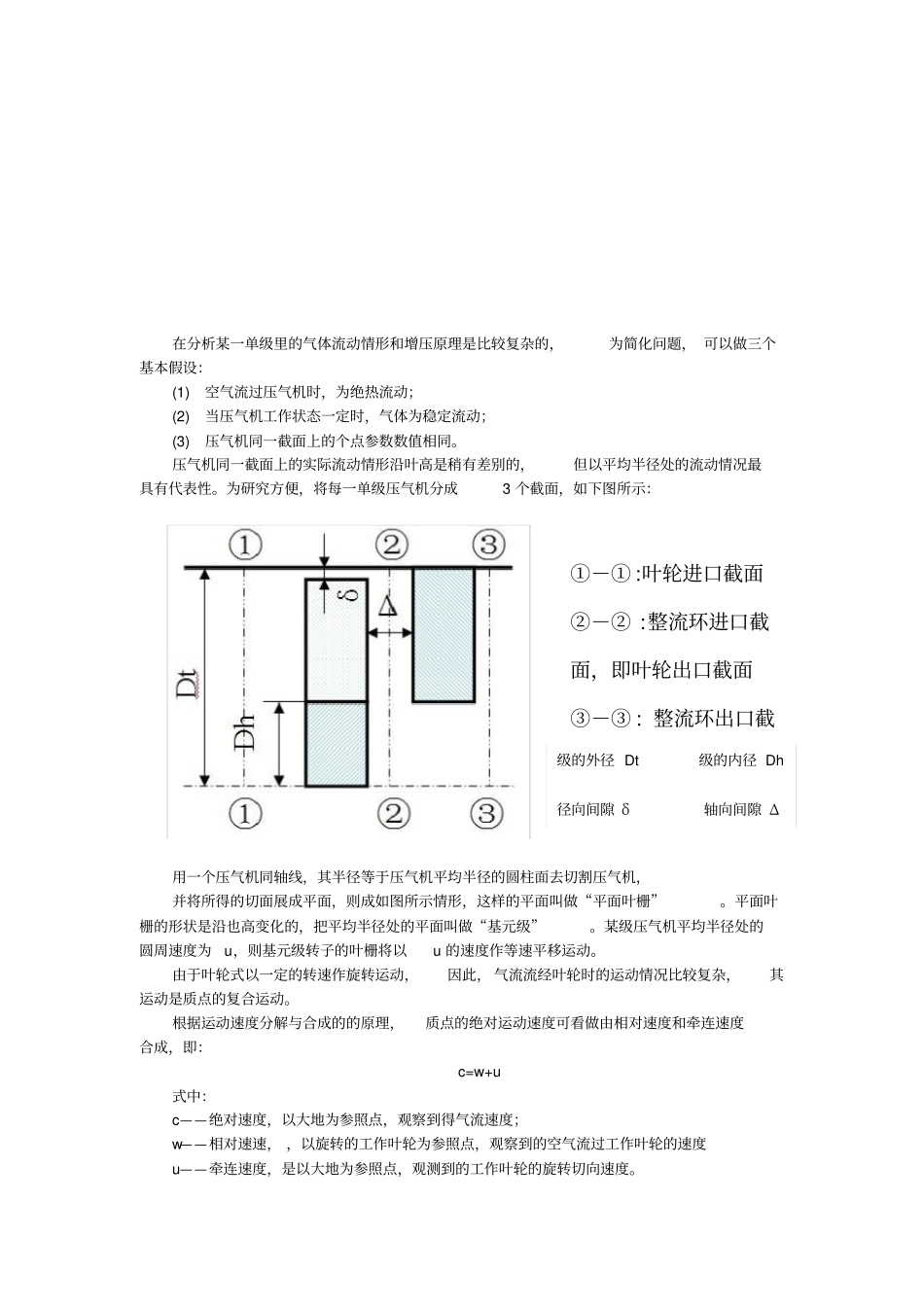
吉林大学本科生论文专业:热能与动力工程(热能)姓名:无名英雄学号:速度三角形的应用前言水轮在的水流运动是相当复杂的,在水轮机的不同过流部件有着不同的运动规律。比如,水流在转轮中的运动,一方面沿着叶片流道运动,一方面还要随着转轮作旋转运动。水流质点沿着转轮叶片的运动称为相对运动;水流质点随着转轮一起旋转的运动称为牵连运动,对水轮机的转轮而言,即为圆周运动; 水流质点对水轮机固定部件的运动称为绝对运动。根据力学中速度分解和合成的原理,转轮中任一点水流质点的绝对速度都可以分解为沿转轮叶片流动的相对速度和随着转轮一起旋转的牵连速度,这三个速度向量构成一个闭合的三角形,一般把这个三角形称为水轮机水流速度三角形。流体在叶轮中除作旋转运动外,同时还从叶轮进口向出口流动,因此流体在叶轮中的运动为复合运动。当叶轮带动流体作旋转运动时,流体具有圆周运动( 牵连运动 ) 。其运动速度称为圆周速度,用符号 u 表示, 其方向与圆周切线方向一致,大小与所在半径及转速有关。流体沿叶轮流道的运动,称相对运动, 其运动速度称相对速,符号 w表示, 其方向为叶片的切线方向、大小与流量及流道形状有关。流体相对静止机壳的运动, 称绝对运动, 其运动速度称绝对速度,用符号 V 表示, 由这三个速度向量组成的向量图,称为速度三角形。速度三角形是研究流体在叶轮中运动的重要工具。绝对速度u可以分解为两个相互垂直的分量:即绝对速度圆周方向的分量和绝对速度在轴面( 通过泵与风机轴心线所作的平面) 上的分量。 绝对速度 v 与圆周速度u 之间的夹角用α 表示,称绝对速度角;相对速度与圆周速度反方向的夹角用β 表示,称为流动角。叶片切线与圆周速度反方向的夹角,称为叶片安装角用β a 表示。流体沿叶片型线运动时,流动角β 等于安装角 β a。用下标l 和 2 表示叶片进口和出口处的参数,∞表示无限多叶片时的参数。速度三角形一般只需已知三个条件就可画出。其求法如下:(1) 圆周速度 u (2) 轴面速度 vm 由连续流动方程得到由于有效断面被叶片厚度5 占去一部分。设每一叶片在圆周方向的长度为σ ,如叶轮共有 z 个叶片,则总长度为zσ ,则面积为zσ b,有效断面积A 应为排挤系数表示叶片厚度使流道有效断面积减小的程度。对于泵 ψ 在 0. 75~0. 95 的范围,轴面速度可用下式计算: (3)相对速度w 的方向或安装角β a, 当叶片无限多时,相对速度的...

1、当您付费下载文档后,您只拥有了使用权限,并不意味着购买了版权,文档只能用于自身使用,不得用于其他商业用途(如 [转卖]进行直接盈利或[编辑后售卖]进行间接盈利)。
2、本站所有内容均由合作方或网友上传,本站不对文档的完整性、权威性及其观点立场正确性做任何保证或承诺!文档内容仅供研究参考,付费前请自行鉴别。
3、如文档内容存在违规,或者侵犯商业秘密、侵犯著作权等,请点击“违规举报”。

碎片内容

速度三角形及其应用

确认删除?
VIP
微信客服
  • 扫码咨询
会员Q群
  • 会员专属群点击这里加入QQ群
客服邮箱
回到顶部