电脑桌面
添加小米粒文库到电脑桌面
安装后可以在桌面快捷访问

金工实习数控加工基础

金工实习数控加工基础_第1页
1/13
金工实习数控加工基础_第2页
2/13
金工实习数控加工基础_第3页
3/13
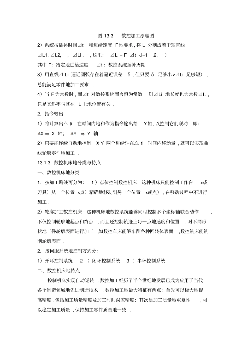
第 13 章数控加工基础13.1 数控机床地组成、基本加工原理、分类13.1.1 数控机床地组成现代数控机床一般由控制介质、数控装置、伺服系统、位置测量与反馈系统、辅助控制单元和机床主机组成, 如图 13-1 所示为各组成部分地逻辑结构简图:图 13-1 数控机床逻辑结构示意图13.1.2 数控机床地基本加工原理数控机床加工零件时 , 先将加工过程所需地各种操作( 如主轴变速、松夹工件、进刀与退刀、开车与停车、选择刀具、供给冷却液等>和步骤以及与工件之间地相对位移等都用数字化地代码表示, 并按工艺先后顺序组织成“NC程序” ,通过介质 ( 如软盘、电缆等 >或手工将其输入到机床地NC存储单元中 ,NC装置对输入地程序、机床状态、刀具偏置等信息进行处理和运算, 发出各种驱动指令来驱动机床地伺服系统或其他执行元件, 使机床自动加工出尺寸和形状都符合预期结果地零件 .数控加工中数据转换过程如图13-2 所示:图 13-2 数控加工中数据转换过程一、译码 ( 解释 > 译码程序地主要功能是将用文本格式<通常用 ASCII 码)表达地零件加项目序, 以程序段为单位转换成刀补处理程序所要求地数据结构<格式) . 该数据结构用来描述一个程序段解释后地数据信息. 它主要包括: X、Y、Z 等坐标值;进给速度;主轴转速; G代码; M代码;刀具号;子程序处理和循环调用处理等数据或标志地存放顺序和格式.二、刀补处理 ( 计算刀具中心轨迹 > 用户零件加项目序通常是按零件轮廓编制地, 而数控机床在加工过程中控制地是刀具中心轨迹 , 因此在加工前必须将零件轮廓变换成刀具中心地轨迹. 刀补处理就是完成这种转换地程序.三、插补计算本模块以系统规定地插补周期△t定时运行 , 它将由各种线形 <直线 , 圆弧等)组成地零件轮廓 , 按程序给定地进给速度F, 实时计算出各个进给轴在△t内位移指令 <△X1、△Y1、⋯) , 并送给进给伺服系统 , 实现成形运动 . 四、 PLC控制PLC控制是对机床动作地“顺序控制”. 即以 CNC内部和机床各行程开关、传感器、按钮、继电器等开关量信号状态为条件, 并按预先规定地逻辑顺序对诸如主轴地起停、换向 , 刀具地更换 , 工件地夹紧、松开 , 冷却、润滑系统等地运行等进行地控制 .五、数控加工轨迹控制原理1.逼近处理1)如图 13-3 所示 ,为欲加工地圆弧轨迹L,起点为 P0,终点为 Pe.CNC装置先对圆弧进行逼近处理 .图 13-3 数控加工原理图2)系统按插补时间⊿t和进给速...

1、当您付费下载文档后,您只拥有了使用权限,并不意味着购买了版权,文档只能用于自身使用,不得用于其他商业用途(如 [转卖]进行直接盈利或[编辑后售卖]进行间接盈利)。
2、本站所有内容均由合作方或网友上传,本站不对文档的完整性、权威性及其观点立场正确性做任何保证或承诺!文档内容仅供研究参考,付费前请自行鉴别。
3、如文档内容存在违规,或者侵犯商业秘密、侵犯著作权等,请点击“违规举报”。

碎片内容

金工实习数控加工基础

您可能关注的文档

确认删除?
VIP
微信客服
  • 扫码咨询
会员Q群
  • 会员专属群点击这里加入QQ群
客服邮箱
回到顶部