电脑桌面
添加小米粒文库到电脑桌面
安装后可以在桌面快捷访问

门窗工程质量标准

门窗工程质量标准_第1页
1/8
门窗工程质量标准_第2页
2/8
门窗工程质量标准_第3页
3/8
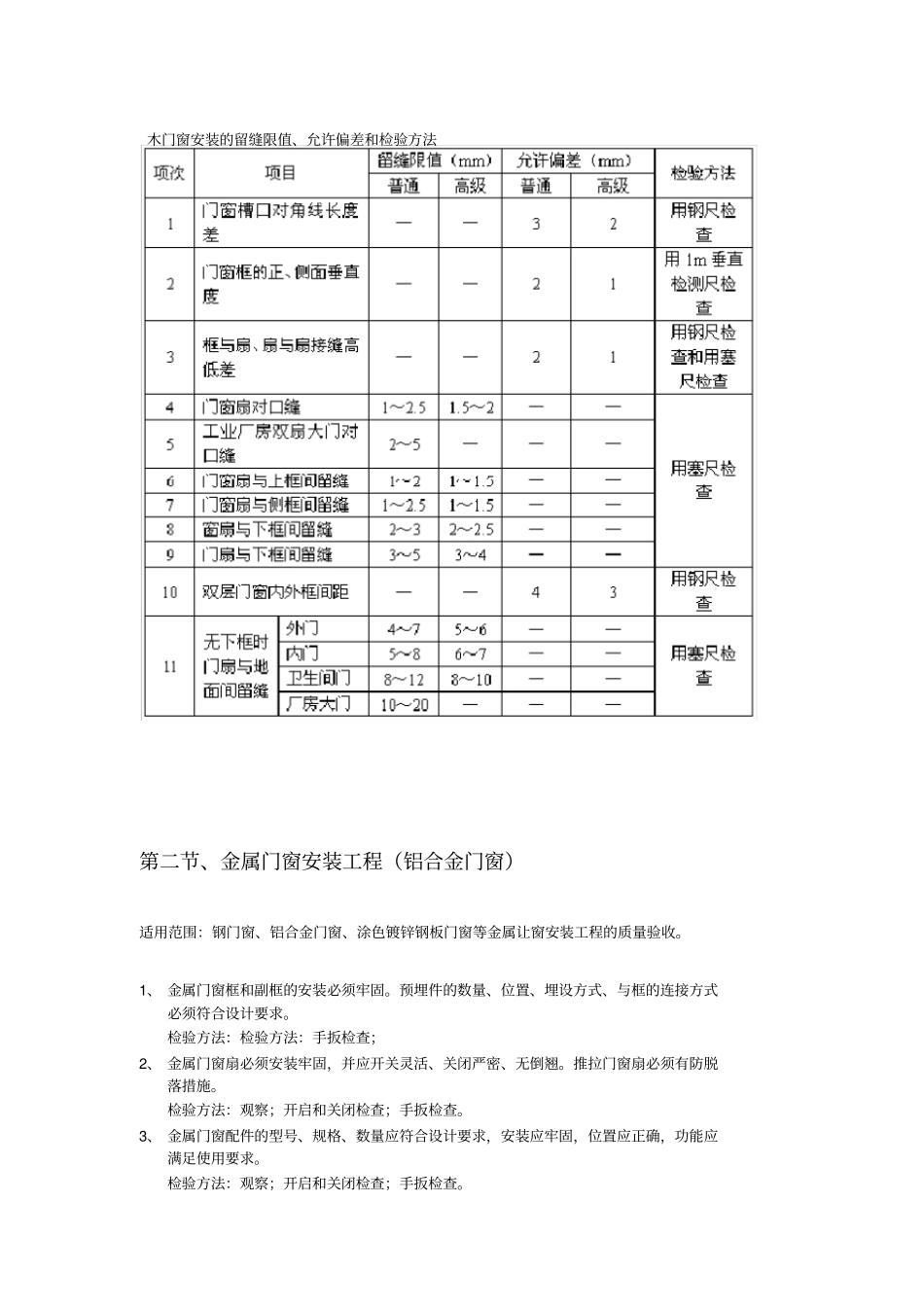
门窗工程质量标准适用范围:于木门窗制作与安装、金属门窗安装、塑料门窗安装、特种门安装、门窗玻璃安装等分项工程的质量验收。重要提示 :(1)、门窗安装前,应对门窗洞口尺寸进行检验;(2)、要解决外墙门窗渗水问题,首先要以建筑构造防水为主,防水材料使用为辅,精心施工进行补充的原则;(3)在外墙门窗设计时, 设计师和建设方工程师要结合外立面综合考虑从建筑构造上进行防水,如外墙门窗节点设计不合理,无论怎样精心施工都解决不了渗水问题;(4)要作好空调冷凝管孔预留(设置) 的排水问题 (即夏季室内机的排水和冬季室外机的排水,都要集中收集 )(5);建筑外门窗的安装必须牢固;(6)、在砌体上安装门窗严禁用射钉固定;( 7)、特种门安装除应符合设计要求和本规范规定外,还应符合有关专业标准和主管部门的规定。第一节、木门窗制作与安装适用范围:木窗制作与安装工程的质量验收。1、 木门窗的结合处和安装配件处不得有木节或已填补的木节。木门窗如有允许限值以内的死节及直径较大的虫眼时,应用同一材质的木塞加胶填补。对于清漆制口,木塞的木纹和色泽应与制口一致。检验方法:观察。2、 门窗框和厚度大于50mm 的门窗扇应用双榫连接。榫槽应采用胶料严密嵌和,并应用胶楔加紧。检验方法:观察;手扳检查。3、 胶合板门、纤维板门和模压门不得脱胶。胶合板不得刨透表层单板,不得有戗槎。制作胶合板门、纤维板门时,边框和横楞应在同一平面上,面层、边框及横楞应加压胶结。横楞和上、下冒头应各钻两个以上的透气孔,透气孔应通畅。检验方法:观察。4、 木门窗的品种、类型、规格、开启方向、安装位置及连接方式应符合设计要求。检验方法:观察;尺量检查;检查成品门的产品合格证书。5、 木门窗必须安装牢固,并应开关灵活,关守严密,无倒翘。检验方法:观察;开启和卷宗检查;手扳检查。6、木门窗配件的型号、规格、数量应符合设计要求,安装应牢固,位置应正确,功能应满足使用要求。检验方法:观察;手扳检查;检查隐蔽工程验收记录和施工记录。7、 木门窗表面应洁净,不得有刨痕、锤印。检验方法:观察。8、 木门窗的割角、拼缝应严密平整。门窗框、扇裁口应顺直,刨面应平整。检验方法:观察。9、 木门窗上的槽、孔应边缘整齐,无毛刺。检验方法:观察。10、木门窗制作的允许偏差和检验方法木门窗安装的留缝限值、允许偏差和检验方法应符合下表规定。木门窗安装的留缝限值、允许偏差和检验方法第二...

1、当您付费下载文档后,您只拥有了使用权限,并不意味着购买了版权,文档只能用于自身使用,不得用于其他商业用途(如 [转卖]进行直接盈利或[编辑后售卖]进行间接盈利)。
2、本站所有内容均由合作方或网友上传,本站不对文档的完整性、权威性及其观点立场正确性做任何保证或承诺!文档内容仅供研究参考,付费前请自行鉴别。
3、如文档内容存在违规,或者侵犯商业秘密、侵犯著作权等,请点击“违规举报”。

碎片内容

门窗工程质量标准

您可能关注的文档

确认删除?
VIP
微信客服
  • 扫码咨询
会员Q群
  • 会员专属群点击这里加入QQ群
客服邮箱
回到顶部