电脑桌面
添加小米粒文库到电脑桌面
安装后可以在桌面快捷访问

司法考试最新增补法律法规(2009.11-2010.2)VIP免费

司法考试最新增补法律法规(2009.11-2010.2)_第1页
1/5
司法考试最新增补法律法规(2009.11-2010.2)_第2页
2/5
司法考试最新增补法律法规(2009.11-2010.2)_第3页
3/5
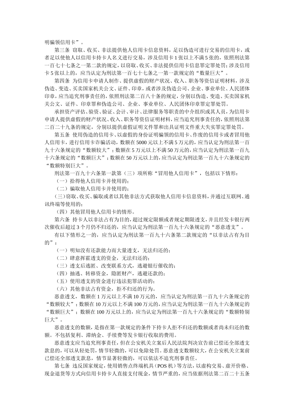
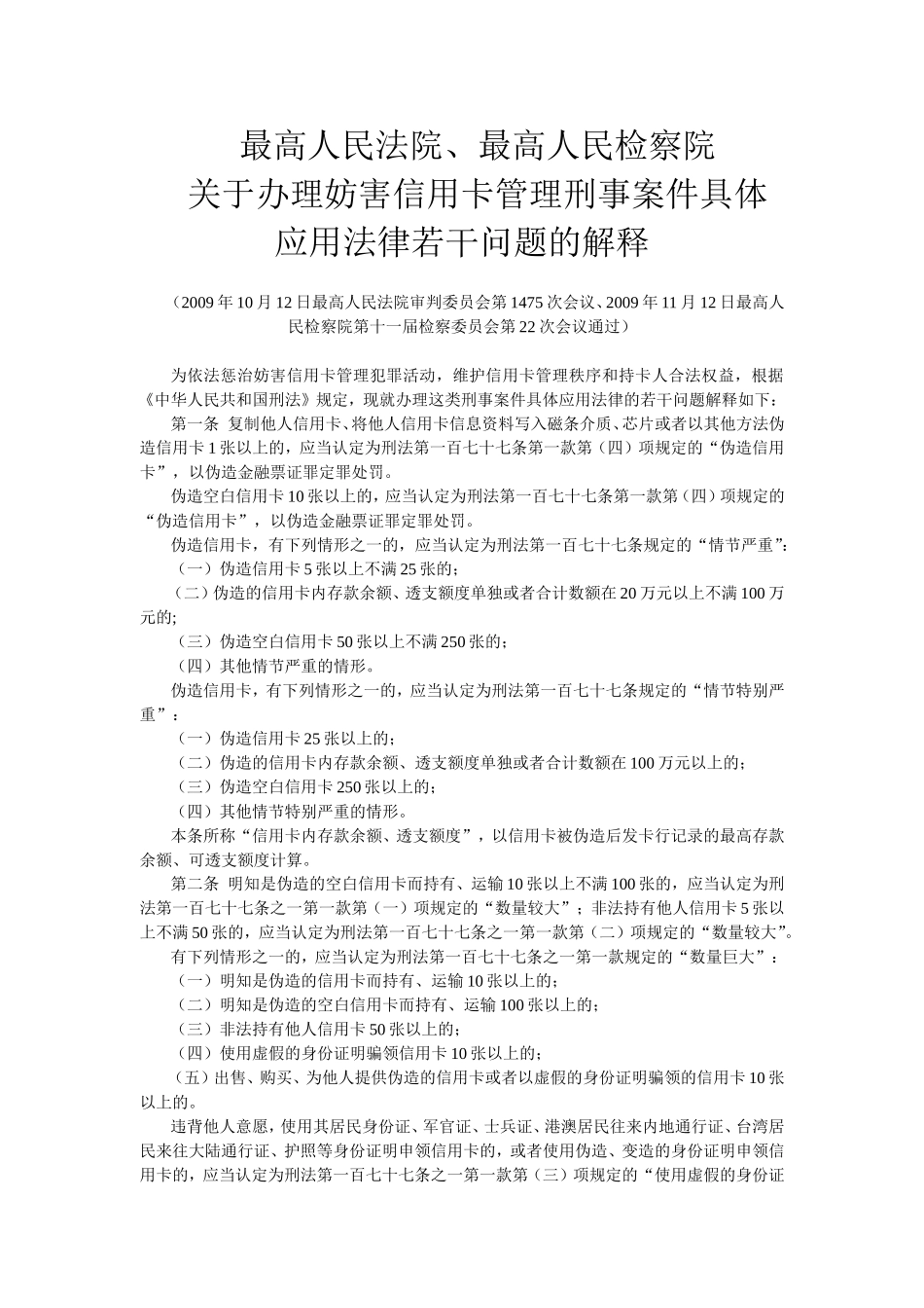
最高人民法院、最高人民检察院关于办理妨害信用卡管理刑事案件具体应用法律若干问题的解释(2009年10月12日最高人民法院审判委员会第1475次会议、2009年11月12日最高人民检察院第十一届检察委员会第22次会议通过)为依法惩治妨害信用卡管理犯罪活动,维护信用卡管理秩序和持卡人合法权益,根据《中华人民共和国刑法》规定,现就办理这类刑事案件具体应用法律的若干问题解释如下:第一条复制他人信用卡、将他人信用卡信息资料写入磁条介质、芯片或者以其他方法伪造信用卡1张以上的,应当认定为刑法第一百七十七条第一款第(四)项规定的“伪造信用卡”,以伪造金融票证罪定罪处罚。伪造空白信用卡10张以上的,应当认定为刑法第一百七十七条第一款第(四)项规定的“伪造信用卡”,以伪造金融票证罪定罪处罚。伪造信用卡,有下列情形之一的,应当认定为刑法第一百七十七条规定的“情节严重”:(一)伪造信用卡5张以上不满25张的;(二)伪造的信用卡内存款余额、透支额度单独或者合计数额在20万元以上不满100万元的;(三)伪造空白信用卡50张以上不满250张的;(四)其他情节严重的情形。伪造信用卡,有下列情形之一的,应当认定为刑法第一百七十七条规定的“情节特别严重”:(一)伪造信用卡25张以上的;(二)伪造的信用卡内存款余额、透支额度单独或者合计数额在100万元以上的;(三)伪造空白信用卡250张以上的;(四)其他情节特别严重的情形。本条所称“信用卡内存款余额、透支额度”,以信用卡被伪造后发卡行记录的最高存款余额、可透支额度计算。第二条明知是伪造的空白信用卡而持有、运输10张以上不满100张的,应当认定为刑法第一百七十七条之一第一款第(一)项规定的“数量较大”;非法持有他人信用卡5张以上不满50张的,应当认定为刑法第一百七十七条之一第一款第(二)项规定的“数量较大”。有下列情形之一的,应当认定为刑法第一百七十七条之一第一款规定的“数量巨大”:(一)明知是伪造的信用卡而持有、运输10张以上的;(二)明知是伪造的空白信用卡而持有、运输100张以上的;(三)非法持有他人信用卡50张以上的;(四)使用虚假的身份证明骗领信用卡10张以上的;(五)出售、购买、为他人提供伪造的信用卡或者以虚假的身份证明骗领的信用卡10张以上的。违背他人意愿,使用其居民身份证、军官证、士兵证、港澳居民往来内地通行证、台湾居民来往大陆通行证、护照等身份证明申领信用卡的,或者使用伪造、变造的身份证明申领信用卡的,应当认定为刑法第一百七十七条之一第一款第(三)项规定的“使用虚假的身份证明骗领信用卡”。第三条窃取、收买、非法提供他人信用卡信息资料,足以伪造可进行交易的信用卡,或者足以使他人以信用卡持卡人名义进行交易,涉及信用卡1张以上不满5张的,依照刑法第一百七十七条之一第二款的规定,以窃取、收买、非法提供信用卡信息罪定罪处罚;涉及信用卡5张以上的,应当认定为刑法第一百七十七条之一第一款规定的“数量巨大”。第四条为信用卡申请人制作、提供虚假的财产状况、收入、职务等资信证明材料,涉及伪造、变造、买卖国家机关公文、证件、印章,或者涉及伪造公司、企业、事业单位、人民团体印章,应当追究刑事责任的,依照刑法第二百八十条的规定,分别以伪造、变造、买卖国家机关公文、证件、印章罪和伪造公司、企业、事业单位、人民团体印章罪定罪处罚。承担资产评估、验资、验证、会计、审计、法律服务等职责的中介组织或其人员,为信用卡申请人提供虚假的财产状况、收入、职务等资信证明材料,应当追究刑事责任的,依照刑法第二百二十九条的规定,分别以提供虚假证明文件罪和出具证明文件重大失实罪定罪处罚。第五条使用伪造的信用卡、以虚假的身份证明骗领的信用卡、作废的信用卡或者冒用他人信用卡,进行信用卡诈骗活动,数额在5000元以上不满5万元的,应当认定为刑法第一百九十六条规定的“数额较大”;数额在5万元以上不满50万元的,应当认定为刑法第一百九十六条规定的“数额巨大”;数额在50万元以上的,应当认定为刑法第一百九十六条规定的“数额特别巨大”。刑法第一百九十六条第一款第(三)项所称“冒用他...

1、当您付费下载文档后,您只拥有了使用权限,并不意味着购买了版权,文档只能用于自身使用,不得用于其他商业用途(如 [转卖]进行直接盈利或[编辑后售卖]进行间接盈利)。
2、本站所有内容均由合作方或网友上传,本站不对文档的完整性、权威性及其观点立场正确性做任何保证或承诺!文档内容仅供研究参考,付费前请自行鉴别。
3、如文档内容存在违规,或者侵犯商业秘密、侵犯著作权等,请点击“违规举报”。

碎片内容

司法考试最新增补法律法规(2009.11-2010.2)

您可能关注的文档

确认删除?
VIP
微信客服
  • 扫码咨询
会员Q群
  • 会员专属群点击这里加入QQ群
客服邮箱
回到顶部