电脑桌面
添加小米粒文库到电脑桌面
安装后可以在桌面快捷访问

古建筑木结构维护与加固技术规范-古建筑的防护VIP免费

古建筑木结构维护与加固技术规范-古建筑的防护_第1页
1/9
古建筑木结构维护与加固技术规范-古建筑的防护_第2页
2/9
古建筑木结构维护与加固技术规范-古建筑的防护_第3页
3/9
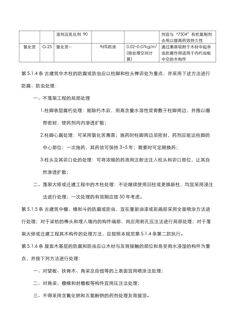
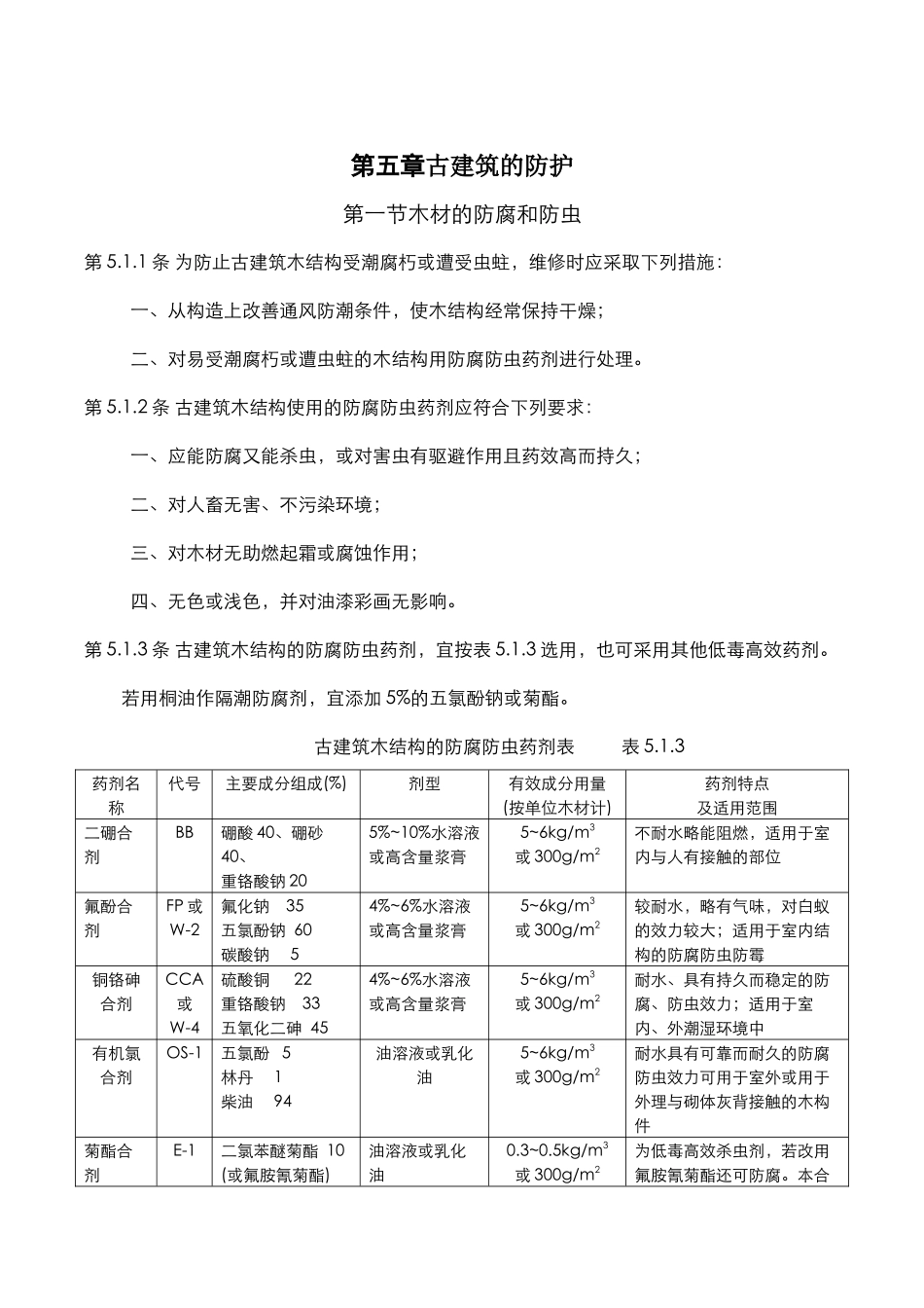
第五章古建筑的防护第一节木材的防腐和防虫第5.1.1条为防止古建筑木结构受潮腐朽或遭受虫蛀,维修时应采取下列措施:一、从构造上改善通风防潮条件,使木结构经常保持干燥;二、对易受潮腐朽或遭虫蛀的木结构用防腐防虫药剂进行处理。第5.1.2条古建筑木结构使用的防腐防虫药剂应符合下列要求:一、应能防腐又能杀虫,或对害虫有驱避作用且药效高而持久;二、对人畜无害、不污染环境;三、对木材无助燃起霜或腐蚀作用;四、无色或浅色,并对油漆彩画无影响。第5.1.3条古建筑木结构的防腐防虫药剂,宜按表5.1.3选用,也可采用其他低毒高效药剂。若用桐油作隔潮防腐剂,宜添加5%的五氯酚钠或菊酯。古建筑木结构的防腐防虫药剂表表5.1.3药剂名称代号主要成分组成(%)剂型有效成分用量(按单位木材计)药剂特点及适用范围二硼合剂BB硼酸40、硼砂40、重铬酸钠205%~10%水溶液或高含量浆膏5~6kg/m3或300g/m2不耐水略能阻燃,适用于室内与人有接触的部位氟酚合剂FP或W-2氟化钠35五氯酚钠60碳酸钠54%~6%水溶液或高含量浆膏5~6kg/m3或300g/m2较耐水,略有气味,对白蚁的效力较大;适用于室内结构的防腐防虫防霉铜铬砷合剂CCA或W-4硫酸铜22重铬酸钠33五氧化二砷454%~6%水溶液或高含量浆膏5~6kg/m3或300g/m2耐水、具有持久而稳定的防腐、防虫效力;适用于室内、外潮湿环境中有机氯合剂OS-1五氯酚5林丹1柴油94油溶液或乳化油5~6kg/m3或300g/m2耐水具有可靠而耐久的防腐防虫效力可用于室外或用于外理与砌体灰背接触的木构件菊酯合剂E-1二氯苯醚菊酯10(或氟胺氰菊酯)油溶液或乳化油0.3~0.5kg/m3或300g/m2为低毒高效杀虫剂,若改用氟胺氰菊酯还可防腐。本合溶剂及乳化剂90剂宜与“7504”有机氯制剂合用以提高药效持久性氯化苦G-25氯化苦--96%药液0.02~0.07kg/m3(按处理空间计算)通过熏蒸吸附于木材中起杀虫防腐作用适用于内朽虫蛀中空的木构件第5.1.4条古建筑中木柱的防腐或防虫应以柱脚和柱头榫卯处为重点,并采用下述方法进行防腐、防虫处理:一、不落架工程的局部处理1.柱脚表层腐朽处理:剔除朽木后,用高含量水溶性浆膏敷于柱脚周边,并围以绷带密封,使药剂向内渗透扩散;2.柱脚心腐处理:可采用氯化苦熏蒸;施药时柱脚周边须密封,药剂应能达柱脚的中心部位;一次施药,其药效可保持3~5年;需要时可定期换药;3.柱头及其卯口处的处理:可将浓缩的药液用注射法注入柱头和卯口部位,让其自然渗透扩散;二、落架大修或迁建工程中的木柱处理:不论继续使用旧柱或更换新柱,均宜采用浸注法进行处理;一次处理的有效期应按50年考虑。第5.1.5条古建筑中檩、椽和斗的防腐或防虫,宜在重新油漆或彩画前采用全面喷涂方法进行处理;对于梁枋的榫头和埋入墙内的构件端部,尚应用刺孔压注法进行局部处理;对于落架大修或迁建工程其木构件的处理方法,应按照本规范第5.1.4条第二款执行。第5.1.6条屋面木基层的防腐和防虫应以木材与灰背接触的部位和易受雨水浸湿的构件为重点,并按下列方法进行处理:一、对望板、扶脊木、角梁及由戗等的上表面宜用喷涂法处理;二、对角梁、檐椽和封檐板等构件宜用压注法处理;三、不得采用含氟化钠和五氯酚钠的药剂处理灰背屋顶。第5.1.7条古建筑中,小木作部分的防腐或防虫应采用速效、无害、无臭、无刺激性的药剂,处理时可采用下列方法:一、门窗:可采用针注法重点处理其榫头部位,必要时还可用喷涂法处理其余部位;新配门窗材若为易虫腐的树种,可采用压注法处理;二、天花、藻井:其下表面易受粉蠹危害宜采用熏蒸法处理,其上表面易受菌腐宜采用压注喷雾法处理;三、对其他做工精致的小木作:宜用菊酯或加有防腐香料的微量药剂以针注或喷涂的方法进行处理。第二节防火第5.2.1条以木构架为承重结构的古建筑,其耐火等级按现行国家标准《建筑设计防火规范》的规定,定为民用建筑四级。第5.2.2条古建筑在修缮时,天花、藻井以上的梁架宜喷涂防火涂料;天花、吊顶用的苇席和纸木板墙等应进行防火处理,处理方法应经专门研究决定。第5.2.3条800年以上及其它特别重要的古建筑内,严禁敷设电线;当古建筑内需要敷设电线时,须经文物主管部门和当地公安消防部门批准;电线应采用铜...

1、当您付费下载文档后,您只拥有了使用权限,并不意味着购买了版权,文档只能用于自身使用,不得用于其他商业用途(如 [转卖]进行直接盈利或[编辑后售卖]进行间接盈利)。
2、本站所有内容均由合作方或网友上传,本站不对文档的完整性、权威性及其观点立场正确性做任何保证或承诺!文档内容仅供研究参考,付费前请自行鉴别。
3、如文档内容存在违规,或者侵犯商业秘密、侵犯著作权等,请点击“违规举报”。

碎片内容

古建筑木结构维护与加固技术规范-古建筑的防护

您可能关注的文档

文章天下+ 关注
实名认证
内容提供者

各种文档应有尽有

确认删除?
VIP
微信客服
  • 扫码咨询
会员Q群
  • 会员专属群点击这里加入QQ群
客服邮箱
回到顶部