电脑桌面
添加小米粒文库到电脑桌面
安装后可以在桌面快捷访问

6岁儿童学习与发展指引五大领域、子领域、和目标分别是什么

6岁儿童学习与发展指引五大领域、子领域、和目标分别是什么_第1页
1/8
6岁儿童学习与发展指引五大领域、子领域、和目标分别是什么_第2页
2/8
6岁儿童学习与发展指引五大领域、子领域、和目标分别是什么_第3页
3/8
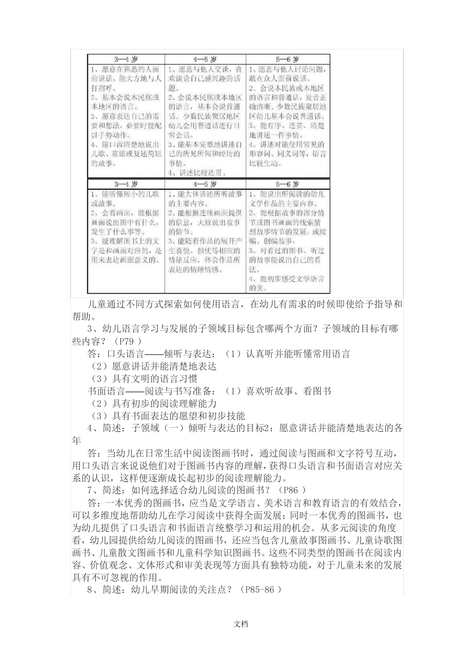
《3-6 岁儿童学习与发展指南》五大领域、子领域、和目标分别是什么健康领域1、《指南》中健康的定义是什么?(P55)答:健康是指人在身体、心理和社会适应方面的良好状态。2、幼儿身心健康的重要标志是什么?(P56)答:发育良好的身体、愉快的情绪、强健的体质、协调的动作、良好的生活习惯和基本生活能力是幼儿身心健康的重要标志。(也是其他领域学习与发展的基础。)3、 健康领域的学习与发展对幼儿的价值体现在哪些方面?(P56)答:(1)对于个体而言,幼儿在健康领域的学习与发展,是幼儿身体和心理发育与健康发展的需要,是实现幼儿全面和谐发展的基础,同时也能为其一生的健康打下良好的基础。(2)对于社会来说,幼儿在健康领域的学习与发展是社会发展的需要,幼儿健康水平的提高,是人口素质提高的基础环节,也体现出人类的进步与社会的发展。4、健康领域中所包含的子领域?(P57)答:健康领域中包含身体状况、动作发展和生活习惯与生活能力三个子领域。5、健康领域中各子领域的发展目标?(P57)答:(一)身心状况:(1)具有健康的体态(2)情绪安定愉快(3)具有一定的适应能力(二)动作发展:(1)具有一定的平衡能力,动作协调、灵敏(2)具有一定的力量和耐力(3)手的动作灵活协调(三)生活习惯与生活能力:(1)具有良好的生活与卫生习惯(2)具有基本的生活自理能力(3)具备基本的安全知识和自我保护能力6、成人应为幼儿提供怎样的生活环境?(P67)答:(1)为幼儿提供一个安全、卫生、有利于生长发育的物质环境 ,照顾好幼儿的日常生活,这直接关系到幼儿正常的生长发育与身体健康。(2)为幼儿提供一个温暖、轻松、支持的心理社会环境,使幼儿感受到成人给予的尊重、理解、关爱和接纳,使幼儿愉快地生活和活动,并形成安全感和对成人的信赖,这有助于幼儿心理的健康发展。7、幼儿体育活动的核心目标?为实现这一目标,我们可以从哪两方面入手?(P70 )答:提高幼儿的身体素质是幼儿体育活动的核心目标。(1)以幼儿身体素质为切入点,有目的、有计划地开展适合于幼儿的体育活动。(2)有目的地将幼儿基本动作的发展与身体素质的提高有机结合起来。8、围绕幼儿运动中的安全,我们应重点关注哪些方面?(P73 )答:(1)幼儿运动的场地要开阔、平坦,并要有一定的弹性。(2)幼儿的运动器材要牢固、安全、并适合于幼儿。文档(3) 幼儿的运动器材要定期检查,开展活动前也要进行仔细检查,发现问题及时处理。(4)幼儿在运动...

1、当您付费下载文档后,您只拥有了使用权限,并不意味着购买了版权,文档只能用于自身使用,不得用于其他商业用途(如 [转卖]进行直接盈利或[编辑后售卖]进行间接盈利)。
2、本站所有内容均由合作方或网友上传,本站不对文档的完整性、权威性及其观点立场正确性做任何保证或承诺!文档内容仅供研究参考,付费前请自行鉴别。
3、如文档内容存在违规,或者侵犯商业秘密、侵犯著作权等,请点击“违规举报”。

碎片内容

6岁儿童学习与发展指引五大领域、子领域、和目标分别是什么

您可能关注的文档

确认删除?
VIP
微信客服
  • 扫码咨询
会员Q群
  • 会员专属群点击这里加入QQ群
客服邮箱
回到顶部