电脑桌面
添加小米粒文库到电脑桌面
安装后可以在桌面快捷访问

上公司董监高任职资格-20170302

上公司董监高任职资格-20170302_第1页
1/13
上公司董监高任职资格-20170302_第2页
2/13
上公司董监高任职资格-20170302_第3页
3/13
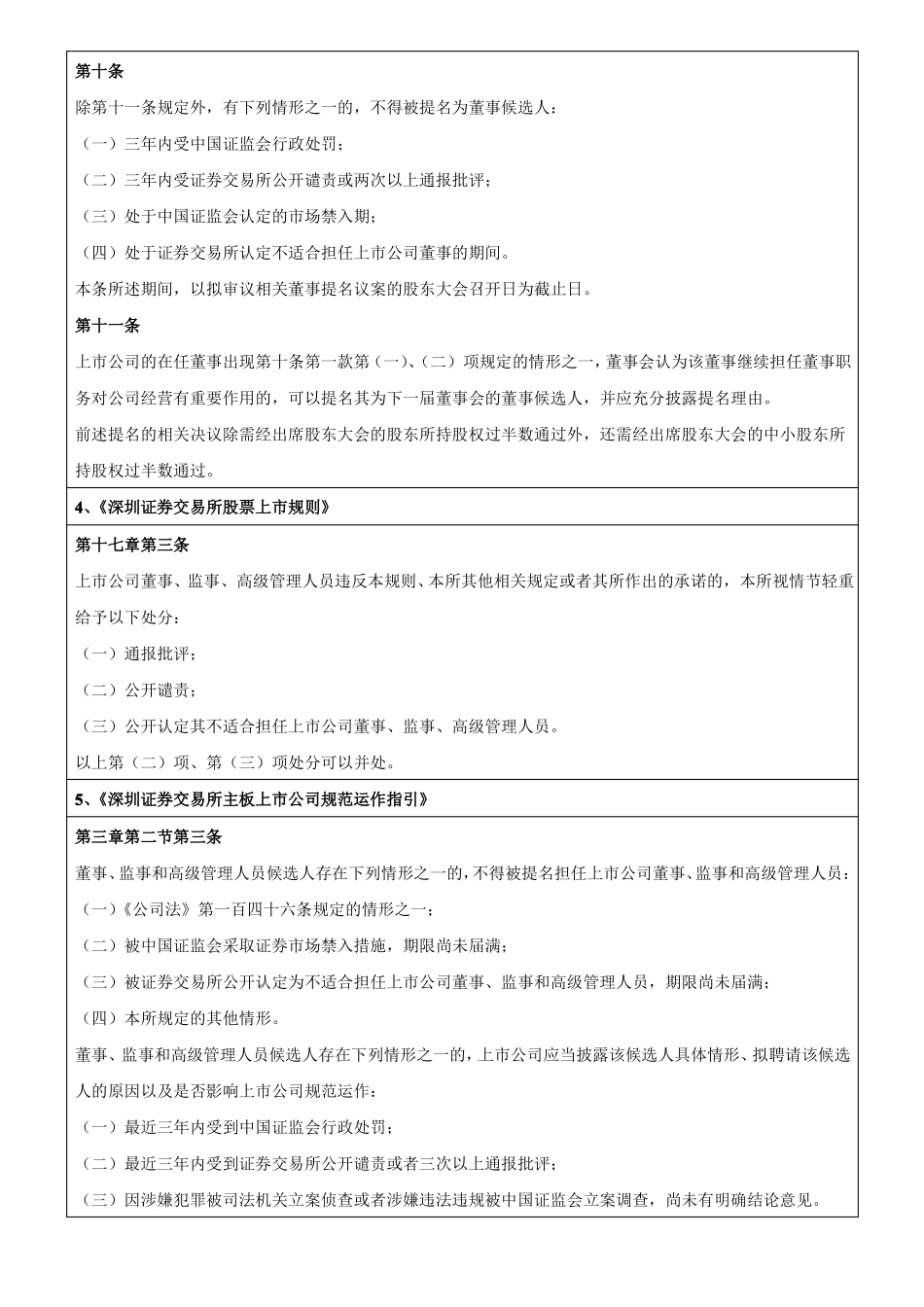
上市公司董监高任职资格的规定注:1、资格证书,仅规定独立董事、董事会秘书一般在任职时需取得独立董事资格证书、董事会秘书资格证;2、相关培训,中国证监会组织实施的上市公司高级管理人员的岗位培训。培训对象包括:上市公司董事长、董事、监事、独立董事、总经理、财务总监、董事会秘书。上市公司高级管理人员在任职期间,必须接受中国证监会组织的持续教育培训,并取得培训合格证书。中国证监会将对上市公司高级管理人员参加培训情况及培训考核情况记入诚信记录数据库。(《上市公司高级管理人员培训工作指引》第三、第四条)一、董事任职资格1、《公司法》第一百四十六条有下列情形之一的,不得担任公司的董事、监事、高级管理人员:(一)无民事行为能力或者限制民事行为能力;(二)因贪污、贿赂、侵占财产、挪用财产或者破坏社会主义市场经济秩序,被判处刑罚,执行期满未逾五年,或者因犯罪被剥夺政治权利,执行期满未逾五年;(三)担任破产清算的公司、企业的董事或者厂长、经理,对该公司、企业的破产负有个人责任的,自该公司、企业破产清算完结之日起未逾三年;(四)担任因违法被吊销营业执照、责令关闭的公司、企业的法定代表人,并负有个人责任的,自该公司、企业被吊销营业执照之日起未逾三年;(五)个人所负数额较大的债务到期未清偿。公司违反前款规定选举、委派董事、监事或者聘任高级管理人员的,该选举、委派或者聘任无效。董事、监事、高级管理人员在任职期间出现本条第一款所列情形的,公司应当解除其职务。2、《上海证券交易所股票上市规则》第十七章第三条上市公司董事、监事、高级管理人员违反本规则或者向本所作出的承诺,本所可以视情节轻重给予以下惩戒:(一)通报批评;(二)公开谴责;(三)公开认定其三年以上不适合担任上市公司董事、监事、高级管理人员。以上第(二)项、第(三)项惩戒可以一并实施。3、《上海证券交易所上市公司董事选任与行为指引》第九条董事候选人的任职资格应符合《公司法》等法律法规的相关规定。第十条除第十一条规定外,有下列情形之一的,不得被提名为董事候选人:(一)三年内受中国证监会行政处罚;(二)三年内受证券交易所公开谴责或两次以上通报批评;(三)处于中国证监会认定的市场禁入期;(四)处于证券交易所认定不适合担任上市公司董事的期间。本条所述期间,以拟审议相关董事提名议案的股东大会召开日为截止日。第十一条上市公司的在任董事出现第十条第一款第(一...

1、当您付费下载文档后,您只拥有了使用权限,并不意味着购买了版权,文档只能用于自身使用,不得用于其他商业用途(如 [转卖]进行直接盈利或[编辑后售卖]进行间接盈利)。
2、本站所有内容均由合作方或网友上传,本站不对文档的完整性、权威性及其观点立场正确性做任何保证或承诺!文档内容仅供研究参考,付费前请自行鉴别。
3、如文档内容存在违规,或者侵犯商业秘密、侵犯著作权等,请点击“违规举报”。

碎片内容

上公司董监高任职资格-20170302

您可能关注的文档

爱的疯狂+ 关注
实名认证
内容提供者

该用户很懒,什么也没介绍

确认删除?
VIP
微信客服
  • 扫码咨询
会员Q群
  • 会员专属群点击这里加入QQ群
客服邮箱
回到顶部