电脑桌面
添加小米粒文库到电脑桌面
安装后可以在桌面快捷访问

二级医院评审培训内容汇总

二级医院评审培训内容汇总_第1页
1/22
二级医院评审培训内容汇总_第2页
2/22
二级医院评审培训内容汇总_第3页
3/22
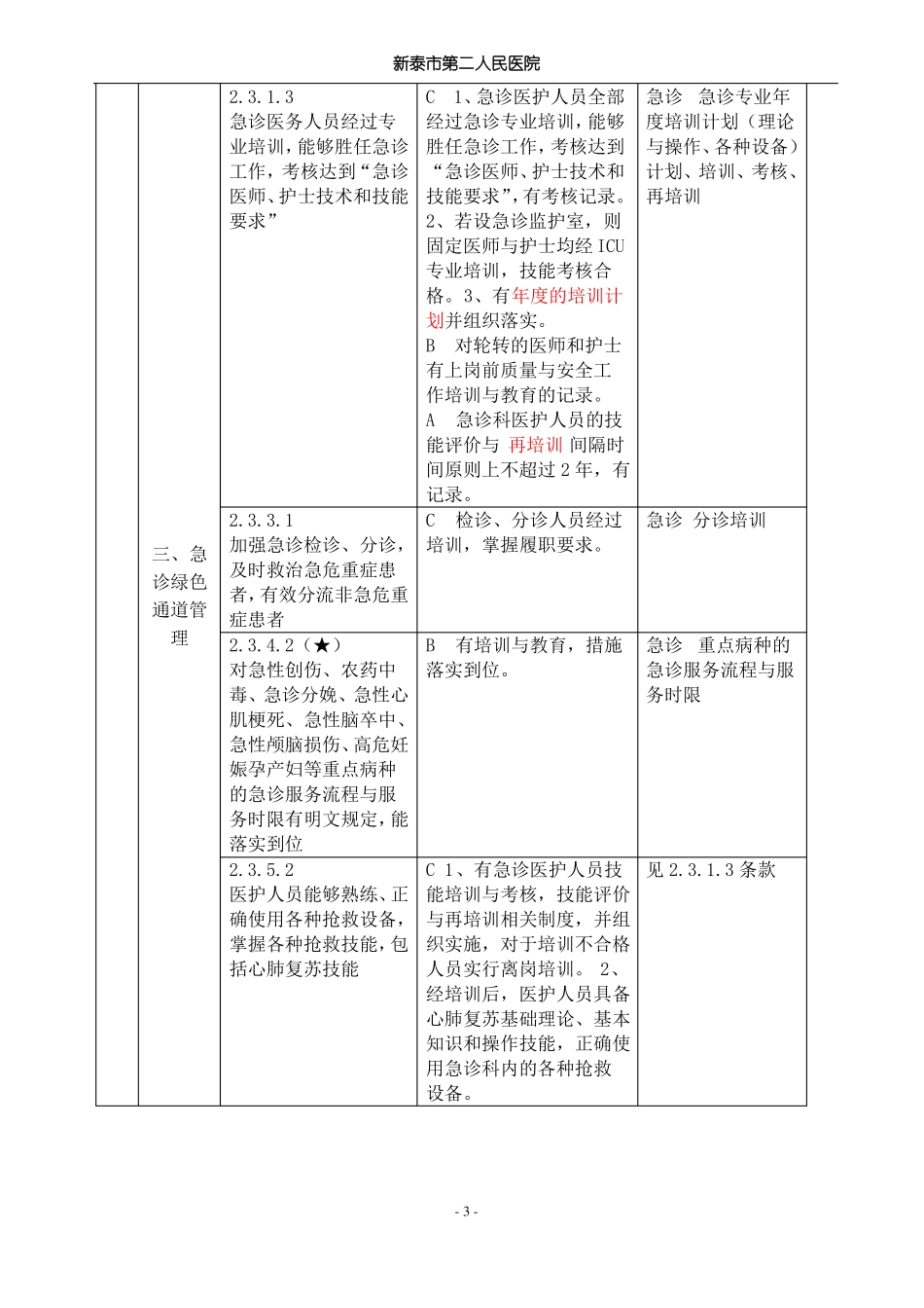
新泰市第二人民医院医院评审要求培训内容汇总一、培训流程:全年培训计划培训通知培训签到表现场照片培训课件培训考核试题及成绩培训笔记二、培训要求:不同的培训,培训要求也不尽相同。部分培训,要求对培训内容完全掌握,在评审细则上,该部分内容要求相关人员“知晓”,则相关人员必须牢牢记住(如工作制度、岗位职责、诊疗规范等);其余培训,应掌握考核试题内容,评审专家会对该部分试题作抽查提问;考核试题应尽量包含培训重点内容,标准试题为 10 道选择(50 分),5 个判断(20 分),2 个简答(30 分);评审期间培训试题被抽查时,必须回答正确。培训考核,尽量不要每人每次都是满分试题,无法体现持续改进过程。三、全院培训医务科需保留培训计划、培训通知、签到表、现场照片、培训课件、培训考核试题及成绩;培训个人需保留培训笔记;四、科室内培训科室内保留材料为除培训通知外其余 6 项。- 1 -新泰市第二人民医院等级医院评审需要培训的内容章节评审条款需要培训的内容A定期进行灾害易损性分析,对应对的重点进行调整,对相应预案进行修订,并开展再培训与教育。C医院有安全知识及应急技能培训及考核计划,定期对各级各类人员进行应急相关法律、法规、预案及应急知识、技能和能力的培训,组织考核。B培训考核的内容涵盖了本地区、本院需要应对的主要公共突发事件。C 承担对乡镇卫生院及村卫生室的人员培训任务。分类及要求1.4.3.1开展灾害易损性分析,明确医院需要应对的主要突发事件及应对策略第1.4.4.1一章四 、 应开展全员应急培训和急管理演练,提高各级、各类人员的应急素质和医医院的整体应急能力院功能任务五、临1.5.2.1承担医学院校医学生床医学的临床教学和实习任教育及务或承担本地区全科科研医师培养2.1.4.1一、预建立与挂钩合作的基约诊疗层医疗机构的预约转第服务诊服务二2.2.3.2章有门诊突发事件 4 预医警机制和处理预案,提院二、门高快速反应能力诊流程服务管理1.院级 安全知识与应急技能;有计划、培训、考核;2 院级 乡医培训B有提高转诊质量的相3 院级:预约与转关培训和指导诊制度流程C有应急预案,包括建立组织、设备配置、人员技术培训、通讯保障、后勤保障等。1.门诊 门诊突发事 件 处 理 预案 培训,门 诊 应 急 技能 培训 见 全 院 心肺 复苏培训- 2 -新泰市第二人民医院2.3.1.3急诊医务人员经过专业培训,能够胜任急诊工作,考核达到“急诊医师、护士技术和技...

1、当您付费下载文档后,您只拥有了使用权限,并不意味着购买了版权,文档只能用于自身使用,不得用于其他商业用途(如 [转卖]进行直接盈利或[编辑后售卖]进行间接盈利)。
2、本站所有内容均由合作方或网友上传,本站不对文档的完整性、权威性及其观点立场正确性做任何保证或承诺!文档内容仅供研究参考,付费前请自行鉴别。
3、如文档内容存在违规,或者侵犯商业秘密、侵犯著作权等,请点击“违规举报”。

碎片内容

二级医院评审培训内容汇总

您可能关注的文档

确认删除?
VIP
微信客服
  • 扫码咨询
会员Q群
  • 会员专属群点击这里加入QQ群
客服邮箱
回到顶部