电脑桌面
添加小米粒文库到电脑桌面
安装后可以在桌面快捷访问

生产计划和物流控制程序

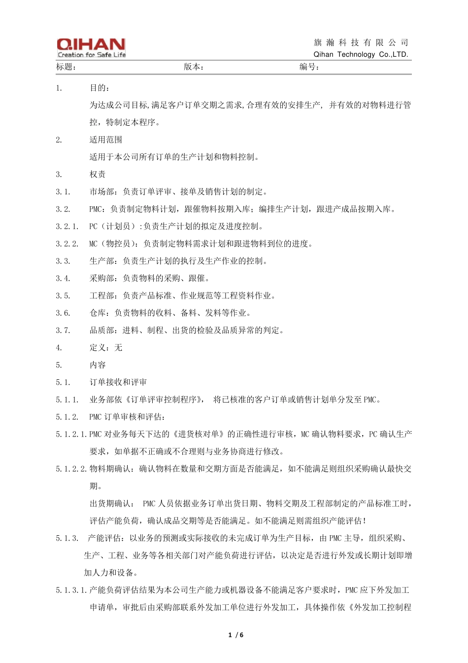
生产计划和物流控制程序_第1页
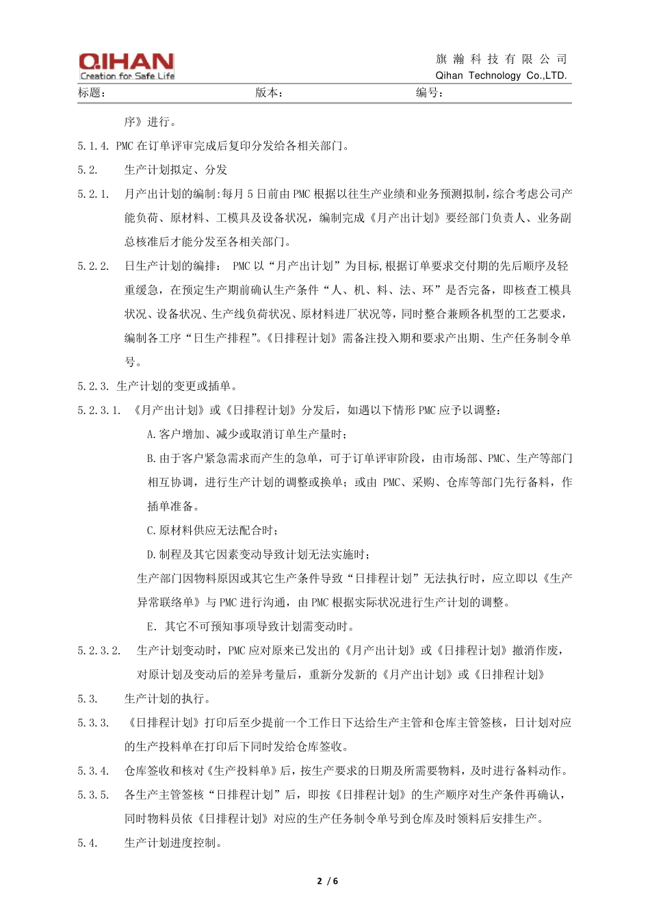
1/7
生产计划和物流控制程序_第2页
2/7
生产计划和物流控制程序_第3页
3/7
旗 瀚 科 技 有 限 公 司 生 产计划和物料 控制程序 文 件 名 称 : 文 件 编 号 : 文 件 类 型 : 版本/修订状态: 生效 日 期 : 年 月 日 页数: 共 页 制定: 桂华军 日期: 2012.10.3 审核: 日期: 批准: 日期: 受控印章: 此 文 件 为 旗 瀚 科 技 公 司 内 部 管 理 文 件 未 经 许 可 , 不 得 影 印 , 违 者 必 究 旗瀚科技有限公司 Qihan Technology Co.,LTD. 标题: 版本: 编号: 1 / 6 1. 目的: 为达成公司目标,满足客户订单交期之需求,合理有效的安排生产, 并有效的对物料进行管控,特制定本程序。 2. 适用范围 适用于本公司所有订单的生产计划和物料控制。 3. 权责 3.1. 市场部:负责订单评审、接单及销售计划的制定。 3.2. PMC:负责制定物料计划,跟催物料按期入库;编排生产计划,跟进产成品按期入库。 3.2.1. PC(计划员):负责生产计划的拟定及进度控制。 3.2.2. MC(物控员):负责制定物料需求计划和跟进物料到位的进度。 3.3. 生产部:负责生产计划的执行及生产作业的控制。 3.4. 采购部:负责物料的采购、跟催。 3.5. 工程部:负责产品标准、作业规范等工程资料作业。 3.6. 仓库:负责物料的收料、备料、发料等作业。 3.7. 品质部:进料、制程、出货的检验及品质异常的判定。 4. 定义:无 5. 内容 5.1. 订单接收和评审 5.1.1. 业务部依《订单评审控制程序》, 将已核准的客户订单或销售计划单分发至 PMC。 5.1.2. PMC 订单审核和评估: 5.1.2.1. PMC 对业务每天下达的《进货核对单》的正确性进行审核,MC 确认物料要求,PC 确认生产要求,如单据不正确或不合理则与业务协商进行修改。 5.1.2.2. 物料期确认:确认物料在数量和交期方面是否能满足,如不能满足则组织采购确认最快交期。 出货期确认: PMC 人员依据业务订单出货日期、物料交期及工程部制定的产品标准工时,评估产能负荷,确认成品交期等是否能满足。如不能满足则需组织产能评估! 5.1.3. 产能评估:以 业务的预 测 或实 际 接收的未 完 成订单为生产目标,由 PMC 主 导 ,组织采购、生产、工程、业务等各 相 关 部门 对产能负荷进行评估,以 决 定是否进行外 发或长 期计划即 增加 人力 和设 备。 5.1.3.1. 产能负荷评估结 果 为本公司生产能力 或机 器 设 备不能满足客户...

1、当您付费下载文档后,您只拥有了使用权限,并不意味着购买了版权,文档只能用于自身使用,不得用于其他商业用途(如 [转卖]进行直接盈利或[编辑后售卖]进行间接盈利)。
2、本站所有内容均由合作方或网友上传,本站不对文档的完整性、权威性及其观点立场正确性做任何保证或承诺!文档内容仅供研究参考,付费前请自行鉴别。
3、如文档内容存在违规,或者侵犯商业秘密、侵犯著作权等,请点击“违规举报”。

碎片内容

生产计划和物流控制程序

您可能关注的文档

确认删除?
VIP
微信客服
  • 扫码咨询
会员Q群
  • 会员专属群点击这里加入QQ群
客服邮箱
回到顶部