电脑桌面
添加小米粒文库到电脑桌面
安装后可以在桌面快捷访问

生理学复习重点

生理学复习重点_第1页
1/10
生理学复习重点_第2页
2/10
生理学复习重点_第3页
3/10
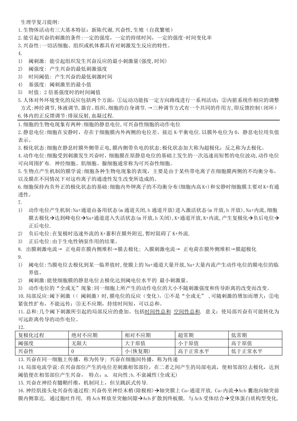
生 理 学 复 习 提 纲 : 1.生 物 体 活 动 有 三 大 基 本 特 征 : 新 陈 代 谢 ,兴 奋 性 ,生 殖 ( 自 我 繁 殖 ) 2.能 引 起 兴 奋 的 刺 激 的 条 件 :一 定 的 强 度 , 一 定 的 持 续 时 间 , 一 定 的 强 度 -时 间 变 化 率 3.兴 奋 性 :一 切 活 细 胞 、 组 织 或 机 体 都 具 有 对 刺 激 发 生 反 应 的 特 性 。 4. 1) 阈 刺 激 : 能 引 起 组 织 发 生 兴 奋 反 应 的 最 小 刺 激 量 (强 度 ,时 间 ) 2) 阈 强 度 : 产 生 兴 奋 的 最 低 刺 激 强 度 3) 时 间 阈 值 : 产 生 兴 奋 的 最 低 刺 激 时 间 4) 基 强 度 : 阈 刺 激 里 的 最 小 值 5) 时 值 : 2 倍 基 强 度 时 的 时 间 阈 值 5.人 体 对 外 环 境 变 化 的 反 应 包 括 两 个 方 面 : ① 运 动 功 能 按 一 定 方 向 路 线 进 行 一 系 列 活 动 ; ② 内 脏 系 统 作 相 应 的 调 整 方 式 :神 经 调 节 ,体 液 调 节 ,器 官 、组 织 、细 胞 的 自 身 调 节 .→ 三 种 调 节 方 式 有 一 个 共 同 的 作 用 方 ,即 反 馈 控 制( 闭 环 ) 6.体 内 的 正 反 馈 调 节 :排 尿 反 射 ,血凝过程. 1.细 胞 的 生 物 电现象有 两 种 :细 胞 的 静息电位,可兴 奋 性 细 胞 的 动 作 电位 2.静息电位:细 胞 在安静时 , 存在于细 胞 膜内 外 两 侧的 电位差。 接近K+平衡电位.以膜外 电位为0, 静息电位用 负值表示。 3.极化 状态:细 胞 在静息时 膜外 侧带正 电,膜内 侧带负电的 状态;极化 状态加大 称为超极化 ; 反 之称为去极化 。 4.动 作 电位:细 胞 受到刺 激 发 生 兴 奋 时 , 细 胞 膜在原静息电位的 基 础上发 生 的 一 次迅速而短暂的 电位波动 ,动 作 电位可向 周围扩布. 神 经 细 胞 、 肌细 胞 、 腺细 胞 通常称为可兴 奋 性 细 胞 。 5.生 物 点产 生 机 制 的 膜学 说:细 胞 各种 生 物 电现象的 表现, 主要是由于某些带电离子在细 胞 膜两 侧的 不均衡分布,以及膜在不同 情况下对 这些离子的 通透性 发...

1、当您付费下载文档后,您只拥有了使用权限,并不意味着购买了版权,文档只能用于自身使用,不得用于其他商业用途(如 [转卖]进行直接盈利或[编辑后售卖]进行间接盈利)。
2、本站所有内容均由合作方或网友上传,本站不对文档的完整性、权威性及其观点立场正确性做任何保证或承诺!文档内容仅供研究参考,付费前请自行鉴别。
3、如文档内容存在违规,或者侵犯商业秘密、侵犯著作权等,请点击“违规举报”。

碎片内容

生理学复习重点

确认删除?
VIP
微信客服
  • 扫码咨询
会员Q群
  • 会员专属群点击这里加入QQ群
客服邮箱
回到顶部