电脑桌面
添加小米粒文库到电脑桌面
安装后可以在桌面快捷访问

反腐倡廉知识测试题答案[修改版]VIP免费

反腐倡廉知识测试题答案[修改版]_第1页
1/5
反腐倡廉知识测试题答案[修改版]_第2页
2/5
反腐倡廉知识测试题答案[修改版]_第3页
3/5
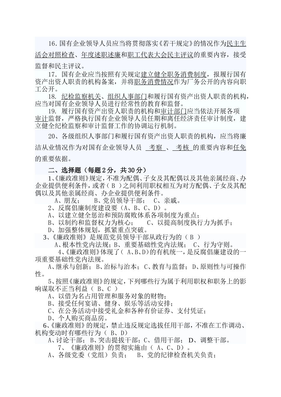
中共****有限公司纪委反腐倡廉知识测试题部门:姓名:得分:一、填空题(每题2分,共40分)1.中共中央总书记胡锦涛1月10日在中国共产党第十七届中央纪律检查委员会第六次全体会议上发表重要讲话。2.胡锦涛在中纪委六次全会讲话中强调党风廉政建设和反腐败斗争贯彻以人为本、执政为民。3.《中国共产党党员领导干部廉洁从政若干准则》从8个方面对领导干部廉洁从政的行为进行了规范,共有52个“不准”行为。4.《国有企业领导人员廉洁从业若干规定》从5个方面对领导干部廉洁从业的行为进行了规范,共有39个“不得”行为。5.党员领导干部必须模范遵守党纪国法,清正廉洁,忠于职守,正确行使权力,始终保持职务行为的廉洁性。6.党员领导干部不准利用职权和职务上的影响接受可能影响公正执行公务的礼品、宴请以及旅游、健身、娱乐等活动安排。7.国有企业领导人员应当遵守国家法律法规和企业规章制度,依法经营、开拓创新、廉洁从业、诚实守信,切实维护国家利益、企业利益和职工合法权益,努力实现国有企业又好又快发展。8.国有企业领导人员应当切实维护国家和出资人利益。不得违反决策原则和程序决定企业生产经营的重大决策、重要人事任免、重大项目安排及大额度资金运作事项。9.国有企业领导人员不得滥用职权,授意、指使、强令财会人员进行违反国家财经纪律、企业财务制度的活动。10.国有企业领导人员不得将企业经济往来中的折扣费、中介费、佣金、礼金,以及因企业行为受到有关部门和单位奖励的财物等据为己有或者私分;11.国有企业领导人员违反《若干规定》所列行为规范的,视情节轻重,由有关机构按照管理权限分别给予警示谈话、调离岗位、降职、免职处理。12.国有企业领导人员不得为谋求业绩,违反劳动、安全、社会保障等法律法规,忽视职工安全卫生保护,危害职工生命、健康。13.国有企业领导人员不得在企业发生非政策性亏损期间,购买或更换小汽车、装修办公室、添置高档办公用品等。14.国有企业领导人员不得用公款支付与公务无关的娱乐活动费用。15.在使用信用卡、签单等形式消费时,国有企业领导人员应当提供原始凭证和相应的情况说明。16.国有企业领导人员应当将贯彻落实《若干规定》的情况作为民主生活会对照检查、年度述职述廉和职工代表大会民主评议的重要内容,接受监督和民主评议。17.国有企业应当按照有关规定建立健全职务消费制度,报履行国有资产出资人职责的机构备案,并将职务消费情况作为厂务公开的内容向职工公开。18.纪检监察机关、组织人事部门和履行国有资产出资人职责的机构,应当对国有企业领导人员进行经常性的教育和监督。19.履行国有资产出资人职责的机构和审计部门应当依法开展各项审计监督,严格执行国有企业领导人员任期和离任经济责任审计制度,建立健全纪检监察和审计监督工作的协调运行机制。20、各级组织人事部门和履行国有资产出资人职责的机构,应当将廉洁从业情况作为对国有企业领导人员考察、考核的重要内容和任免的重要依据。二、选择题(每题2分,共30分)1、《廉政准则》规定,不准为配偶、子女及其配偶以及其他亲属经商、办企业提供便利条件,或者(B)之间利用职权相互为对方配偶、子女及其配偶以及其他亲属经商、办企业提供便利条件。A、朋友;B、党员领导干部;C、亲戚。2、反腐倡廉制度建设要(A、B、C、D)。A、以建立健全惩治和预防腐败体系各项制度为重点;B、以制约和监督权力为核心;C、以提高制度执行力为抓手;D、加强整体规划,抓紧重点突破。3、《廉政准则》是规范党员领导干部从政行为的(B)A、根本性党内法规;B、重要基础性党内法规;C、行为守则。4、《廉政准则》体现了(A、B、D)的有机统一,是反腐倡廉建设的一项重要基础性党内法规。A、继承与创新;B、治标与治本;C、教育与监督;D、原则性与可操作性。5、按照《廉政准则》的规定,下列哪些行为属于利用职权和职务上的影响谋取不正当利益(B、C)A、以借为名占用管理和服务对象的财物;B、接受任何宴请、健身、娱乐等活动安排;C、在公务活动中接受礼金和各种有价证券、支付凭证;D、个人购买商品房。6、《廉政准则》的规定,禁止违反规定选拔任用干...

1、当您付费下载文档后,您只拥有了使用权限,并不意味着购买了版权,文档只能用于自身使用,不得用于其他商业用途(如 [转卖]进行直接盈利或[编辑后售卖]进行间接盈利)。
2、本站所有内容均由合作方或网友上传,本站不对文档的完整性、权威性及其观点立场正确性做任何保证或承诺!文档内容仅供研究参考,付费前请自行鉴别。
3、如文档内容存在违规,或者侵犯商业秘密、侵犯著作权等,请点击“违规举报”。

碎片内容

反腐倡廉知识测试题答案[修改版]

文章天下+ 关注
实名认证
内容提供者

各种文档应有尽有

确认删除?
VIP
微信客服
  • 扫码咨询
会员Q群
  • 会员专属群点击这里加入QQ群
客服邮箱
回到顶部