电脑桌面
添加小米粒文库到电脑桌面
安装后可以在桌面快捷访问

2024年小升初国学知识合集VIP免费

2024年小升初国学知识合集_第1页
1/26
2024年小升初国学知识合集_第2页
2/26
2024年小升初国学知识合集_第3页
3/26
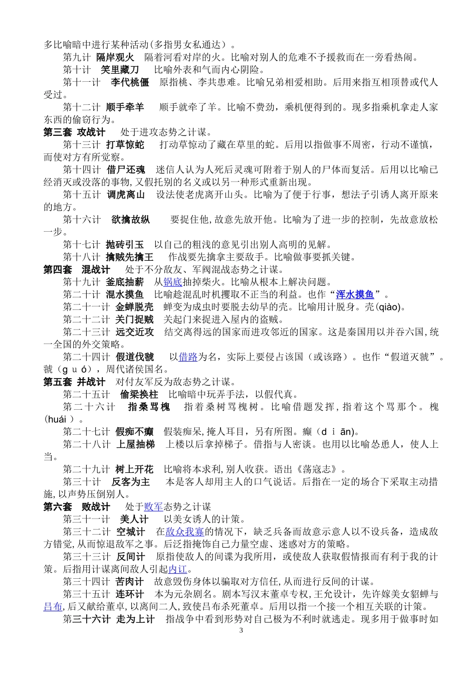
国学常识200题(讲解)1.“但愿人长久,千里共婵娟”,其中婵娟指的是什么?A、月亮B、姻缘(A)出自北宋·苏轼的《水调歌头·明月几时有》,此词写于1076年中秋,此时的苏轼和他的弟弟苏辙(字子由)已经四年没见面了,这首词表达了对弟弟的怀念之情。“人有悲欢离合,月有阴晴圆缺,此事古难全。但愿人长久,千里共婵娟。”《水调歌头》:词牌名。但愿:希望。婵娟:美好的样子,这里指嫦娥,也代指明月。只希望自己思念的人健康长寿,虽远隔千里,却可以共赏同一轮皎洁的明月。用以表达对亲人朋友的思念之情以及美好祝愿。苏轼(1037—1101),著名文学家,字子瞻,又字和仲,号东坡居士。眉州眉山(今四川眉山)人。苏轼诗、词、文、书、画皆工,是继欧阳修之后北宋文坛的领袖人物。将北宋诗文革新运动的精神,扩大到词的领域,扫除了晚唐五代以来的传统词风,开创了与婉约派并立的豪放派,扩大了词的题材,丰富了词的意境,冲破了诗庄词媚的界限,对词的革新和发展做出了重大贡献。2.王先生的QQ签名档最近改成了“庆祝弄璋之喜”,王先生近来的喜事是:A、新婚B、搬家C、妻子生了个男孩D、考试通过(C)“弄璋、弄瓦”典出《诗经·小雅·斯干》,“乃生男子,载寝之床,载衣之裳,载弄之璋。……乃生女子,载寝之地,载衣之裼,载弄之瓦。”乃:如果。载:则、就。衣:穿衣。裳:下裙,此指衣服。璋:是上圆下方的玉器,整个叫圭,半个叫璋。裼(tì):婴儿用的褓衣。瓦:陶制的纺线锤。如果生下男孩要给他睡在床上,穿着衣裳,给他玉璋玩弄。如果生下女孩,就让她躺在地上,裹着襁褓,玩着陶纺轮。3.“爆竹声中一岁除,春风送暖入屠苏”,这里的“屠苏”指的是:A、苏州B、房屋C、酒D、庄稼(C)出自宋·王安石的《元日》:爆竹声中一岁除,春风送暖入屠苏。千门万户曈曈日,总把新桃换旧符。元日:指阴历正月初一。屠苏:指古代春节时喝的用屠苏草或几种草药泡的酒。曈曈日:指由暗转明的朝阳。桃符:指画有神荼、郁垒两个神像或写有这两个神像名字的桃木板,正月初一清晨挂在门上,以求“避邪”。神荼、郁垒现在读音为[shéntúyùlěi],在古音中读作[shēnshūyùlǜ],但历朝历代的发音不同,正确读法已无从考证,一般按现在读音读。14.“拱手而立”表示对长者的尊敬,一般来说,男子行拱手礼时应该:A、左手在外B、右手在外(A)拱手礼的正确做法是:行礼时,双腿站直,上身直立或微俯,左手在前、右手握拳在后,两手合抱于胸前,有节奏地晃动两三下,并微笑着说出您的问候。因为古人认为杀人时拿刀都是用右手,右手在前杀气太重。所以右手握拳,用代表友好的左手在外,把右手包住。5.我国的京剧脸谱色彩含义丰富,红色一般表示忠勇侠义,白色一般表示阴险奸诈,那么黑色一般表示:A、忠耿正直B、刚愎自用(A)“脸谱”是指中国传统戏剧里男演员脸部的彩色化妆。这种脸部化妆主要用于净(花脸)和丑(小丑)。京剧脸谱的通用色彩含义为:红色一般:忠勇侠义,多为正面角色。黑色一般:直爽刚毅,勇猛而智慧。紫色一般:刚正威武,不媚权贵。黄色一般:勇猛而爆躁。金色一般:神仙高人。银色一般:神仙,妖怪。绿色一般:勇猛,莽撞。蓝色一般:刚强阴险。6.《三十六计》是体现我国古代卓越军事思想的一部兵书,下列不属于《三十六计》的是:A、浑水摸鱼B、反戈一击C、笑里藏刀D、反客为主(B)《三十六计》或称三十六策,是指中国古代三十六个兵法策略,语源于南北朝,成书于明清。它是根据中国古代汉族军事思想和丰富的斗争经验总结而成的兵书,是汉民族悠久文化遗产之一。“三十六计”一语,先于著书之年,语源可考自南朝宋将檀道济(?—公元436年),据《南齐书·王敬则传》:“檀公三十六策,走为上计,汝父子唯应走耳。”意为败局已定,无可挽回,唯有退却,方是上策。第一套胜战计处于绝对优势地位之计谋。君御臣、大国御小国之术也。第一计瞒天过海本指光天化日之下不让天知道就过了大海。形容极大的欺骗和谎言,什么样的欺骗手段都使得出来。第二计围魏救赵本指围攻魏国的都城以解救赵国。现借指用包超敌人的后方来迫使它撤兵的战术。第三计借刀杀人比喻自己不出面,假借别人的手去害人。第四计以逸待劳指作战...

1、当您付费下载文档后,您只拥有了使用权限,并不意味着购买了版权,文档只能用于自身使用,不得用于其他商业用途(如 [转卖]进行直接盈利或[编辑后售卖]进行间接盈利)。
2、本站所有内容均由合作方或网友上传,本站不对文档的完整性、权威性及其观点立场正确性做任何保证或承诺!文档内容仅供研究参考,付费前请自行鉴别。
3、如文档内容存在违规,或者侵犯商业秘密、侵犯著作权等,请点击“违规举报”。

碎片内容

2024年小升初国学知识合集

山水人家+ 关注
实名认证
内容提供者

读万卷书,行万里路。

确认删除?
VIP
微信客服
  • 扫码咨询
会员Q群
  • 会员专属群点击这里加入QQ群
客服邮箱
回到顶部