电脑桌面
添加小米粒文库到电脑桌面
安装后可以在桌面快捷访问

C语言程序设计(第二版)习题参考答案

C语言程序设计(第二版)习题参考答案_第1页
1/90
C语言程序设计(第二版)习题参考答案_第2页
2/90
C语言程序设计(第二版)习题参考答案_第3页
3/90
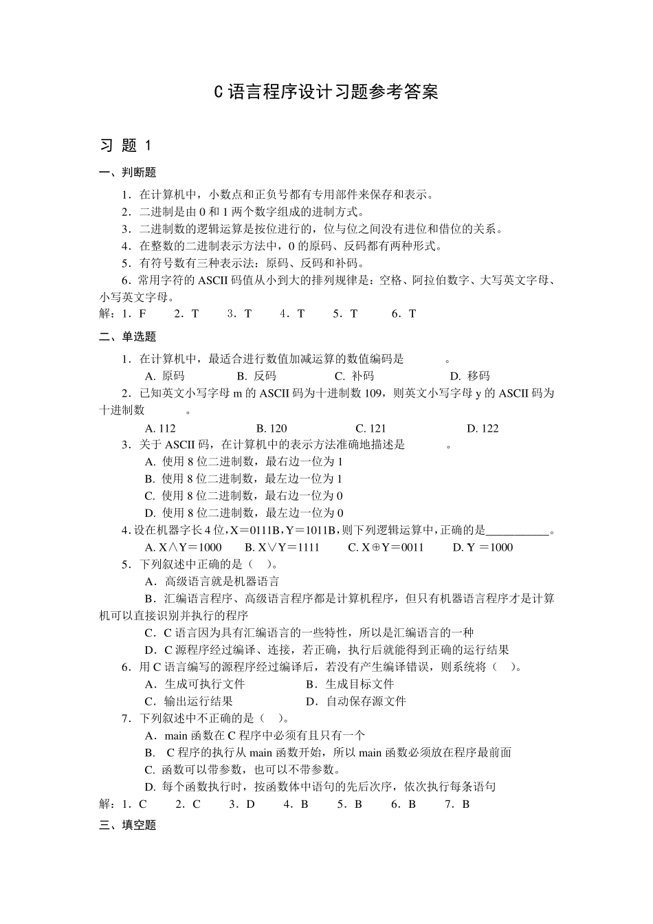
C 语言程序设计习题参考答案 习 题 1 一、判断题 1.在计算机中,小数点和正负号都有专用部件来保存和表示。 2.二进制是由0 和1 两个数字组成的进制方式。 3.二进制数的逻辑运算是按位进行的,位与位之间没有进位和借位的关系。 4.在整数的二进制表示方法中,0 的原码、反码都有两种形式。 5.有符号数有三种表示法:原码、反码和补码。 6.常用字符的ASCII 码值从小到大的排列规律是:空格、阿拉伯数字、大写英文字母、小写英文字母。 解:1.F 2.T 3.T 4.T 5.T 6.T 二、单选题 1.在计算机中,最适合进行数值加减运算的数值编码是 。 A. 原码 B. 反码 C. 补码 D. 移码 2.已知英文小写字母m 的ASCII 码为十进制数109,则英文小写字母y 的ASCII 码为十进制数 。 A. 112 B. 120 C. 121 D. 122 3.关于ASCII 码,在计算机中的表示方法准确地描述是 。 A. 使用8 位二进制数,最右边一位为1 B. 使用8 位二进制数,最左边一位为1 C. 使用8 位二进制数,最右边一位为0 D. 使用8 位二进制数,最左边一位为0 4.设在机器字长4 位,X=0111B,Y=1011B,则下列逻辑运算中,正确的是___________。 A. X∧Y=1000 B. X∨Y=1111 C. X⊕Y=0011 D. ¯Y =1000 5.下列叙述中正确的是( )。 A.高级语言就是机器语言 B.汇编语言程序、高级语言程序都是计算机程序,但只有机器语言程序才是计算机可以直接识别并执行的程序 C.C 语言因为具有汇编语言的一些特性,所以是汇编语言的一种 D.C 源程序经过编译、连接,若正确,执行后就能得到正确的运行结果 6.用C 语言编写的源程序经过编译后,若没有产生编译错误,则系统将( )。 A.生成可执行文件 B.生成目标 文件 C.输 出 运行结果 D.自 动 保存源文件 7.下列叙述中不 正确的是( )。 A.main 函 数在C 程序中必 须 有且 只有一个 B. C 程序的执行从main 函 数开 始 ,所以main 函 数必 须 放 在程序最前 面 C. 函 数可以带 参 数,也 可以不 带 参 数。 D. 每 个函 数执行时 ,按函 数体 中语句 的先 后次 序,依 次 执行每 条 语句 解:1.C 2.C 3.D 4.B 5.B 6.B 7.B 三、填空题 1 1.(87.625)10=( )2=( )8=( )16 2.(1001010111001.10111)2=( )8=( )16=( )10 3.输入三个数,计算并输出三个数的和与...

1、当您付费下载文档后,您只拥有了使用权限,并不意味着购买了版权,文档只能用于自身使用,不得用于其他商业用途(如 [转卖]进行直接盈利或[编辑后售卖]进行间接盈利)。
2、本站所有内容均由合作方或网友上传,本站不对文档的完整性、权威性及其观点立场正确性做任何保证或承诺!文档内容仅供研究参考,付费前请自行鉴别。
3、如文档内容存在违规,或者侵犯商业秘密、侵犯著作权等,请点击“违规举报”。

碎片内容

C语言程序设计(第二版)习题参考答案

您可能关注的文档

小辰8+ 关注
实名认证
内容提供者

出售各种资料和文档

确认删除?
VIP
微信客服
  • 扫码咨询
会员Q群
  • 会员专属群点击这里加入QQ群
客服邮箱
回到顶部