电脑桌面
添加小米粒文库到电脑桌面
安装后可以在桌面快捷访问

年计划年人力资源规划

年计划年人力资源规划_第1页
1/12
年计划年人力资源规划_第2页
2/12
年计划年人力资源规划_第3页
3/12
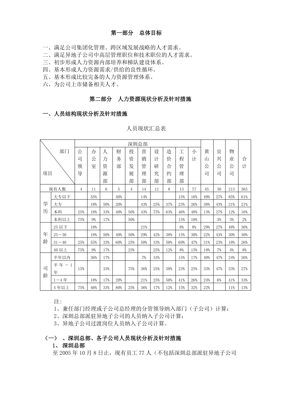
2006-2007 年人力资源规划目录第一部分:总体目标第二部分:人力资源现状分析及针对措施一、人员结构现状分析及针对措施(一)、深圳总部、各子公司人员现状分析及针对措施1、深圳总部2、黄山公司3、宜兴公司4、物业公司(二)、深圳总部各职能部门人员现状分析及针对措施1、办公室2、人力资源部3、财务部4、投资发展部5、营销管理部6、设计研究部7、造价合约部8、工程管理部第三部分:人力资源需求预测、供给计划及编制规划一、2006-2007 年公司经营计划目标和项目开发计划二、2006-2007 年人力资源需求预测及供给计划1、需求预测及供给计划汇总表2、需求和供给分析3、2006-2007 年招聘计划三、编制规划1、2006 年编制规划2、2007 年编制规划第四部分:内部培养和梯队建设计划一、继任者计划二、各部门中层管理人员继任规划二、技术/业务骨干培养计划第五部分:人力资源管理制度建设计划一、人力资源管理体系建设二、人力资源 e-HR 软件建设三、绩效管理制度建设第一部分总体目标一、满足公司集团化管理、跨区域发展战略的人才需求。二、满足异地子公司中高层管理职位和技术职位的人才需求。三、初步形成人力资源内部培养和梯队建设体系。四、基本形成人力资源需求/供给的良性循环。五、基本形成比较完备的人力资源管理体系。六、为公司上市储备相关人才。第二部分人力资源现状分析及针对措施一、人员结构现状分析及针对措施人员现状汇总表部门项目现有人数大专以下深圳总部公司领导4办人公力室资源部1155%6财务部投资发展部4营销管理部1414%设计研究部12造价合约部8工程管理部13小计黄山公司45宜兴公司30物业公司合计540%7721336515%16%49%27%85%61%学大专历本科本科以上25 以下18%50%20%43%25%37%23%26%38%43%21%21%25%18%33%40%50%43%75%63%46%48%13%27%12%16%75%9%18%17%50%21%15%10%8%8%3%3%2%29%27%48%36%年25-30龄31-4040 以上半年以内18%50%40%50%29%42%38%15%30%22%43%30%30%25%55%33%60%25%50%33%50%69%47%31%23%18%26%75%15%9%17%25%7%25%12%33%8%15%18%7%4%8%36%17%33%15%17%40%47%24%26%司年龄半 年 - 175%36%25%38%23%25%33%47%23%27%21%25%50%41%26%24%6%41%33%11%13%1-4 年4 年以上18%17%20%75%46%33%80%25%36%17%12%15%32%22%注:1、兼任部门经理或子公司总经理的分管领导纳入部门(子公司)计算;2、深圳总部派驻异地子公司的人员纳入子公司计算;3、异地子公司过渡岗位人员纳入子公司计算。(一) 、深圳...

1、当您付费下载文档后,您只拥有了使用权限,并不意味着购买了版权,文档只能用于自身使用,不得用于其他商业用途(如 [转卖]进行直接盈利或[编辑后售卖]进行间接盈利)。
2、本站所有内容均由合作方或网友上传,本站不对文档的完整性、权威性及其观点立场正确性做任何保证或承诺!文档内容仅供研究参考,付费前请自行鉴别。
3、如文档内容存在违规,或者侵犯商业秘密、侵犯著作权等,请点击“违规举报”。

碎片内容

年计划年人力资源规划

您可能关注的文档

确认删除?
VIP
微信客服
  • 扫码咨询
会员Q群
  • 会员专属群点击这里加入QQ群
客服邮箱
回到顶部