电脑桌面
添加小米粒文库到电脑桌面
安装后可以在桌面快捷访问

实验十四--TTL、CMOS门电路参数及逻辑特性的测试

实验十四--TTL、CMOS门电路参数及逻辑特性的测试_第1页
1/7
实验十四--TTL、CMOS门电路参数及逻辑特性的测试_第2页
2/7
实验十四--TTL、CMOS门电路参数及逻辑特性的测试_第3页
3/7
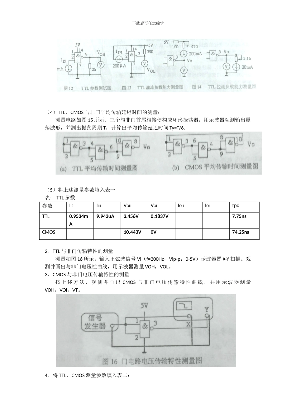
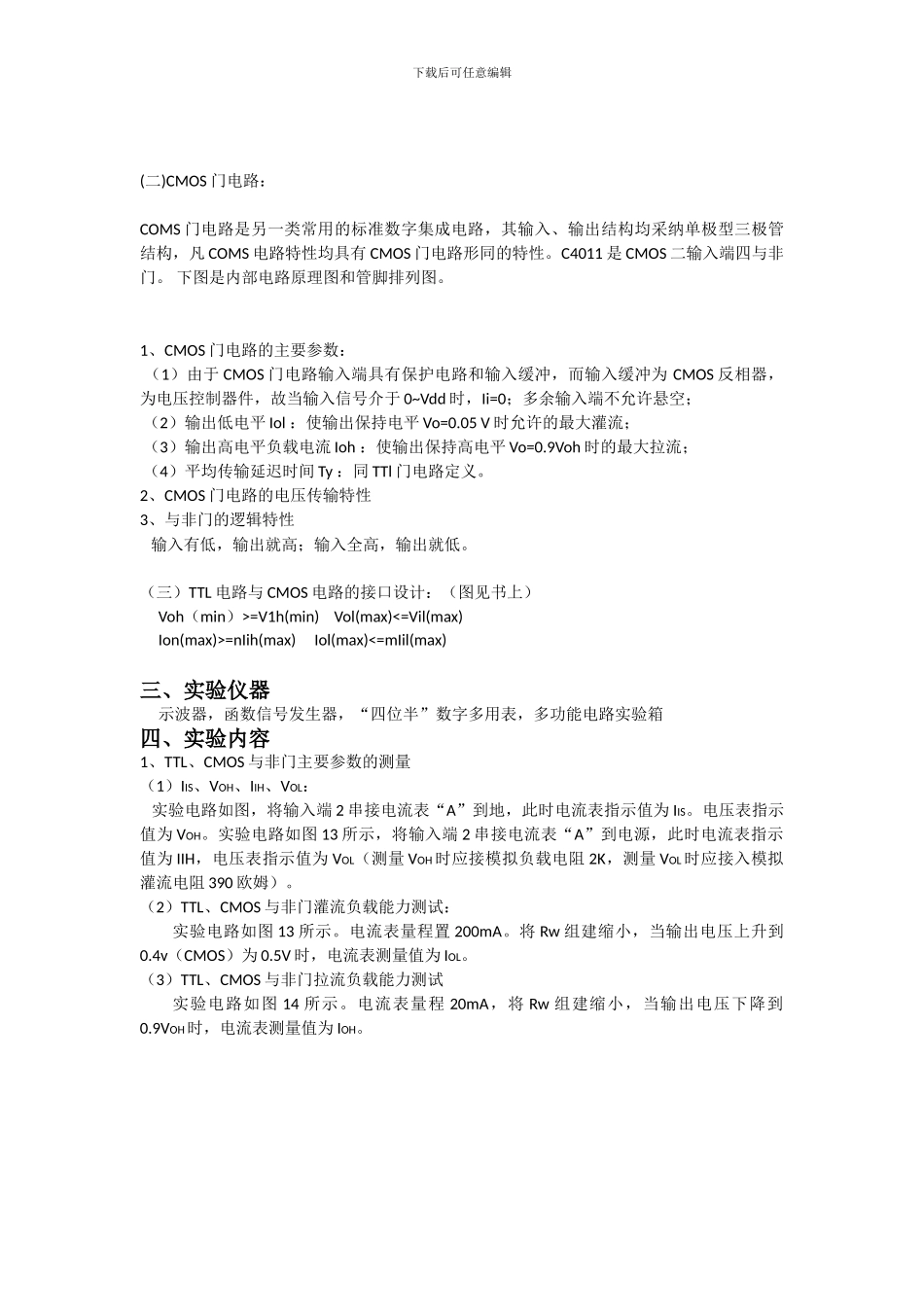
下载后可任意编辑实验十四 TTL、CMOS 门电路参数及逻辑特性的测试厦门大学 通信工程系 林 XX一.实验目的:1、掌握 TTL、CMOS 与非门参数的测量方法;2、掌握 TTL、CMOS 与非门逻辑特性的测量方法;3、掌握 TTL 与 CMOS 门电路接口设计方法。二.实验原理:(一)TTL 门电路:TTL 门电路是标准的集成数字电路,其输入、输出端均采纳双极型三极管结构:凡是TTL 器件特性均与 TTL 门电路具有相同特性,故需了解 TTL 门电路的主要参数。7400 是 TTL 型中速二输入端四与非门。图 1 是它的内部电路原理图和管脚排列图。1、TTL 与非门的主要参数:(1)输入短路电流:IIS: 与非门某输入端接地时,该输入端接入地的电流。(2)输入高电平电流 IIH: 与非门某输入端接 VCC(5V),其他输入端悬空或接 VCC时,流入该输入端的电流。 TTL 与非门特性如图 2 所示:(3)开门电平 VON: 使输出端维持低电平 VOL所需的最小输入高电平,通常以 VO=0.4V 时的 Vi 定义。(4)关门电平 VOFF: 使输出端保持高电平 VOH所允许的最大输入低电平,通常以 Vo=0.9VOH时的 Vi 定义。阀值电平 VT:VT=(VOFF+VON)/2(5)开门电阻 RON: 某输入端对地接入电阻(其他悬空),使输出端维持低电平(通常以 VO=0.4V)所需的最小电阻值。(6)关门电阻 ROFF: 某输入端对地接入电阻(其他悬空),使输出端保持高电平 VOH(通常以 VO=0.9VOH所允许的最大电阻值)。 TTL 与非门输入端的电阻负载特性曲线如图 3 所示。(7)输出低电平负载电流 IOL:输出保持低电平 VO=0.4V 时允许的最大灌流(如图 4);(8)输出高电平负载电流 IOH:输出保持高电平 VO=0.9VOH时允许的最大拉流;(9)平均传输延迟时间 tpd:开通延迟时间 tOFF:输入正跳变上升到 1.5V 相对输出负跳变下降到 1.5V 的时间间隔;关闭延迟时间 tON:输入负跳变上升到 1.5V 相对输出正跳变下降到 1.5V 的时间间隔;平均传输延迟时间:开通延迟时间与关闭延迟时间的算术平均值。tpd=(tON+tOFF)/2 TTL 与非门平均传输延迟时间示意图如图 6 所示。2、TTL 与非门的电压传输特性: TTL 与非门的电压传输特性是描述输出电压 VO随输入电压 Vi 变化的曲线,如图 7 所示。从 Vi~Vo 曲线中,形象地显示出 VOH,VOL,VON,VOFF,VT之间的关系。下载后可任意编辑(二)CMOS 门电路:COMS 门电路是另一类常用的标准数字集成电路,其输入、输出结...

1、当您付费下载文档后,您只拥有了使用权限,并不意味着购买了版权,文档只能用于自身使用,不得用于其他商业用途(如 [转卖]进行直接盈利或[编辑后售卖]进行间接盈利)。
2、本站所有内容均由合作方或网友上传,本站不对文档的完整性、权威性及其观点立场正确性做任何保证或承诺!文档内容仅供研究参考,付费前请自行鉴别。
3、如文档内容存在违规,或者侵犯商业秘密、侵犯著作权等,请点击“违规举报”。

碎片内容

实验十四--TTL、CMOS门电路参数及逻辑特性的测试

文森传品+ 关注
实名认证
内容提供者

一家传播文化教育的小店,资料丰富,随意挑选。

确认删除?
VIP
微信客服
  • 扫码咨询
会员Q群
  • 会员专属群点击这里加入QQ群
客服邮箱
回到顶部