电脑桌面
添加小米粒文库到电脑桌面
安装后可以在桌面快捷访问

ERP上机实验报告用友U8软件

ERP上机实验报告用友U8软件_第1页
1/7
ERP上机实验报告用友U8软件_第2页
2/7
ERP上机实验报告用友U8软件_第3页
3/7
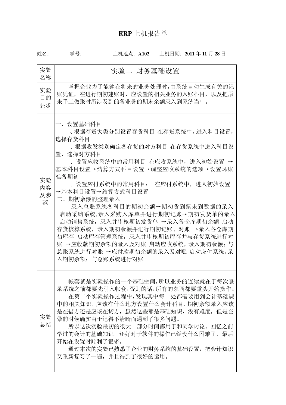
ERP 上机报告单 姓名: 学号: 上机地点:A102 上机日期:2011 年11 月28 日 实验 名称 实验一 系统管理及基础设置 实验 目的 要求 掌握企业在进行期初建账时,如何进行核算体系的建立及各项基础档案的设置。 实验 内容 及步骤 一、核算体系的建立 启动系统管理,以“Admin”的身份进行注册→增设三位操作员:([权限]→[操作员](001于红,002李平,003何霞)→建立账套信息:([账套]→[建立])→录入账套信息、单位信息、核算类型(账套主管选“于红”)、 编码方案→分配操作员权限:([权限]→[权限])(操作员李平:拥有“共用目录设置”,“应收”,“应付”,“采购管理”,“销售管理”,“库存管理”,“存货核算”中的所有权限。操作员何霞:拥有“共用目录设置”,“库存管理”,“存货核算”中的所有权限。) 二、各系统的启用 启动企业门户,以账套主管的身份进行注册→启用“采购管理”、“销售管理”、“库存管理”、“存货核算”、“应收”、“应付”、“总账”系统。启用日期为 2004-06-01。(进入基础信息,双击基本信息,双击系统启用) 三、定义各项基础档案(进入企业门户中的基础信息,选择“基础档案”) 定义部门档案→定义职员档案→定义客户分类→定义客户档案→定义供应商分类→定义供应商档案→定义存货分类→定义计量单位→定义存货档案→设置会计科目→选择凭证类别为“记账凭证”→ 定义结算方式→定义本企业开户银行→定义仓库档案→定义收发类别→定义采购类型→定义销售类型 实验总结 初次接触到 ERP 软件,很是生疏,刚开始一直处于摸索状态,由于不熟悉而频频出错,同样的操作过程几乎重复做了五、六次。通过第一次实验之后,对用友 U8 有了一个最基础的了解,也熟悉了使用前的准备工作,体系建立及基础设置的基本操作:用户注册,建立帐套,启动系统,定义基础档案以及其各个操作页面的基本构成的了解。 通过建立核算体系设置管理员的权限,复习了理论学习中权限设置的内容,在启用各个系统时,基本了解企业的业务流程。虽然遇到了很多的麻烦,犯了不少错误,没有很顺利将实验内容依次完成,但是和同学积极讨论、在其他同学的帮助下,最终完成了实验内容的各项要求。 ERP 上机报告单 姓名: 学号: 上机地点:A102 上机日期:2011 年11 月28 日 实验 名称 实验二 财务基础设置 实验 目的 要求 掌握企业为了能够在将来的业务处理时,由系统自动生成有关的记账...

1、当您付费下载文档后,您只拥有了使用权限,并不意味着购买了版权,文档只能用于自身使用,不得用于其他商业用途(如 [转卖]进行直接盈利或[编辑后售卖]进行间接盈利)。
2、本站所有内容均由合作方或网友上传,本站不对文档的完整性、权威性及其观点立场正确性做任何保证或承诺!文档内容仅供研究参考,付费前请自行鉴别。
3、如文档内容存在违规,或者侵犯商业秘密、侵犯著作权等,请点击“违规举报”。

碎片内容

ERP上机实验报告用友U8软件

您可能关注的文档

确认删除?
VIP
微信客服
  • 扫码咨询
会员Q群
  • 会员专属群点击这里加入QQ群
客服邮箱
回到顶部