电脑桌面
添加小米粒文库到电脑桌面
安装后可以在桌面快捷访问

三建材料分类明细表

三建材料分类明细表_第1页
1/35
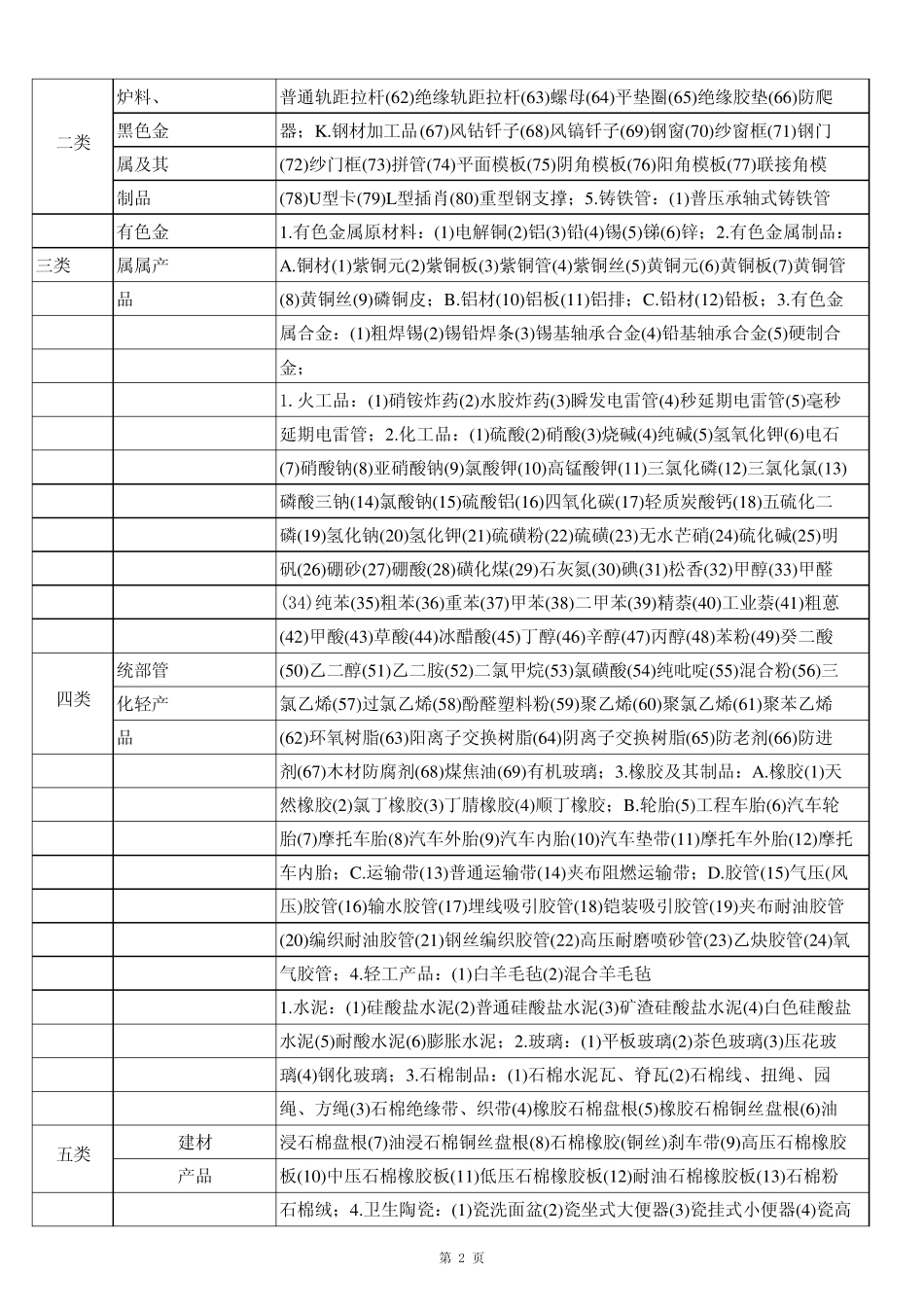
三建材料分类明细表_第2页
2/35
三建材料分类明细表_第3页
3/35
1.固 体 燃 料 : (1)烟 煤 (2)无 烟 煤 ; 2.燃 料 油 : (1)车 用 汽 油 (2)轻 柴 油 (3)重 柴 油 (4)煤 油 ; 3.润 滑 油 : (1)汽 车 机 油 (2)柴 油 机 油 (3)汽 论 机 油 (透 平油 )(4)冷 冻 机 油 (5)饱 和 汽 缸 油 (6)过 热 汽 缸 油 (7)机 械 油 (8)主 轴 油 (9)液 压油 (10)仪 表 油 (11)车 轴 油 (12)齿 轮 油 (13)双 曲 线 齿 轮 油 (14)绽 子 油 (15)滚轴 油 (16)抗 磨 油 (17)钢 丝 绳 油 (18)刹 车 油 (19)亚 麻 子 油 (20)蓖 麻 油 ; 4.电燃 料 及器 用 油 : (1)变 压 器 油 ; 5.工 艺 用 油 (1)硫 化 乳 化 油 (2)防 锈 乳 化 油 (3)乳 化油 脂油 (4)精 致 硫 化 切 削 油 (5)高 含 硫 切 削 油 ; 6.溶 剂 油 : (1)皂 化 溶 剂 油 (2)橡胶 溶 剂 油 (3)油 漆 溶 剂 油 (4)洗 涤 溶 剂 油 (5)工 业 溶 剂 油 ; 7.润 滑 脂 (1)钙 基脂 (2)钠 基 脂 (3)锂 基 脂 (4)钙 钠 基 脂 (5)复 合 钙 基 脂 (6)车 用 脂 (7)防 锈 脂 (8)工 业 凡 士 林 (9)医 用 凡 士 林 (10)二 硫 化 钼 复 合 钙 基 脂 (11)二 硫 化 钼 粉 剂(12)二 硫 化 钼 油 剂 (13)钢 丝 绳 脂1.炉 料 : (1)焦 碳 (2)石 墨 电 极 (3)电 极 糊 (4)硬 质 粘 土 熟 料 (5)优 质 高 铝 钒 土熟 料 (6)硅 质 耐 火 泥 (7)粘 土 耐 火 泥 (8)高 铝 耐 火 泥 (9)镁 质 耐 火 泥 (10)冶 金用 镁 砂 (11)浇 钢 用 粘 土 砖 (12)高 炉 用 粘 土 砖 (13)一 般 用 粘 土 砖 (14)热 风 炉用 粘 土 砖 (15)盛 钢 桶 用 粘 土 衬 砖 (16)盛 钢 桶 内 铸 粘 土 砖 (17)炼 钢 电 炉 用 高(18)高 炉 用 高 铝 砖 (19)一 般 用 高 铝 砖 (20)热 风 炉 用 高 铝 砖 (21)盛 钢 桶 用 高铝 砖 (22)盛 钢 桶 内 铸 钢 用 高 铝 砖 (23)烧 成高 铝 塞头砖 (24)烧 成高 铝 铸 口砖(25)硅 质 耐 火 砖 (26)烧 镁 砖 (27)镁 铝 砖 (28)镁 铬砖 ; 2.生铁: (1)炼 钢 生铁(2)铸 造生铁(3)球墨 铸 铁; 3.铁合 金 : (1)硅 铁(2)锰铁(3)高 炉 锰铁(4)钛铁(5)铬...

1、当您付费下载文档后,您只拥有了使用权限,并不意味着购买了版权,文档只能用于自身使用,不得用于其他商业用途(如 [转卖]进行直接盈利或[编辑后售卖]进行间接盈利)。
2、本站所有内容均由合作方或网友上传,本站不对文档的完整性、权威性及其观点立场正确性做任何保证或承诺!文档内容仅供研究参考,付费前请自行鉴别。
3、如文档内容存在违规,或者侵犯商业秘密、侵犯著作权等,请点击“违规举报”。

碎片内容

三建材料分类明细表

确认删除?
VIP
微信客服
  • 扫码咨询
会员Q群
  • 会员专属群点击这里加入QQ群
客服邮箱
回到顶部