电脑桌面
添加小米粒文库到电脑桌面
安装后可以在桌面快捷访问

上海交规考试秘笈的

上海交规考试秘笈的_第1页
1/11
上海交规考试秘笈的_第2页
2/11
上海交规考试秘笈的_第3页
3/11
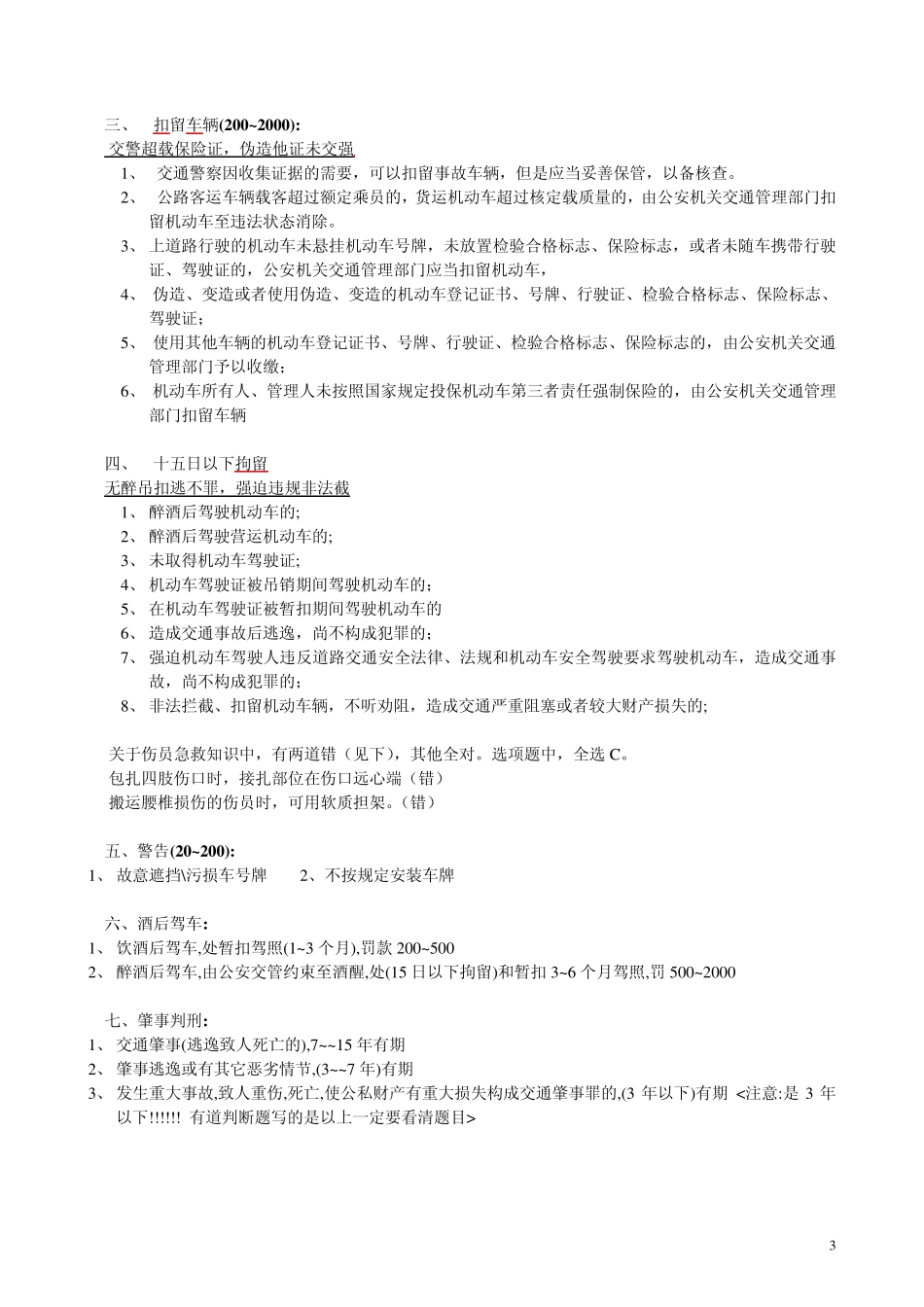
1 上海交规考试秘笈的完整版 注意事项: 做完后一定要检查,以防电脑中途死机后,跳题漏题! 如果你做过模拟,当你考过九十分,电脑会自动跳出你通过考试的字样,但是在实际考试中,电脑不会自动跳出,哪怕你已经全对,一百分还是要交卷后老师才会当场告知你的。 1、《学科考试题库》中的重点:27页~53页,93页~95页中会有 78道考题出自于此。 2、必对题必须全对。 3、交通违规扣分要牢记。 一、 机动车驾驶人有下列违法行为之一,一次记 12分: 醉扣逃强通12,他人不符三两次 1、 醉酒后驾驶机动车的; 2、 机动车驾驶证被暂扣期间驾驶机动车的; 3、 造成交通事故后逃逸,尚不构成犯罪的; 4、 违反交通管制的规定强行通行,不听劝阻的; 5、 使用他人机动车驾驶证驾驶机动车的; 6、 驾驶与准驾车型不符的机动车的; 7、 超过三个月不缴纳罚款或者连续两次逾期不缴纳罚款的。 二、 机动车驾驶人有下列违法行为之一,一次记 6分: 饮酒超过350,高速 6分试学停 1、 饮酒后驾驶机动车的; 2、 货车载物超过核定载质量 30%以上或者违反规定载客的; 3、 机动车行驶超过规定时速 50%的; 4、 在高速公路上不按规定停车的; 5、 在高速公路上试车和学习驾驶机动车的。 三、机动车驾驶人有下列违法行为之一,一次记 3分: 高速货人拖最低,低见禁入分界线 超让信号警灯光,超速 50下空火 逆向挡损未悬挂,出现一次扣三分 1、 高速上货运车载人; 2、 在高速公路上驾车低于规定最低车速的; 3、 在高速公路上违反规定拖曳故障车、肇事车的; 4、 在高速公路上骑、轧车行道分界线行驶的; 5、 低能见度气象条件下在高速公路上不按规定行驶的; 6、 驾驶禁止驶入高速公路的机动车驶入高速公路的; 7、 不按规定超车的,不按规定让行的; 8、 违反道路交通信号灯的; 9、 在道路上车辆发生故障、事故停车后,不按规定使用灯光和设置警告标志的; 10、 机动车行驶超过规定时速 50%以下的; 11、 驾驶机动车下陡坡时熄火或者空挡滑行的; 12、 上道路行驶的机动车未悬挂机动车号牌的; 13、 故意遮挡、污损、不按规定安装机动车号牌的; 14、 逆向行驶的。 2 三、 机动车驾驶人有下列违法行为之一,一次记 2 分: 连驾 4 时 20 分,匝超电话违标志; 客货超载 230,实习避让牵安距; 1、 连续驾驶机动车超过 4 小时未停车休息或者停车休息时间少于 20 ...

1、当您付费下载文档后,您只拥有了使用权限,并不意味着购买了版权,文档只能用于自身使用,不得用于其他商业用途(如 [转卖]进行直接盈利或[编辑后售卖]进行间接盈利)。
2、本站所有内容均由合作方或网友上传,本站不对文档的完整性、权威性及其观点立场正确性做任何保证或承诺!文档内容仅供研究参考,付费前请自行鉴别。
3、如文档内容存在违规,或者侵犯商业秘密、侵犯著作权等,请点击“违规举报”。

碎片内容

上海交规考试秘笈的

确认删除?
VIP
微信客服
  • 扫码咨询
会员Q群
  • 会员专属群点击这里加入QQ群
客服邮箱
回到顶部