电脑桌面
添加小米粒文库到电脑桌面
安装后可以在桌面快捷访问

世界电影排行榜

世界电影排行榜_第1页
1/7
世界电影排行榜_第2页
2/7
世界电影排行榜_第3页
3/7
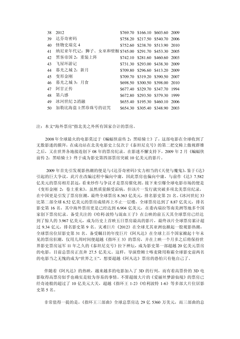
电影史上票房最高的电影(截至2011 年7 月31 日) 2008-07-27 19:59:42| 分类: 影视天地 | 标签:电影 中国电影票房排行榜 世界电影票房排行榜 香港电影票房排行榜 |字号大中小 订阅 截至2011 年7 月31 日的世界影史票房排行榜(百万美元) 世界电影史上票房最高的50 部电影 排名 电影 全球票房 北美票房 海外票房 发行年份 1 阿凡达 $2,781.50 $760.50 $2,021.00 2009 2 泰坦尼克号 $1,843.20 $600.80 $1,242.40 1997 3 指环王 3:王者归来 $1,119.10 $377.00 $742.10 2003 4 加勒比海盗 2:聚魂棺 $1,066.20 $423.30 $642.90 2006 5 玩具总动员 3 $1,064.20 $415.00 $649.20 2010 6 加勒比海盗 4:惊涛骇浪 $1,032.80 $238.20 $794.60 2011 7 爱丽丝梦游仙境 $1,024.40 $334.20 $690.20 2010 8 哈利波特与死亡圣器(下) $1,008.50 $318.50 $690.00 2011 上映中 9 蝙蝠侠前传 2:黑暗骑士 $1,001.90 $533.30 $468.60 2008 10 变形金刚 3:月黑之时 $982.90 $337.90 $645.00 2011 上映中 11 哈利波特与魔法石 $974.70 $317.60 $657.20 2001 12 加勒比海盗 3:世界尽头 $961.00 $309.40 $651.60 2007 13 哈利波特与死亡圣器(上) $954.50 $295.00 $659.50 2010 14 哈利波特与凤凰社 $938.20 $292.00 $646.20 2007 15 哈利波特与混血王子 $934.00 $302.00 $632.00 2009 16 指环王 2:双塔奇兵 $925.30 $341.80 $583.50 2002 17 星球大战前传 1:魅影危机 $924.3 $431.10 $493.20 1999 18 怪物史瑞克 2 $919.80 $441.20 $478.60 2004 19 侏罗纪公园 $914.70 $357.10 $557.60 1993 20 哈利波特与火焰杯 $895.90 $290.00 $605.90 2005 21 蜘蛛侠 3 $890.90 $336.50 $554.30 2007 22 冰河世纪 3 $887.00 $196.60 $690.40 2009 23 哈利波特与密室 $878.60 $262.00 $616.70 2002 24 指环王:护戒使者 $870.80 $314.80 $556.00 2001 25 海底总动员 $867.90 $339.70 $528.20 2003 26 星球大战前传 3:西斯的复仇 $848.80 $380.30 $468.50 2005 28 变形金刚 2:卷土重来 $836.30 $402.10 $434.20 2009 28 盗梦空间 $825.60 $292.60 $533.00 2010 29 蜘蛛侠 $821.70 $403.70 $418.00 2002 30 独立日 $817.40 $306.20 $511.20...

1、当您付费下载文档后,您只拥有了使用权限,并不意味着购买了版权,文档只能用于自身使用,不得用于其他商业用途(如 [转卖]进行直接盈利或[编辑后售卖]进行间接盈利)。
2、本站所有内容均由合作方或网友上传,本站不对文档的完整性、权威性及其观点立场正确性做任何保证或承诺!文档内容仅供研究参考,付费前请自行鉴别。
3、如文档内容存在违规,或者侵犯商业秘密、侵犯著作权等,请点击“违规举报”。

碎片内容

世界电影排行榜

确认删除?
VIP
微信客服
  • 扫码咨询
会员Q群
  • 会员专属群点击这里加入QQ群
客服邮箱
回到顶部