电脑桌面
添加小米粒文库到电脑桌面
安装后可以在桌面快捷访问

丝印异常处理方法

丝印异常处理方法_第1页
1/6
丝印异常处理方法_第2页
2/6
丝印异常处理方法_第3页
3/6
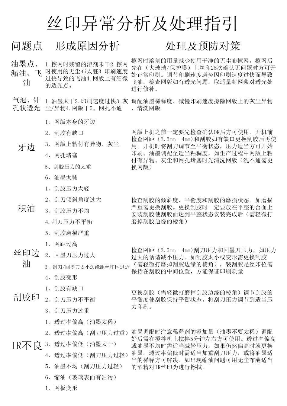
丝印异常分析及处理指引问题点形成原因分析处理及预防对策油墨点、漏油、飞油1.擦网时残留的溶剂未干2.擦网时使用的无尘布太脏3.印刷速度过快导致的飞油4.网版上有细微的透光点。擦网时溶剂的用量减少使用干净的无尘布擦网,擦网后先在(大玻璃/保护膜)上丝印25次确认无问题时方可开始正常印刷。调节印刷速度避免因印刷速度过快而导致飞油。检查网版如有透光问题。取适量封网浆对透光处进行修补。调配油墨稀释度、减慢印刷速度擦除网版上的灰尘异物、清洗网版牙边1、网版本身的牙边2、刮胶有缺口3、网版上粘付有异物、灰尘4、网孔堵塞5、刮胶压力的太重2、刮刀倾斜角度过大3、刮胶压力不均4.刮刀压力不平衡5、刮胶磨损严重气泡、针孔状透光1.油墨太干2.印刷速度过快3.灰尘/异物4.网版干5、网孔不通检查网距(2.5mm--4mm)刮刀压力和回墨刀压力,如压力过大的话请减小压力。如刮胶太小或变形需更换刮胶(需轻微打磨掉刮胶边缘的棱角),装刮胶是丝印位需保持在刮胶的中间位置,方能保证印刷质量检查刮胶的倾斜度、平衡度和刮胶的磨损状态。如磨损严重需更换刮胶。更换刮胶时一定要放在平整的台面上安装刮胶使刮胶面达到平整状态安装完成后(需轻微打磨掉刮胶边缘的棱角)网版上机之前一定要先检查确认OK后方可使用。开机前检查网距(2.5mm--4mm)和刮胶如有缺口更换刮胶后再使用。开机时将刮刀调节至平衡状态,压力适当方可开始印刷。油墨调配至适当粘稠度,如生产过程中网版上粘付有异物、灰尘和网孔堵塞时先清洗网版(洗不通需更换网版)刮胶印1、刮胶有缺口2、刮刀压力不平衡3、刮刀压力过重更换刮胶(需轻微打磨掉刮胶边缘的棱角)调节刮胶的平衡度使刮胶保持平衡状态。将刮刀压力调节到适当压力印刷。丝印边油1、网距过高2、回墨刀压力过大3、刮刀/回墨刀太小边缘距丝印区过近4、刮胶变形6、油墨太稀积油1、刮胶压力太轻油墨调配时注意稀释剂的添加量(油墨不要太稀)调配好后需在搅拌机上搅拌5分钟左右方可使用。透过率偏高或油墨不均时需适当减轻压力。如果仍然偏高时就更换油墨。透过率偏低时需适当加重刮刀压力,或将油墨适当的稀释方可解决。如出现缩油问题可用无尘布蘸适当的酒精对IR丝印为进行擦拭。IR不良5、油墨不均(刮刀压力过轻)6、缩油(玻璃表面有油污)3、透过率偏低(油墨太干)4、透过率偏低(刮刀压力过轻)1、透过率偏高(油墨太稀)2、透过率偏高(刮刀压力过重)1、网板变形注:如通过以上方法无法解决的异常。可立即寻求...

1、当您付费下载文档后,您只拥有了使用权限,并不意味着购买了版权,文档只能用于自身使用,不得用于其他商业用途(如 [转卖]进行直接盈利或[编辑后售卖]进行间接盈利)。
2、本站所有内容均由合作方或网友上传,本站不对文档的完整性、权威性及其观点立场正确性做任何保证或承诺!文档内容仅供研究参考,付费前请自行鉴别。
3、如文档内容存在违规,或者侵犯商业秘密、侵犯著作权等,请点击“违规举报”。

碎片内容

丝印异常处理方法

小辰6+ 关注
实名认证
内容提供者

出售各种资料和文档

确认删除?
VIP
微信客服
  • 扫码咨询
会员Q群
  • 会员专属群点击这里加入QQ群
客服邮箱
回到顶部