电脑桌面
添加小米粒文库到电脑桌面
安装后可以在桌面快捷访问

中国淋巴瘤治疗指南(2021年版)

中国淋巴瘤治疗指南(2021年版)_第1页
1/38
中国淋巴瘤治疗指南(2021年版)_第2页
2/38
中国淋巴瘤治疗指南(2021年版)_第3页
3/38
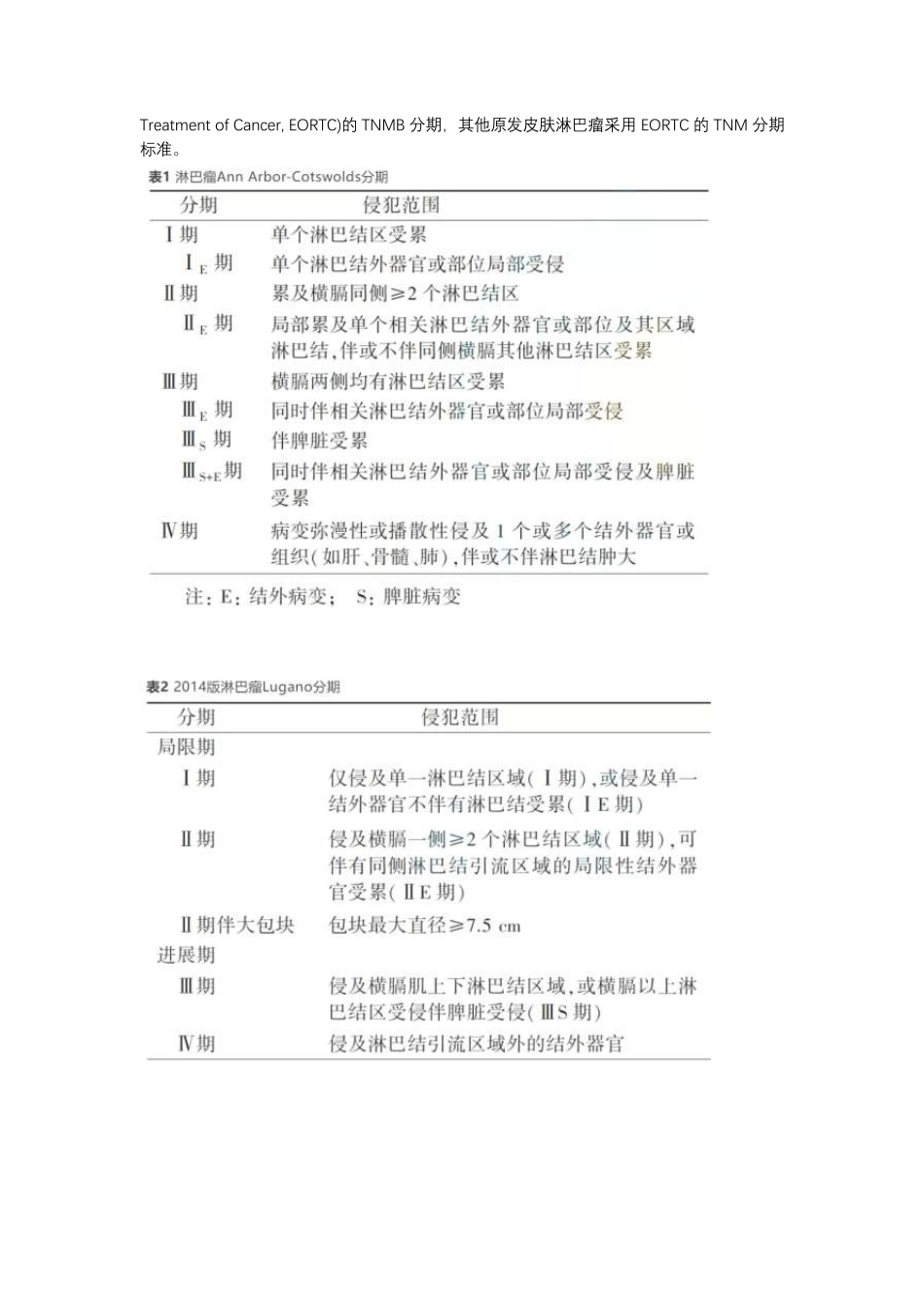
中 国 淋 巴 瘤 治 疗 指 南 (2021 年 版 ) 淋 巴 瘤 , 又 称 恶 性 淋 巴 瘤 , 是 一 组 起 源 于 淋 巴 造 血 系 统 的 恶 性 肿 瘤 的 总 称 , 是 中 国 常 见 恶 性肿 瘤 之 一 。 GLOBOCAN 2020 数 据 显 示 , 2020 年 全 球 新 发 霍 奇 金 淋 巴 瘤 (Hodgkin lymphoma, HL)83 087 例 , 其 中 男 性 48 981 例 , 女 性 34 106 例 ; 死 亡 23 376 例 , 其 中 男 性 14 288 例 ,女 性 9 088 例 。2020 年 全 球 新 发 非 霍 奇 金 淋 巴 瘤 (non-Hodgkin lymphoma, NHL)544 352 例 ,居 全 部 恶 性 肿 瘤 新 发 病 例 的 第 13 位 ; 其 中 男 性 304 151 例 , 居 第 10 位 ; 女 性 240 201 例 ,居 第 12 位 。 2020 年 全 球 NHL 死 亡 259 793 例 , 居 全 部 恶 性 肿 瘤 死 亡 排 名 的 第 12 位 ; 其 中男 性147 217 例 , 居 第 10 位 ; 女 性 112 576 例 , 居 第 13 位 。 2020 年 中 国 新 发 HL 6 829 例 ,其 中 男 性 4 506 例 , 女 性 2 323 例 ; 死 亡2 807 例 , 其 中 男 性 1 865 例 , 女 性 942 例 ; 2020年 中 国 新 发 NHL 92 834 例 , 其 中 男 性 50 125 例 , 女 性 42 709 例 ; 2020 年 中 国 NHL 死 亡54 351 例 , 其 中 男 性 29 721 例 , 女 性 24 630 例 ; 男 性 NHL 发 病 率 和 死 亡 率 均 居 全 部 恶 性肿 瘤 第 10 位 ; 女 性 NHL 发 病 率 和 死 亡 率 均 未 进 入 全 部 恶 性 肿 瘤 的 前 10 位 。 一 、 诊断 淋 巴 瘤 的 诊 断 主 要 依 靠 临 床 表 现 、实 验 室 检 查 、影 像 学 检 查 、组 织 病 理 学 和 分 子 病 理 学 检 查 。组 织 病 理 学 和 分 子 病 理 学 诊 断 是 决 定 治 疗 原 则 和 判 断 预 后 的 重 要 依 据 ,是 淋 巴 瘤 诊 断 的 金 标准 。 (一 )临 床 表 现 淋 巴 瘤 可 表 现 为 局 部 症 状 和 全 身 症 状 。绝 大 多 数 HL 患 者 以 浅 表...

1、当您付费下载文档后,您只拥有了使用权限,并不意味着购买了版权,文档只能用于自身使用,不得用于其他商业用途(如 [转卖]进行直接盈利或[编辑后售卖]进行间接盈利)。
2、本站所有内容均由合作方或网友上传,本站不对文档的完整性、权威性及其观点立场正确性做任何保证或承诺!文档内容仅供研究参考,付费前请自行鉴别。
3、如文档内容存在违规,或者侵犯商业秘密、侵犯著作权等,请点击“违规举报”。

碎片内容

中国淋巴瘤治疗指南(2021年版)

您可能关注的文档

小辰5+ 关注
实名认证
内容提供者

出售各种资料和文档

确认删除?
VIP
微信客服
  • 扫码咨询
会员Q群
  • 会员专属群点击这里加入QQ群
客服邮箱
回到顶部