电脑桌面
添加小米粒文库到电脑桌面
安装后可以在桌面快捷访问

中国科学院、中科大、南开大学、武汉理工、南京工业大学等高分子化学及物理考研真题

中国科学院、中科大、南开大学、武汉理工、南京工业大学等高分子化学及物理考研真题_第1页
1/18
中国科学院、中科大、南开大学、武汉理工、南京工业大学等高分子化学及物理考研真题_第2页
2/18
中国科学院、中科大、南开大学、武汉理工、南京工业大学等高分子化学及物理考研真题_第3页
3/18
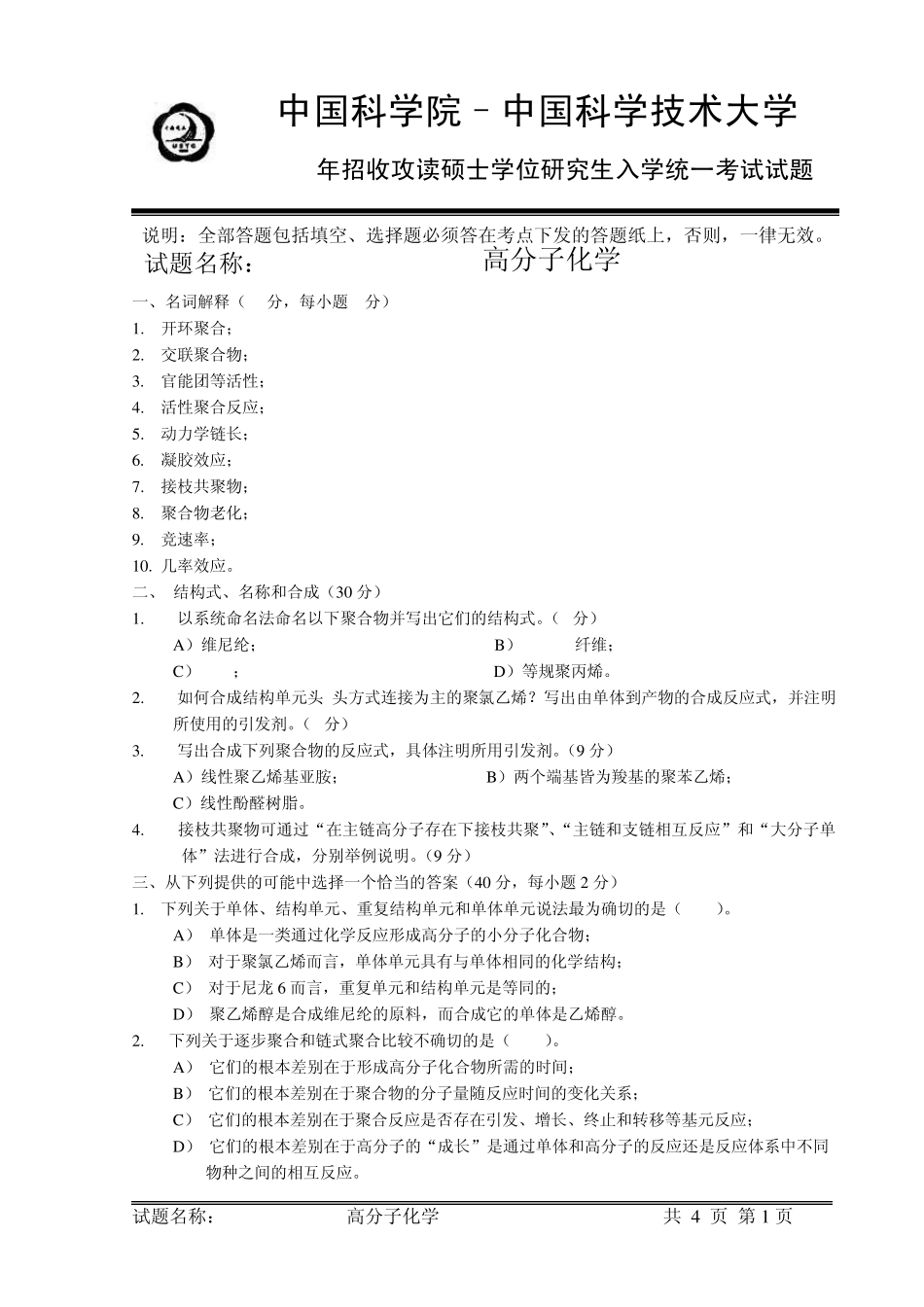
试题名称: 高分子化学 共 4 页 第 1 页 中国科学院–中国科学技术大学 2006年招收攻读硕士学位研究生入学统一考试试题 *说明:全部答题包括填空、选择题必须答在考点下发的答题纸上,否则,一律无效。 试题名称: 高分子化学 一、名词解释(20分,每小题 2分) 1. 开环聚合; 2. 交联聚合物; 3. 官能团等活性; 4. 活性聚合反应; 5. 动力学链长; 6. 凝胶效应; 7. 接枝共聚物; 8. 聚合物老化; 9. 竞速率; 10. 几率效应。 二、 结构式、名称和合成(30 分) 1. 以系统命名法命名以下聚合物并写出它们的结构式。(8分) A)维尼纶; B)Kevlar纤维; C)PTFE; D)等规聚丙烯。 2. 如何合成结构单元头-头方式连接为主的聚氯乙烯?写出由单体到产物的合成反应式,并注明所使用的引发剂。(4分) 3. 写出合成下列聚合物的反应式,具体注明所用引发剂。(9 分) A)线性聚乙烯基亚胺; B)两个端基皆为羧基的聚苯乙烯; C)线性酚醛树脂。 4. 接枝共聚物可通过“在主链高分子存在下接枝共聚”、“主链和支链相互反应”和“大分子单体”法进行合成,分别举例说明。(9 分) 三、从下列提供的可能中选择一个恰当的答案(40 分,每小题 2 分) 1. 下列关于单体、结构单元、重复结构单元和单体单元说法最为确切的是( )。 A) 单体是一类通过化学反应形成高分子的小分子化合物; B) 对于聚氯乙烯而言,单体单元具有与单体相同的化学结构; C) 对于尼龙 6 而言,重复单元和结构单元是等同的; D) 聚乙烯醇是合成维尼纶的原料,而合成它的单体是乙烯醇。 2. 下列关于逐步聚合和链式聚合比较不确切的是( )。 A) 它们的根本差别在于形成高分子化合物所需的时间; B) 它们的根本差别在于聚合物的分子量随反应时间的变化关系; C) 它们的根本差别在于聚合反应是否存在引发、增长、终止和转移等基元反应; D) 它们的根本差别在于高分子的“成长”是通过单体和高分子的反应还是反应体系中不同 物种之间的相互反应。 试题名称: 高分子化学 共 4 页 第2 页 3. “功能团等活性”假定是逐步聚合反应的重要概念,但是在某些场合下该假定和实际情况不符合,以下所述不正确的是( )。 A) 2,4-二异氰酸甲苯酯中甲基对位的功能基活性高于邻位的功能基; B) 乙二醇羟基的酯化反应活性高于单酯化的乙二醇的羟基活性; C) 对-氟硫酚钠的 C-F键的亲...

1、当您付费下载文档后,您只拥有了使用权限,并不意味着购买了版权,文档只能用于自身使用,不得用于其他商业用途(如 [转卖]进行直接盈利或[编辑后售卖]进行间接盈利)。
2、本站所有内容均由合作方或网友上传,本站不对文档的完整性、权威性及其观点立场正确性做任何保证或承诺!文档内容仅供研究参考,付费前请自行鉴别。
3、如文档内容存在违规,或者侵犯商业秘密、侵犯著作权等,请点击“违规举报”。

碎片内容

中国科学院、中科大、南开大学、武汉理工、南京工业大学等高分子化学及物理考研真题

确认删除?
VIP
微信客服
  • 扫码咨询
会员Q群
  • 会员专属群点击这里加入QQ群
客服邮箱
回到顶部