电脑桌面
添加小米粒文库到电脑桌面
安装后可以在桌面快捷访问

企业安全生产岗位责任制VIP专享

企业安全生产岗位责任制_第1页
1/11
企业安全生产岗位责任制_第2页
2/11
企业安全生产岗位责任制_第3页
3/11
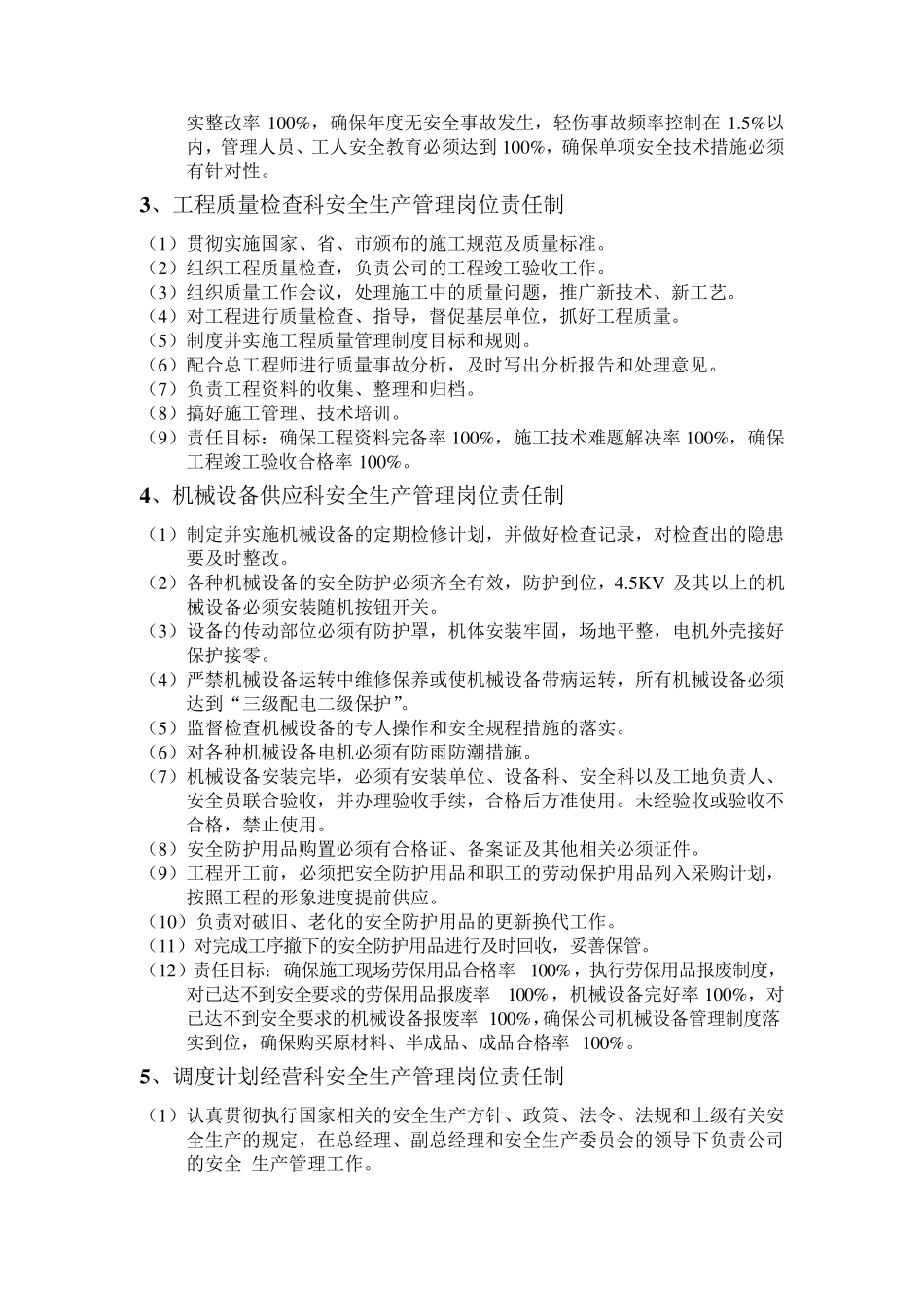
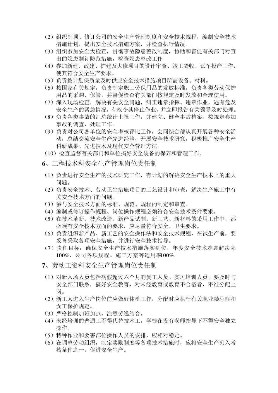
企业安全生产岗位责任制 为了进一步落实“安全第一、预防为主”的方针,强化各级安全生产岗位责任制,确保安全生产,特制定本制度。 一、 各部门安全生产岗位责任制 1 、公司安全检查科安全生产管理岗位责任制 (1 ) 协助领导组织推动俺去昂生产工作,贯彻执行安全生产的法令、方针和政策。 (2 ) 汇总和审查安全技术措施、计划,并督促有关部门贯彻执行。 (3 ) 组织和协助有关部门制定和修订安全生产制度及安全操作规程,对制度、规程的贯彻执行进行监督检查。 (4 ) 经常进行以抓点带面的形式对现场检查,协助解决问题,存在特别紧急的不安全因素,有权指令先停止施工,并且立即通知有关责任人整改。 (5 ) 总结和推广安全生产的先进经验。 (6 ) 对职工进行安全生产的宣传教育、检查、监督基层单位安全培训工作,特别是新工人的上岗前培训。 (7 ) 指导基层专(兼)职安全员工作。 (8 ) 督促有关部门按规定及时发放和合理使用个人防护用品 。 (9 ) 参 加 伤 亡 事 故 的调 查和处 理,提 出 预防事 故 的措施,并督促按期 执行。 (1 0 )组织有关部门研 究 执行防止职业中 等 的措施。 (1 1 )督促有关部门搞 好 劳 逸 结合和女 工保护工作。 (1 2 )责任目 标 : 确保施工施工现场安全达 标 率1 0 0 %,施工现场文 明 施工达 标率 1 0 0 %,安全检查每 个工地 每 周 不少 于 一次 ,年 度安全大 检查每 月 不少于 一次 ,安全检查落实整改率1 0 0 %,确保年 度无 安全事 故 发生,轻 伤 事故 频 率 控 制在 1 .5 %以内 ,管理人员、工人安全教育必 须 达 到 1 0 0 %,确保各项 安全技术措施有针对性 ,施工用电 达 到 部颁 标 准 ,“三 宝 ”、“四 口 ”防护达 标 ,各种 脚 手 架 搭 设 达 标 ,施工机 具 防护齐 全有效 ,模 板 工程达 到部颁 标 准 ,塔 吊 达 到 部颁 标 准 。 2 、施工生产管理科学 安全生产管理岗位责任制 (1 )在编 制生产计划时,同 时要 编 制安全技术措施方案 。 (2 )检查生产进度时,要 同 时检查安全生产情 况 ,发现问题,负 责进行调 度,并转 告 有关科室 。 (3 )生产调 度中 发现重 大 隐 患 ,要 及时进行调 度指挥 ,采 取 措施,消 除 隐 患 。 (4 )安排 生产计划时,必...

1、当您付费下载文档后,您只拥有了使用权限,并不意味着购买了版权,文档只能用于自身使用,不得用于其他商业用途(如 [转卖]进行直接盈利或[编辑后售卖]进行间接盈利)。
2、本站所有内容均由合作方或网友上传,本站不对文档的完整性、权威性及其观点立场正确性做任何保证或承诺!文档内容仅供研究参考,付费前请自行鉴别。
3、如文档内容存在违规,或者侵犯商业秘密、侵犯著作权等,请点击“违规举报”。

碎片内容

企业安全生产岗位责任制

确认删除?
VIP
微信客服
  • 扫码咨询
会员Q群
  • 会员专属群点击这里加入QQ群
客服邮箱
回到顶部