电脑桌面
添加小米粒文库到电脑桌面
安装后可以在桌面快捷访问

会计基础原理

会计基础原理_第1页
1/9
会计基础原理_第2页
2/9
会计基础原理_第3页
3/9
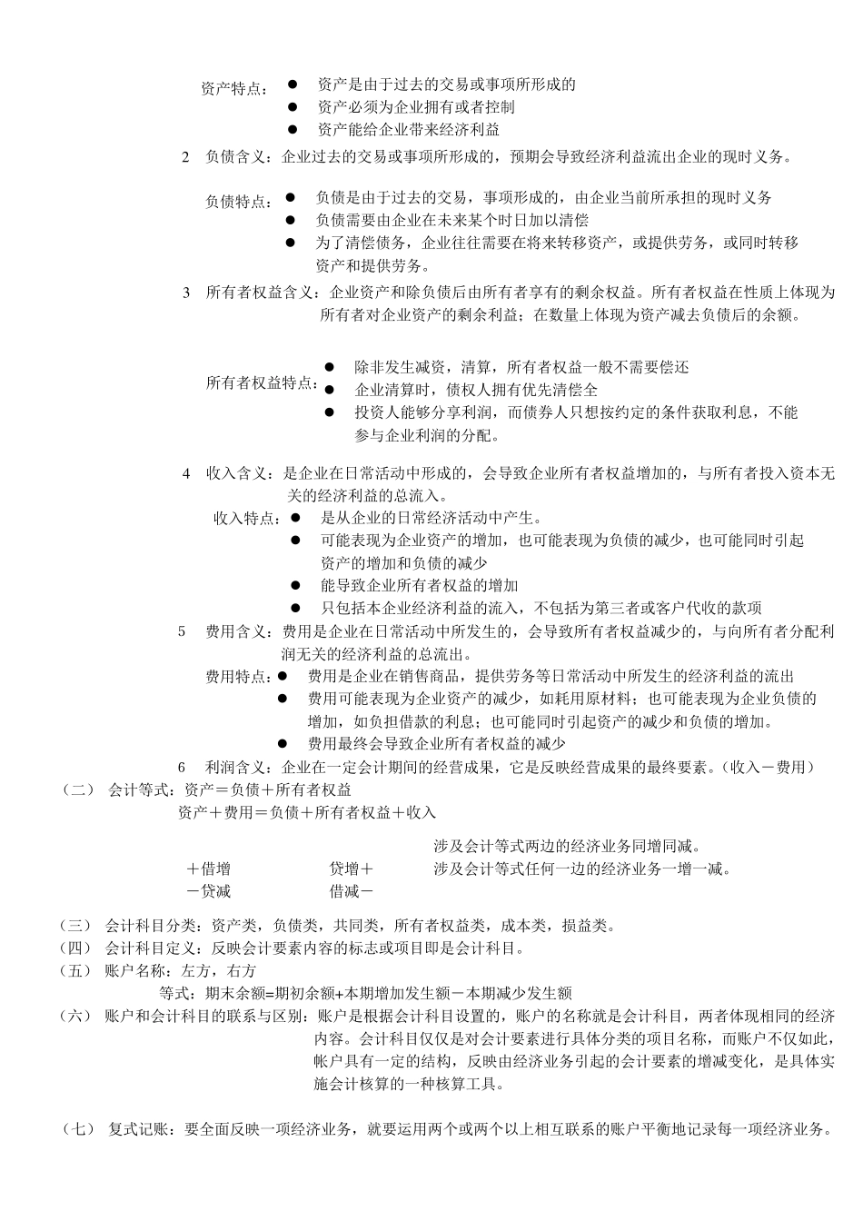
《会计原理》辅导课件 陈勇副教授编写 一、 会计的基本理论 (一) 会计的概念:以货币为主要计量单位,利用一系列的专门方法,对社会再生产过程的经济活动进行连续,系统,完整,综合地核算和监督,旨在提高经济效益的一种管理活动。 (二) 会计的职能:,核算,监督 (三) 会计产生发展:产生:会计是适应生产活动发展的需要而产生的,是生产活动发展到一定阶段的产物 发展:三个阶段(古代会计、近代会计、现代会计) (四) 会计的特点:1 、以货币为主要计量单位,具有综合性 2 、连续,系统,全面地记录经济业务 3 、以合法原始凭证作为核算依据 (五) 会计目标任务:会计的目的在于为信息使用者提供有用的会计信息,帮助信息使用者(投资者,债权人,政府及其有关部门和社会公众等)进行经济、财务决策和控制经济活动,并反映管理层受托贵任的 履行情况 。 (六 ) 会计对象 :是指 核算和监督内 容 。会计的一般 对象 是企 ,事 业等单位在社会再生产过程中 的资金 运 动。具体 内容 :它 可 以分 为动态 表 现和静 态 表 现,包 括 资金 投入 、资金 运 用、资金 退 出 三个阶段。 (七 ) 会计核算的前 提:1 会计主体 2 持 续经营 3 会计分 期 :我 国 以日 历 年 ,即 1 月 1 日 至 1 2 月 3 1 日 为一个会计年 度 4 货币计量 5 权责 发生制 (八 ) 会计核算的要求 :信息质 量要求 确 认 与 计量要求 (一般 原则 ) (九 ) 会计核算的方法:设 置 账 户 ,复 试 记账 ,填 制和审 核,会计凭证,登 记账 簿 ,成 本计算,财产清 查 ,编制会计报 表 。 二、会计核算基础 (一) 会计要素 1 资产含 义 :过去 的交 易 ,事 项 形 成 并由 企 业拥 有或 者控制的资源 ,该 资源 预 期 会给 企 业带 来 经济利益。 公司 (含 分 公司 ) 具有法人资格 的公司 国 有企 业 合伙 企 业 具有法人资格 的企 业 独 资企 业 行政,事 业单位和社会团 体 行政,事 业单位和社会团 体 法律 主体 客 观 性 重 要性 相 关性 谨 慎 性 清 晰 性 及时 性 可 比 性 一致 性 实 质 重 于形 式 历 史 成 本 配 比 性 权责 发生制 划 分 资本性支 出 和收 益性支 出 静 态 要素 :资产,负 债,所 有者权益 动...

1、当您付费下载文档后,您只拥有了使用权限,并不意味着购买了版权,文档只能用于自身使用,不得用于其他商业用途(如 [转卖]进行直接盈利或[编辑后售卖]进行间接盈利)。
2、本站所有内容均由合作方或网友上传,本站不对文档的完整性、权威性及其观点立场正确性做任何保证或承诺!文档内容仅供研究参考,付费前请自行鉴别。
3、如文档内容存在违规,或者侵犯商业秘密、侵犯著作权等,请点击“违规举报”。

碎片内容

会计基础原理

您可能关注的文档

确认删除?
VIP
微信客服
  • 扫码咨询
会员Q群
  • 会员专属群点击这里加入QQ群
客服邮箱
回到顶部