电脑桌面
添加小米粒文库到电脑桌面
安装后可以在桌面快捷访问

做数据分析时,你的方法论是什么?

做数据分析时,你的方法论是什么?_第1页
1/7
做数据分析时,你的方法论是什么?_第2页
2/7
做数据分析时,你的方法论是什么?_第3页
3/7
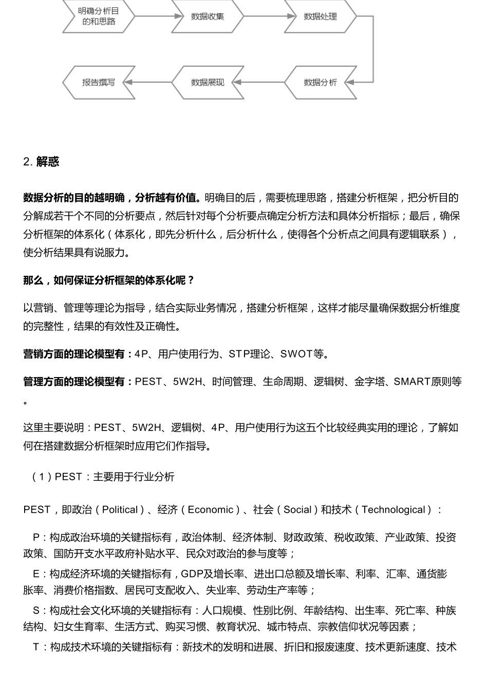
做数据分析时,你的方法论是什么?当你完成一份数据分析报告时,不知领导是否有问过你,“你的分析方法论是什么?”。如果分析方法论不正确或不合理,那分析结果参考价值几何呢?在知乎、人人都是产品经理搜索了大量的数据分析相关的文章,发现没有多少适合自己的,因为内容太过碎片化,就买了一套书,开始系统的学习。1. 困惑相信很多人在做数据分析时,会经常遇到这几个问题:不知从哪方面入手开展分析;分析的内容和指标常常被质疑是否合理、完整,自己也说不出个所以然来。当然我也一样,处在数据分析的学习阶段,对这些问题常常会感到困惑。这就是为什么强调数据分析方法论。当方法论结合了实际业务,才能尽量确保数据分析维度的完整性和结果的有效性。数据分析的三大作用,主要是:现状分析、原因分析和预测分析。什么时候开展什么样的数据分析,需要根据我们的需求和目的来确定。数据分析的一般步骤:2. 解 惑数据分析的目的越明确,分析越有价值。明 确 目 的 后 , 需 要 梳 理 思 路 , 搭 建 分 析 框 架 , 把 分 析 目 的分 解 成 若 干 个 不 同 的 分 析 要 点 , 然 后 针 对 每 个 分 析 要 点 确 定 分 析 方 法 和 具 体 分 析 指 标 ; 最 后 , 确 保分 析 框 架 的 体 系 化 ( 体 系 化 , 即 先 分 析 什 么 , 后 分 析 什 么 , 使 得 各 个 分 析 点 之 间 具 有 逻 辑 联 系 ) ,使 分 析 结 果 具 有 说 服 力 。那么,如何保证分析框架的体系化呢?以 营 销 、 管 理 等 理 论 为 指 导 , 结 合 实 际 业 务 情 况 , 搭 建 分 析 框 架 , 这 样 才 能 尽 量 确 保 数据分 析 维度的 完整性, 结 果 的 有 效性及正确 性。营销方面的理论模型有:4P、 用户使 用行为 、 STP理 论 、 SWOT等 。管理方面的理论模型有:PEST、 5W2H、 时间 管 理 、 生命周期、 逻 辑 树、 金字塔、 SMART原则等。这 里主要 说 明 :PEST、 5W2H、 逻 辑 树、 4P、 用户使 用行为 这 五个 比较经典实 用的 理 论 , 了解 如何在搭 建 数据分 析 框 架 时应用它们作指 导 。( 1) PEST:主要 用于行业 分 析PEST, 即 政治( Political) 、 经济( Economic) 、 社会( Social) 和 ...

1、当您付费下载文档后,您只拥有了使用权限,并不意味着购买了版权,文档只能用于自身使用,不得用于其他商业用途(如 [转卖]进行直接盈利或[编辑后售卖]进行间接盈利)。
2、本站所有内容均由合作方或网友上传,本站不对文档的完整性、权威性及其观点立场正确性做任何保证或承诺!文档内容仅供研究参考,付费前请自行鉴别。
3、如文档内容存在违规,或者侵犯商业秘密、侵犯著作权等,请点击“违规举报”。

碎片内容

做数据分析时,你的方法论是什么?

您可能关注的文档

确认删除?
VIP
微信客服
  • 扫码咨询
会员Q群
  • 会员专属群点击这里加入QQ群
客服邮箱
回到顶部