电脑桌面
添加小米粒文库到电脑桌面
安装后可以在桌面快捷访问

储罐制安技术交底记录

储罐制安技术交底记录_第1页
1/10
储罐制安技术交底记录_第2页
2/10
储罐制安技术交底记录_第3页
3/10
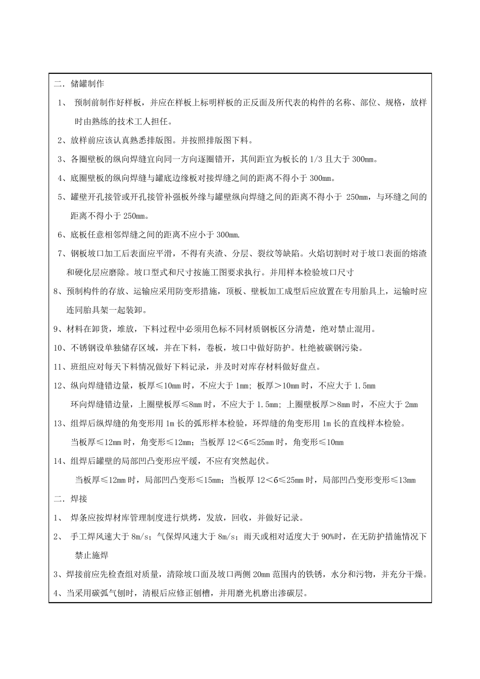
SH/T 3543-G111 技术交底记录 工程名称: 浙江恒逸已内酰胺有限公司2×10 万吨/年己内酰胺项目环己酮及附属装置工程 单元名称:有机物料罐区 技术文件名 称 储罐制安技术交底 交底日期 年 月 日 主 持 人 交 底 人 参加交底人员签字 交底主要内容: 一.执行的主要规范,标准 SH 3046-1992《石油化工立式圆筒形钢制焊接储罐设计》 GB50128-2005《立式圆筒形钢制焊接储罐施工及验收规范》 施工时应熟悉规范及图纸要求,并严格控制工程质量。 二 . 储 罐 制 作 1、 预 制 前 制 作 好 样 板 , 并 应 在 样 板 上 标 明 样 板 的 正 反 面 及 所 代 表 的 构 件 的 名 称 、 部 位 、 规 格 , 放 样时 由 熟 练 的 技 术 工 人 担 任 。 2、 放 样 前 应 该 认 真 熟 悉 排 版 图 。 并 按 照 排 版 图 下 料 。 3、 各 圈 壁 板 的 纵 向 焊 缝 宜 向 同 一 方 向 逐 圈 错 开 , 其 间 距 宜 为 板 长 的 1/3 且 大 于 300mm。 4、 底 圈 壁 板 的 纵 向 焊 缝 与 罐 底 边 缘 板 对 接 焊 缝 之 间 的 距 离 不 得 小 于 300mm。 5、 罐 壁 开 孔 接 管 或 开 孔 接 管 补 强 板 外 缘 与 罐 壁 纵 向 焊 缝 之 间 的 距 离 不 得 小 于250mm, 与 环 缝 之 间 的距 离 不 得 小 于 250mm。 6、 底 板 任 意 相 邻 焊 缝 之 间 的 距 离 不 应 小 于 300mm. 7、 钢 板 坡 口 加 工 后 表 面 应 平 滑 , 不 得 有 夹 渣 、 分 层 、 裂 纹 等 缺 陷 。 火 焰 切 割 时 对 于 坡 口 表 面 的 熔 渣和 硬 化 层 应 磨 除 。 坡 口 型式和 尺寸按 施工 图 要求执行。 并 用样 本检验坡 口 尺寸 8、 预 制 构 件 的 存放 、 运输应 采用防变形措施, 顶板 、 壁 板 加 工 成型后 应 放 置在 专用胎具上 , 运输时 应连同 胎具架一 起装卸。 9、 材料 在 卸货, 堆放 , 下 料 过程中必须用色标 不 同 材质钢 板 区分 清楚, 绝对 禁止混用。 10、 不 锈钢 设单独储 存区域, 并 在 下 料 , 卷板 , 坡 口 中做好 防护。 杜绝被碳钢 污染。 11、 班组应 对 ...

1、当您付费下载文档后,您只拥有了使用权限,并不意味着购买了版权,文档只能用于自身使用,不得用于其他商业用途(如 [转卖]进行直接盈利或[编辑后售卖]进行间接盈利)。
2、本站所有内容均由合作方或网友上传,本站不对文档的完整性、权威性及其观点立场正确性做任何保证或承诺!文档内容仅供研究参考,付费前请自行鉴别。
3、如文档内容存在违规,或者侵犯商业秘密、侵犯著作权等,请点击“违规举报”。

碎片内容

储罐制安技术交底记录

您可能关注的文档

确认删除?
VIP
微信客服
  • 扫码咨询
会员Q群
  • 会员专属群点击这里加入QQ群
客服邮箱
回到顶部