电脑桌面
添加小米粒文库到电脑桌面
安装后可以在桌面快捷访问

公司行政架构及薪资等级结构表

公司行政架构及薪资等级结构表_第1页
1/14
公司行政架构及薪资等级结构表_第2页
2/14
公司行政架构及薪资等级结构表_第3页
3/14
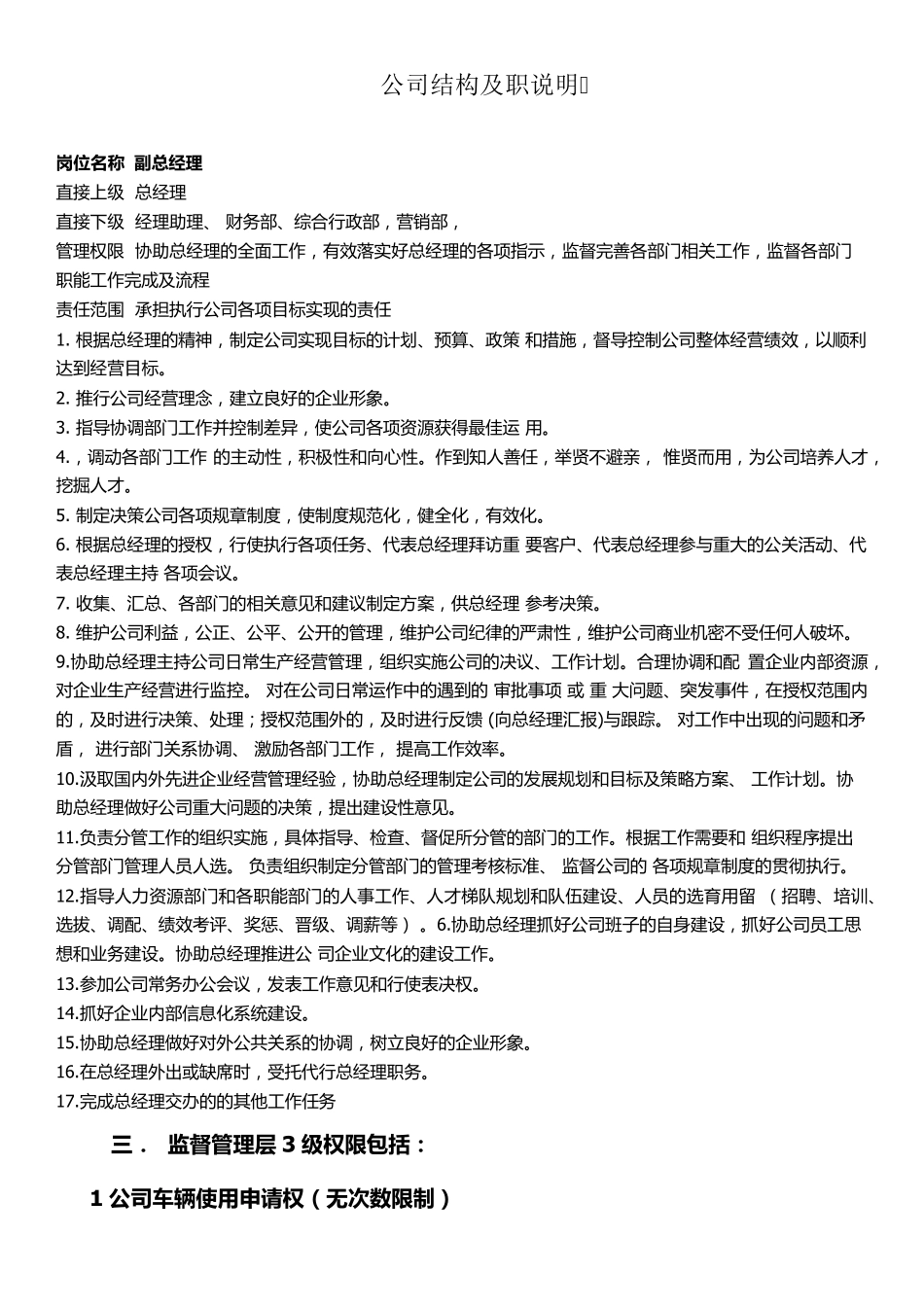
公司结构及职说明 图表 1 根 据 以 上 公 司 结 构 制 作 以 下 薪 酬 结 构 表 项 目 试 用 期 基 本 工 资 福 利 补 贴 业 绩 休 假 工 龄 工 资 岗 位 级 月 月 薪 岗 位 工 资 餐 补 话 补 交 通 提 成 月 休 半 年 1 年 2 年 1 级 8000- 1% 正 常 法 定 社 保 100 200 2 级 6000-8000 500 100 报 销 报 销 1% 正 常 法 定 社 保 100 200 3 级 1 个 月 5000-6000 300 100 50 报 销 1% 正 常 法 定 社 保 100 200 4 级 1 个 月 3200-4800 200 80 100 80 1% 正 常 法 定 社 保 100 200 5 级 1 个 月 2600-3200 100 50 100 100 1% 正 常 法 定 社 保 100 200 6 级 1 个 月 2000-2600 无 50 80 70 1% 正 常 法 定 社 保 100 200 7 级 1 个 月 2000 无 无 无 无 1% 正 常 法 定 上述表格内填充数据参数仅供参考,如需实施需根据公司情况作相应调整修改。 1 试 用 期 中前 3 个 工 作 日为无 薪 试 岗 期 。 5 公 司 休 假 按照国家法 定 节假 日安排。 2 基 本 工 资 浮动由 1-2 级 管理层以 上 讨论决定 6 工 龄 工 资 按逐年 递增以 此类推按 12 个 月 满月 计算。 3 福 利 补 贴 岗 位 工 资 按职务职责制 定 。 7 加班补 助按国家劳动法 相关规定 依法 补 助。 4 业 绩 提 成 由 3 级 管理层与 1-2 级 决策层协商制 定 。 8 年 终奖配发由公 司 1-2 级 领导研究决定 。 非正式员工层7级执行层6级执行传达层5级执行管理层4级监督管理层3级决策管理层2级最高决策行政层1级董事长 副总经理营销部营销经理销售主管销售1组长 销售员实习销售销售2组长 销售员实习销售销售主管销售3组长 销售员实习销售销售4组长 销售员实习销售综合管理部HR行政人事经理行政主管行政专员行政助理人事主管人事专员人事助理财务部财务经理财务会计现金出纳公司结构及职说明 级 别 职 能 特 权 介 绍 一 . 最 高 决 策 行 政 层1 级 权 限 包 括 : 公 司 车 辆 直 接 使 用 权 , 油 费 报 销 , 招 待 权 ,公 司 名 下 固 定 资 产 使 用 处 置 权 岗 位 名 称 董 事 长 兼 总 经 理 直 接...

1、当您付费下载文档后,您只拥有了使用权限,并不意味着购买了版权,文档只能用于自身使用,不得用于其他商业用途(如 [转卖]进行直接盈利或[编辑后售卖]进行间接盈利)。
2、本站所有内容均由合作方或网友上传,本站不对文档的完整性、权威性及其观点立场正确性做任何保证或承诺!文档内容仅供研究参考,付费前请自行鉴别。
3、如文档内容存在违规,或者侵犯商业秘密、侵犯著作权等,请点击“违规举报”。

碎片内容

公司行政架构及薪资等级结构表

小辰5+ 关注
实名认证
内容提供者

出售各种资料和文档

确认删除?
VIP
微信客服
  • 扫码咨询
会员Q群
  • 会员专属群点击这里加入QQ群
客服邮箱
回到顶部