电脑桌面
添加小米粒文库到电脑桌面
安装后可以在桌面快捷访问

公司财务管理理论与案例课后题答案(211章)

公司财务管理理论与案例课后题答案(211章)_第1页
1/11
公司财务管理理论与案例课后题答案(211章)_第2页
2/11
公司财务管理理论与案例课后题答案(211章)_第3页
3/11
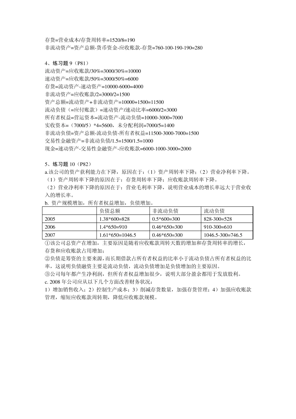
第2 章作业答案 1、练习题 1(P80) 假设上年的营业收入为S, 净利润为P, 平均资产总额为A, 平均负债总额为D,则上年的净资产收益率为: ROE0=P/(A-D) 今年的净资产收益率ROE1=P(1+10%)/[ A (1+14%)-D(1+11%)]=1.1P/(1.14A-1.11D) 由于净利润增加的幅度小于权益资产增加的幅度,因此净资产报酬率将比上年下降。 具体计算: 净资产收益率呈下降趋势。具体分析过程如下: 净资产收益率=营业收入净利率×资产周转率×权益乘数=净利润÷平均净资产×100% 其中,营业收入净利率=净利润÷营业收入×100%, 资产周转率=营业收入÷平均资产总额, 权益乘数=1÷(1-平均资产负债率) 今年与上年相比,营业收入净利率的分母增长12%,分子增长10%,表明营业收入净利率是下降的; 资产周转率的分母增长14%,分子增长10%,表明资产周转率是下降的; 平均资产负债率的分母增长14%,分子增长11%,表明平均资产负债率是下降的,所以权益乘数也是下降的。 由此可知,今年和上年相比,营业收入净利率下降、资产周转率下降、权益乘数下降,因此净资产收益率与上年相比也是下降的。 思路总结:本题的关键点在于理解影响净资产收益率的三个因素——营业收入净利率、资产周转率和权益乘数。 2、练习题 2(P80) 全部资产周转率 流动资产周转率 资产结构(流动资产/全部资产) 上年 今年 上年 今年 上年 今年 7200/2880=2.5 8400/3200=2.625 7200/1152=6.25 8400/1400=6 1152/2880=0.4 1400/3200=0.4375 全部资产周转率=(销售收入/流动资产)*(流动资产/总资产)=流动资产周转率*资产结构 因素分析法之连环替代法 基期: 资产周转率=6.25*0.4=2.5 第一次替代: 6*0.4=2.4 第二次替代: 6*0.4375=2.625 流动资产周转率降低对总资产周转率的影响=2.4-2.5= -0.1 资产结构变动对总资产周转率的影响=2.625-2.4=0.225 3、练习题 8(P81) 所有者权益=200+200=400 非流动负债=400*0.4=160 资产总额=200+160+400=760 销售收入=总资产周转率*资产总额=2.5*760=1900 应收账款周转率=360/36=10,应收账款=销售收入/应收账款周转率=1900/10=190 (营业收入-营业成本)/营业收入=20%,营业成本=1520 连环替代法: 基期(计划)指标 R0=A0×B0×C0 (1) 第一次替代 A1×B0×C0 (2) 第二次替代 A1×B1×C0 (3) 第三次替代 R1=A1×B1×C1 (4) (2)-(1)→ A 变动对 R 的影响。 (3)-...

1、当您付费下载文档后,您只拥有了使用权限,并不意味着购买了版权,文档只能用于自身使用,不得用于其他商业用途(如 [转卖]进行直接盈利或[编辑后售卖]进行间接盈利)。
2、本站所有内容均由合作方或网友上传,本站不对文档的完整性、权威性及其观点立场正确性做任何保证或承诺!文档内容仅供研究参考,付费前请自行鉴别。
3、如文档内容存在违规,或者侵犯商业秘密、侵犯著作权等,请点击“违规举报”。

碎片内容

公司财务管理理论与案例课后题答案(211章)

确认删除?
VIP
微信客服
  • 扫码咨询
会员Q群
  • 会员专属群点击这里加入QQ群
客服邮箱
回到顶部