电脑桌面
添加小米粒文库到电脑桌面
安装后可以在桌面快捷访问

医院医疗设备操作流程大全

医院医疗设备操作流程大全_第1页
1/9
医院医疗设备操作流程大全_第2页
2/9
医院医疗设备操作流程大全_第3页
3/9
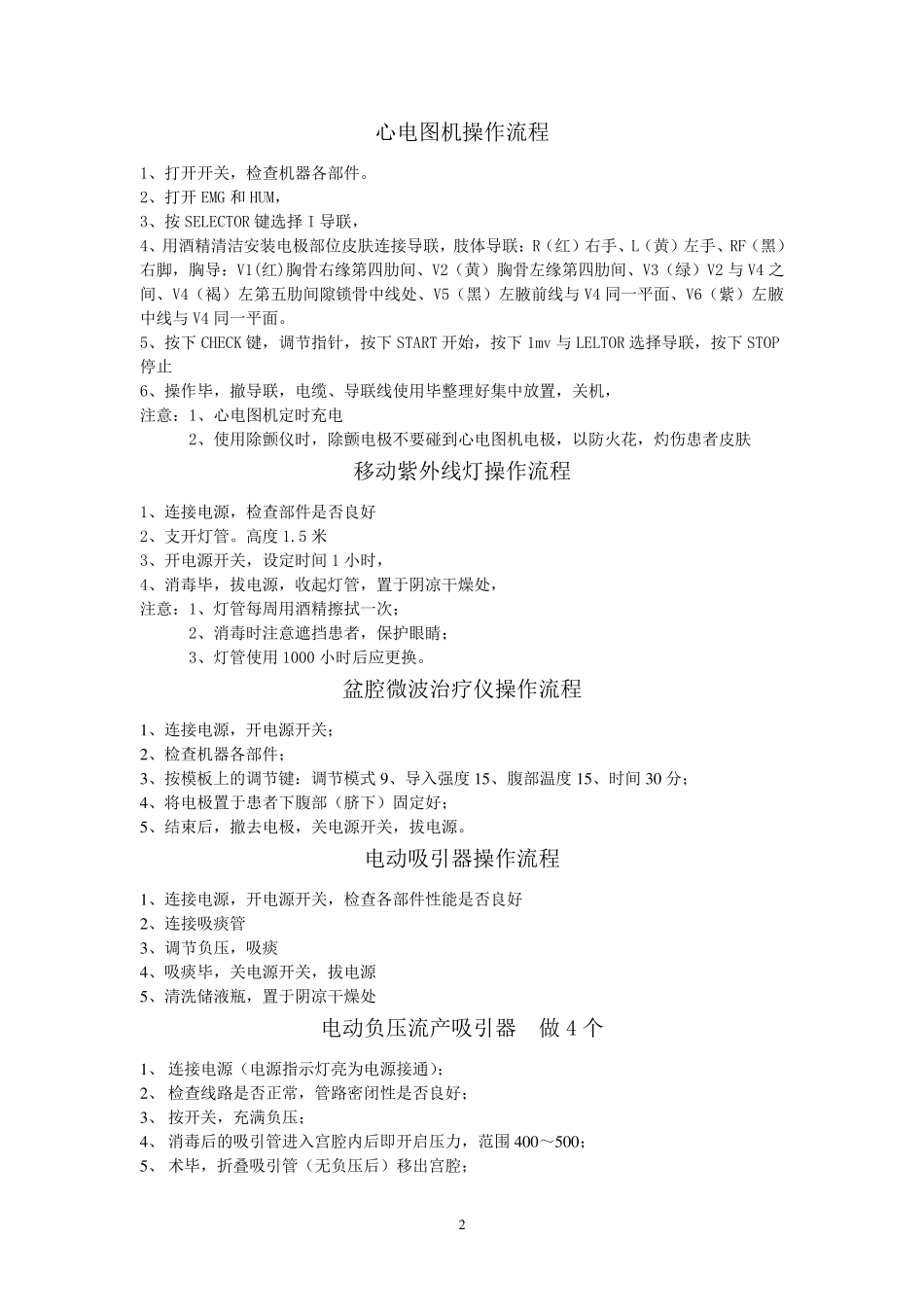
1 心 电 监 护 仪 操 作 流 程 1、 接 地 线 ; 接 电 源 及 监 护 插 座 2、 开 机 ; 选 导 联 、 选 监 护 模 式 。 3、 检 查 仪 器 工 作 是 否 正 常 。 4、 夹 血 氧 探 头 5、 用 生 理 盐 水 棉 球 擦 电 极 粘 贴 部 位 6、 接 导 联 线 , 粘 贴 电 极 纸 。 RA 一 右 锁 骨 中 线 下 缘 靠 近 右 肩 ; LA 一 左 锁 骨 中 线 下 缘 靠 近 左 肩 ;RL 一 右 季 肋 部 ; LL 一 左 季 肋 部 ; V-胸 壁 上 7、 连 接 血 压 袖 带 于 肘 上 2-3cm 8、 体 温 探 头 夹 紧 于 病 人 腋 下 9、 调 节 报 警 参 数 :心 率 、 血 压 、 脉 搏 、 呼 吸 、 血 氧 , 10、 监 护 完 毕 , 撤 导 联 、 血 氧 探 头 、 血 压 袖 带 、 体 温 探 头 , 关 机 , 拔 电 源 , 断 开 地 线 。 11、 整 理 监 护 仪 , 将 各 导 联 线 圆 形 盘 好 , 避 免 导 联 线 打 折 。 放 置 于 阴 凉 干 燥 处 。 输 液 泵 操 作 流 程 1、 固 定 输 液 泵 , 用 泵 体 背 后 的 固 定 夹 将 泵 固 定 于 适 当 高 度。 2、 连 接 电 源 , 开 电 源 开 关 。 检 查 仪 器 是 否 工 作 正 常 。 3、 打 开 泵 门, 安装输 液 器 , 4、 选 择输 液 器 的 类型,(1)是 避 光输 液 器 (3)是 洪达输 液 器 5、 关 闭泵 门, 设置 输 液 量, 按下 输 液 量栏的 “∧或V”键调 节 。 设置 输 液 流 速, 按下 输 液流 速栏的 “∧或V”键调 节 。 6、 启动泵 , 按“启动停止”键。 7、 停止泵 , 按“启动停止”键。 关 开 关 , 拔 下 电 源 , 置 于 干 燥 阴 凉 处 。 8、 注意事项:(1)每隔1 小时将 输 液 管向上 或下 移动一 小段。 连 续使用 同一 输 液 器 不超过24 小时。(2)确认使用 的 输 液 器 和选 择输 液 器 的 编码相对应。(3)不可在欠压 状态下 强行使用 输 液 泵 。(4)定 时清洗输 液 泵 , 清洗时务必断 开 电 源 。(5)不将 泵 放 在高 于 患者1.3 米的 地 方, 输 液 ...

1、当您付费下载文档后,您只拥有了使用权限,并不意味着购买了版权,文档只能用于自身使用,不得用于其他商业用途(如 [转卖]进行直接盈利或[编辑后售卖]进行间接盈利)。
2、本站所有内容均由合作方或网友上传,本站不对文档的完整性、权威性及其观点立场正确性做任何保证或承诺!文档内容仅供研究参考,付费前请自行鉴别。
3、如文档内容存在违规,或者侵犯商业秘密、侵犯著作权等,请点击“违规举报”。

碎片内容

医院医疗设备操作流程大全

您可能关注的文档

确认删除?
VIP
微信客服
  • 扫码咨询
会员Q群
  • 会员专属群点击这里加入QQ群
客服邮箱
回到顶部