电脑桌面
添加小米粒文库到电脑桌面
安装后可以在桌面快捷访问

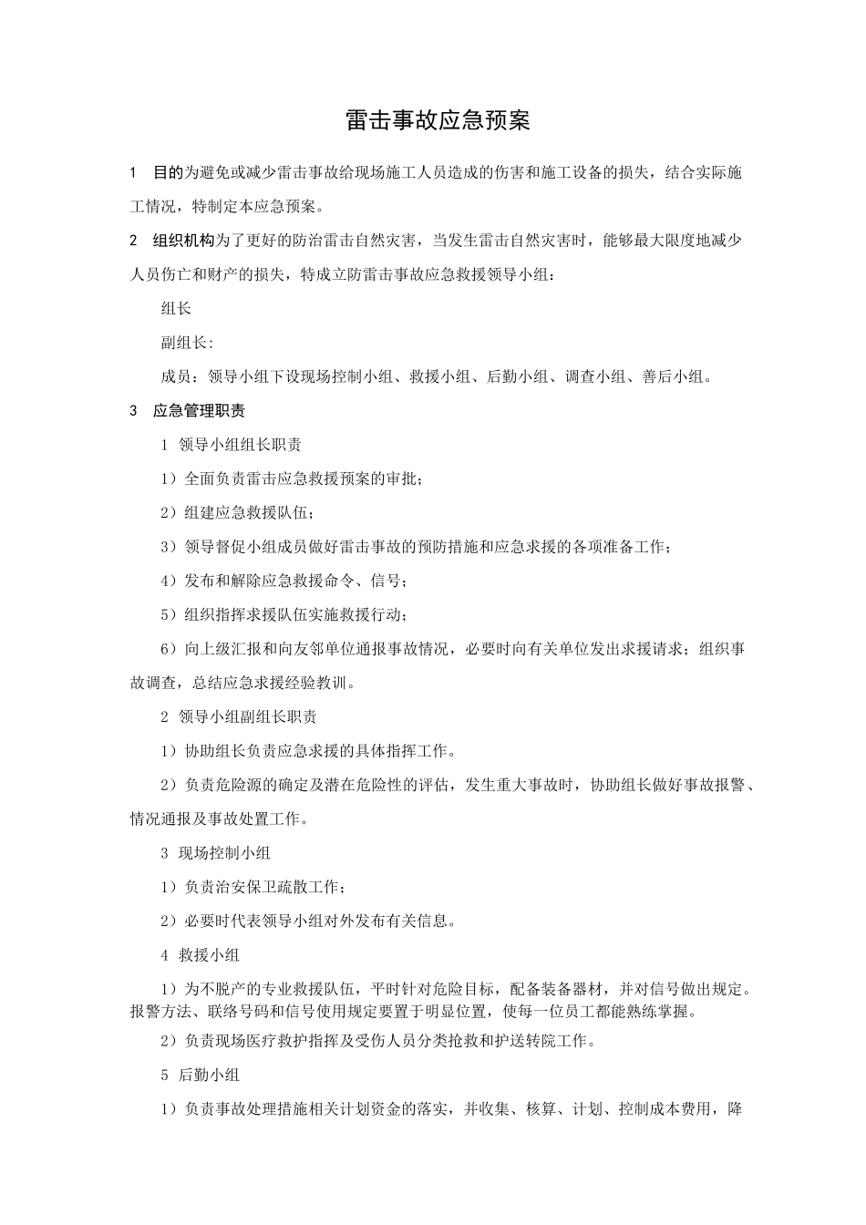
雷击事故应急预案

雷击事故应急预案_第1页
1/8
雷击事故应急预案_第2页
2/8
雷击事故应急预案_第3页
3/8
雷击事故应急预案1目的为避免或减少雷击事故给现场施工人员造成的伤害和施工设备的损失,结合实际施工情况,特制定本应急预案。2组织机构为了更好的防治雷击自然灾害,当发生雷击自然灾害时,能够最大限度地减少人员伤亡和财产的损失,特成立防雷击事故应急救援领导小组:组长副组长:成员:领导小组下设现场控制小组、救援小组、后勤小组、调查小组、善后小组。3应急管理职责1 领导小组组长职责1)全面负责雷击应急救援预案的审批;2)组建应急救援队伍;3)领导督促小组成员做好雷击事故的预防措施和应急求援的各项准备工作;4)发布和解除应急救援命令、信号;5)组织指挥求援队伍实施救援行动;6)向上级汇报和向友邻单位通报事故情况,必要时向有关单位发出求援请求;组织事故调查,总结应急求援经验教训。2 领导小组副组长职责1)协助组长负责应急求援的具体指挥工作。2)负责危险源的确定及潜在危险性的评估,发生重大事故时,协助组长做好事故报警、情况通报及事故处置工作。3 现场控制小组1)负责治安保卫疏散工作;2)必要时代表领导小组对外发布有关信息。4 救援小组1)为不脱产的专业救援队伍,平时针对危险目标,配备装备器材,并对信号做出规定。报警方法、联络号码和信号使用规定要置于明显位置,使每一位员工都能熟练掌握。2)负责现场医疗救护指挥及受伤人员分类抢救和护送转院工作。5 后勤小组1)负责事故处理措施相关计划资金的落实,并收集、核算、计划、控制成本费用,降低资源消耗,对救援活动提供资金保障;2)编制处理事故的所需物质及费用报表,并对物资采购进行监督管理。3)按照区域划分做好防雷设施设置4)负责救援物资的供应和运输工作。6 调查小组1)负责应急预案的制定、修订,发生事故时负责技术处理措施及督促措施落实情况;2)收集各种现场证据供进行事故分析使用;3)通过调查形成调查报告。7 善后小组1)处理伤亡人员的保险赔偿和设备的维修;2)清理现场恢复生产施工,安抚人员的情绪。4应急事故或情况的识别1 通过调度获取动态气象信息;2 根据气象信息,掌握天气动态,随时观察天气变化及时按应急程序向上级报告应急情况,采取应急措施。5应急管理1 暴雨雷击来临前,应急小组成员应当不断地在场内巡视,并与上级有关部门保持联系,通知应急小组人员做好应急准备工作;2 采取现场应急行动对策:1)灾情的初步估计,通过现场情况观察,判断事故扩展可能性,人员伤亡、财产损失,是否需要外援,并根...

1、当您付费下载文档后,您只拥有了使用权限,并不意味着购买了版权,文档只能用于自身使用,不得用于其他商业用途(如 [转卖]进行直接盈利或[编辑后售卖]进行间接盈利)。
2、本站所有内容均由合作方或网友上传,本站不对文档的完整性、权威性及其观点立场正确性做任何保证或承诺!文档内容仅供研究参考,付费前请自行鉴别。
3、如文档内容存在违规,或者侵犯商业秘密、侵犯著作权等,请点击“违规举报”。

碎片内容

雷击事故应急预案

确认删除?
VIP
微信客服
  • 扫码咨询
会员Q群
  • 会员专属群点击这里加入QQ群
客服邮箱
回到顶部