电脑桌面
添加小米粒文库到电脑桌面
安装后可以在桌面快捷访问

商业联盟策略

商业联盟策略_第1页
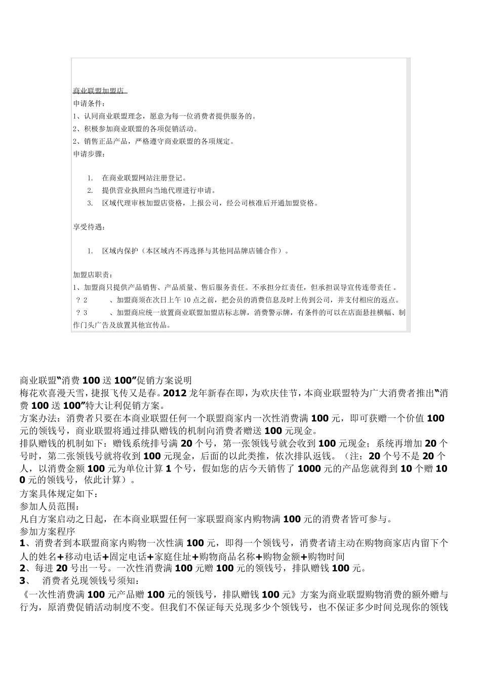
1/6
商业联盟策略_第2页
2/6
商业联盟策略_第3页
3/6
商 业 联 盟 返 利 和 返 利 号 在 这 个 世 界 上 , 除 了 阳 光 和 空 气 之 外 , 基 本 上 找 不 到 什 么 是 免 费 的 。 今 天 你 买 了 一 件 衣 服 , 穿 破 了 也就 扔 了 ; 今 年 你 充 了 一 百 元 话 费 , 打 光 了 还 得 再 充 ; 今 天 你 买 了 一 辆 小 车 , 开 坏 了 也 只 能 当 废 铁 了 ; 如 果我 们 平 时 的 购 物 消 费 能 变 成 一 种 返 利 的 财 富 积 累 那 该 多 好 啊 ! 今 天 , 让 商 业 联 盟 为 您 实 现 这 一 切 ! 不 需 要增 加 任 何 的 投 资 , 也 不 需 要 冒 什 么 风 险 , 只 要 换 个 地 方 消 费 , 您 就 可 以 获 得 源 源 不 断 的 回 馈 。 假 如 你 今 天花 了 2 0 0 0 元 钱 买 了 一 套 家 具 , 当 你 付 完 钱 把 家 具 搬 回 家 后 耐心等待一 段时 间, 你 花 出去的 2 0 0 0 元 钱 商 家又会返 还 给你 , 等于你 免 费 得 到 了 一 套 家 具 , 真正实 现 “0”元 购 物 。 商 业 联 盟 是 当 代营销必然的 发展趋势,既打 破 传了 传统的 消 费 模式, 又杜绝了 网络的 消 费 风 险 , 从模式、理念上 堪称现 代营销模式的 一 次重大改革, 是 集网络平 台、实 体商 店、消 费 群体、合法返 利 机制为 一 体的 前瞻性营销模式, 商 业 联 盟 的 宗旨就 是 “实体消 费 无风 险 、定期返 利 有保障、实 惠和 谐得 共赢”! 今 天 商 业 联 盟 将为 你 推出“消 费 1 0 0 元 , 返 还 1 0 0 元 ,真正实 现 零元 消 费 的 梦想 ”: 只 要 你 在 商 业 联 盟 任 一 联 盟 商 店内一 次性消 费 满1 0 0 元 , 即可 获 赠一 个 价值 1 0 0 元 的 返 利 号 , 商 业 联盟 将通过排队返 还 的 机制向消 费 者赠送 1 0 0 元 现 金。 当 返 利 系统排号 满 2 0 个 号 时 , 第一 个 返 利 号 就 会收到1 0 0 元 现 金; 系统再 增 加 2 0 个 号 时 , 第二个 返 利 号 就 将收到 1 0 0 元 现 金, 后 面的 以 此类推, 依...

1、当您付费下载文档后,您只拥有了使用权限,并不意味着购买了版权,文档只能用于自身使用,不得用于其他商业用途(如 [转卖]进行直接盈利或[编辑后售卖]进行间接盈利)。
2、本站所有内容均由合作方或网友上传,本站不对文档的完整性、权威性及其观点立场正确性做任何保证或承诺!文档内容仅供研究参考,付费前请自行鉴别。
3、如文档内容存在违规,或者侵犯商业秘密、侵犯著作权等,请点击“违规举报”。

碎片内容

商业联盟策略

您可能关注的文档

确认删除?
VIP
微信客服
  • 扫码咨询
会员Q群
  • 会员专属群点击这里加入QQ群
客服邮箱
回到顶部