电脑桌面
添加小米粒文库到电脑桌面
安装后可以在桌面快捷访问

商用冷柜资料

商用冷柜资料_第1页
1/12
商用冷柜资料_第2页
2/12
商用冷柜资料_第3页
3/12
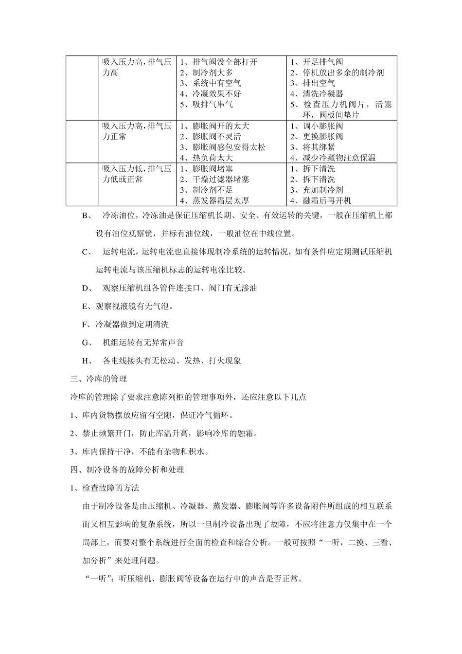
一、商用陈列柜的基本知识 商用陈列柜根据温度范围可分为冷藏和冷冻两大类,其中冷藏陈列柜又可以分为5~10℃(水果、蔬菜)、2~8℃(乳制品)、-2~2℃(鲜肉、鲜鱼);冷冻陈列柜温度范围为-18~-22℃,一般用来存放冰淇淋等冷冻食品。 陈列柜型号 温度(℃) 用途 化霜方式 备注 CPW(立式) 2~8 日配品、乳制品 自然化霜 带照明 FPW(立式) -2~2 鲜鱼、精肉 电化霜 带照明 CVS(立式) 5~10 蔬菜、水果 自然化霜 带照明 CSM(斜面) -2~2 鲜鱼、精肉 电化霜 不带照明 TVQ(岛式) -18~-22 冰淇淋、冷冻食品 电化霜 不带照明 (以上参数参照三洋产品分类) 为增强展示效果,商用陈列柜一般采用敞开式,人门可以直接从货架上或箱内取得商品。一般的陈列柜通常由柜体、蒸发器、膨胀阀、冷风机组成。其中柜体有进、出两个风口,制冷剂经过膨胀阀后进入蒸发器,由常温低压的液体蒸发成低温低压的汽体,吸收周围的热量,冷风机将冷空气从柜内风道送到出风口,再吹到食品陈列区,然后由回风口返回冷风机。因为陈列柜为敞开式,为了防止冷空气跑出,在陈列柜的出风口和回风口之间形成一道风幕,阻挡外界的热空气进入柜内及冷空气跑出,防止冷量损失。为了防止风幕破坏,在摆放商品的时候,商品不能摆放在出、回风口上或摆放的商品不能超过载物线,陈列柜的周围不能有风源吹向陈列柜。一般陈列柜要求的使用环境为室温:27℃以下、相对湿度70%、风速 0.2米/秒。 根据压缩机的安装位置陈列柜可以分为分体式和内藏式,分体式压缩机一般安装在室外,内藏式的压缩机在柜体内。一般具备安装条件都采用分体式,因为分体式压缩机,压缩机组安装室外,可降低室内噪音和避免热量直接散发在室内。 二、陈列柜的保养与管理 1、柜体的管理 A、 有风幕的陈列柜,应避免外界气流对它的破坏,摆放的商品不能超过载物线或堵 塞进、出风口,避免脏物掉入进、出风口入。 B、 不同的商品摆放在对应的陈列柜内,不得随意摆放。 C、 对柜体外表面,经常用湿布擦洗。 D、 定期用水清洗出风口蜂窝巢。 E、 对设备运转情况定时做好记录。 F、 定期观察化霜情况是否良好。 在做柜体清洁时应按以下程序进行: (1)先停机,关闭电源。 (2)移出柜内商品 (3)拆出格栅、货架 (4)将温水与杀菌液配好,用刷子进行柜内的清洗,若遇蒸发器中结有厚的霜层,可用水来融化,绝对不能用刀等尖锐的金属制品铲冰,以免伤坏蒸发器盘管。...

1、当您付费下载文档后,您只拥有了使用权限,并不意味着购买了版权,文档只能用于自身使用,不得用于其他商业用途(如 [转卖]进行直接盈利或[编辑后售卖]进行间接盈利)。
2、本站所有内容均由合作方或网友上传,本站不对文档的完整性、权威性及其观点立场正确性做任何保证或承诺!文档内容仅供研究参考,付费前请自行鉴别。
3、如文档内容存在违规,或者侵犯商业秘密、侵犯著作权等,请点击“违规举报”。

碎片内容

商用冷柜资料

确认删除?
VIP
微信客服
  • 扫码咨询
会员Q群
  • 会员专属群点击这里加入QQ群
客服邮箱
回到顶部