电脑桌面
添加小米粒文库到电脑桌面
安装后可以在桌面快捷访问

《珠江医院教职工医疗互助会章程》附件珠江医院教职工医疗互助会重大疾病定义使用规范VIP免费

《珠江医院教职工医疗互助会章程》附件珠江医院教职工医疗互助会重大疾病定义使用规范_第1页
1/6
《珠江医院教职工医疗互助会章程》附件珠江医院教职工医疗互助会重大疾病定义使用规范_第2页
2/6
《珠江医院教职工医疗互助会章程》附件珠江医院教职工医疗互助会重大疾病定义使用规范_第3页
3/6
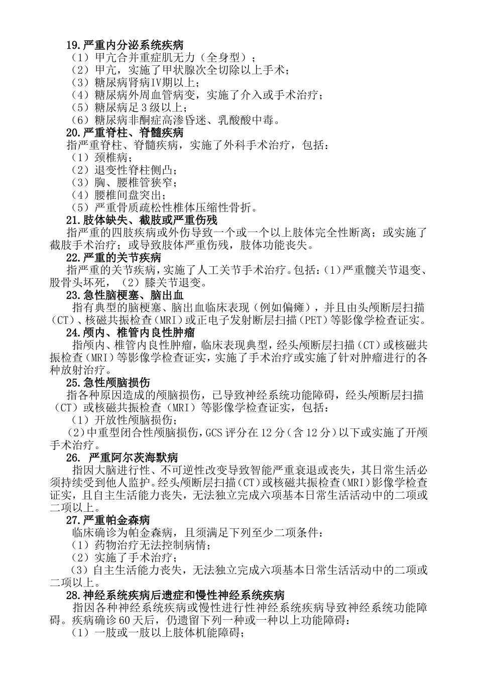
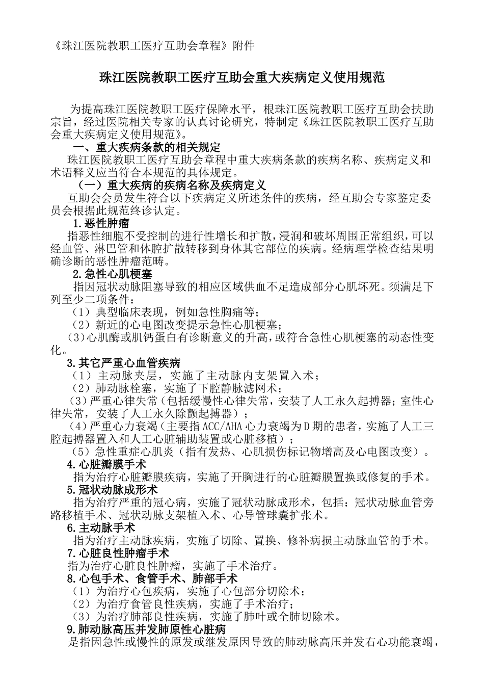
《珠江医院教职工医疗互助会章程》附件珠江医院教职工医疗互助会重大疾病定义使用规范为提高珠江医院教职工医疗保障水平,根珠江医院教职工医疗互助会扶助宗旨,经过医院相关专家的认真讨论研究,特制定《珠江医院教职工医疗互助会重大疾病定义使用规范》。一、重大疾病条款的相关规定珠江医院教职工医疗互助会章程中重大疾病条款的疾病名称、疾病定义和术语释义应当符合本规范的具体规定。(一)重大疾病的疾病名称及疾病定义互助会会员发生符合以下疾病定义所述条件的疾病,经互助会专家鉴定委员会根据此规范终诊认定。1.恶性肿瘤指恶性细胞不受控制的进行性增长和扩散,浸润和破坏周围正常组织,可以经血管、淋巴管和体腔扩散转移到身体其它部位的疾病。经病理学检查结果明确诊断的恶性肿瘤范畴。2.急性心肌梗塞指因冠状动脉阻塞导致的相应区域供血不足造成部分心肌坏死。须满足下列至少二项条件:(1)典型临床表现,例如急性胸痛等;(2)新近的心电图改变提示急性心肌梗塞;(3)心肌酶或肌钙蛋白有诊断意义的升高,或符合急性心肌梗塞的动态性变化。3.其它严重心血管疾病(1)主动脉夹层,实施了主动脉内支架置入术;(2)肺动脉栓塞,实施了下腔静脉滤网术;(3)严重心律失常(包括缓慢性心律失常,安装了人工永久起搏器;室性心律失常,安装了人工永久除颤起搏器);(4)严重心力衰竭(主要指ACC/AHA心力衰竭为D期的患者,实施了人工三腔起搏器置入和人工心脏辅助装置或心脏移植);(5)急性重症心肌炎(指有发热、心肌损伤标记物增高及心电图改变)。4.心脏瓣膜手术指为治疗心脏瓣膜疾病,实施了开胸进行的心脏瓣膜置换或修复的手术。5.冠状动脉成形术指为治疗严重的冠心病,实施了冠状动脉成形术,包括:冠状动脉血管旁路移植手术、冠状动脉支架植入术、心导管球囊扩张术。6.主动脉手术指为治疗主动脉疾病,实施了切除、置换、修补病损主动脉血管的手术。7.心脏良性肿瘤手术指为治疗心脏良性肿瘤,实施了手术治疗。8.心包手术、食管手术、肺部手术(1)为治疗心包疾病,实施了心包部分切除术;(2)为治疗食管良性疾病,实施了手术治疗;(3)为治疗肺部良性疾病,实施了肺叶或全肺切除术。9.肺动脉高压并发肺原性心脏病是指因急性或慢性的原发或继发原因导致的肺动脉高压并发右心功能衰竭,须满足下列条件:(1)肺动脉收缩压大于或等于30mmHg;(2)右心扩大、肥厚,伴或不伴有右心衰竭体征(下垂性水肿、肝淤血性增大、胸腔或腹腔积液)。10.重症肺炎是指由于各种病原微生物(包括细菌、病毒、真菌等)感染导致肺实质及肺间质的炎症,须满足下列条件:(1)肺炎的症状和体征(咳嗽、咳痰、胸痛、肺实变体征或湿性罗音);(2)胸部影像学有肺渗出性改变;(3)同时须具备下列至少三项条件:①呼吸频率>30次/分;②动脉血氧分压(PaO2)<60mmHg或氧合指数(PaO2/FiO2)<300;需进行机械通气;③血压<90/60mmHg;④胸片显示双侧或多叶受累,或短时间内(48小时)病变扩大≥50%;⑤少尿:尿量<20ml/h或,80ml/24h,或肾功能衰竭需要透析治疗。11.严重良性胃肠疾病(1)重症胰腺炎;(2)消化道大出血,24小时以内出血量达800毫升以上或出现失血性休克;(3)为治疗胃十二指肠疾病,实施了胃大部切除手术;(4)为治疗肠道疾病,实施了肠段切除手术;(5)消化道瘘,瘘量大于500ml/天或长期(20天以上)不愈合;(6)各种原因引起的急性弥漫性腹膜炎,实施了剖腹探查术。12.严重腹部外伤:指各种原因引起的开放性、闭合性腹部外伤,实施了剖腹探查术。13.严重咬蜇伤:指毒蛇、毒蜂、毒蝎等咬蜇伤,并肝肾功能、凝血功能不全。14.严重肝胆血管疾病(1)为治疗肝脏疾病,实施了肝叶切除术;(2)为治疗胆胰十二指肠疾病,实施了胰十二指肠切除术;(3)各种原因所致胆汁漏或胰液漏,20天未愈合;(4)肝内胆管结石,经手术治疗后仍然反复发作,实施了再次手术;(5)下肢动脉硬化闭塞症,实施了手术或介入治疗;(6)布—加氏综合症,实施了手术或介入治疗;(7)肝硬化门脉高压症,实施了手术治疗。15.急、慢性肾功能衰竭指急性肾功能衰竭透析治疗达15天以上;慢性肾功能衰竭需...

1、当您付费下载文档后,您只拥有了使用权限,并不意味着购买了版权,文档只能用于自身使用,不得用于其他商业用途(如 [转卖]进行直接盈利或[编辑后售卖]进行间接盈利)。
2、本站所有内容均由合作方或网友上传,本站不对文档的完整性、权威性及其观点立场正确性做任何保证或承诺!文档内容仅供研究参考,付费前请自行鉴别。
3、如文档内容存在违规,或者侵犯商业秘密、侵犯著作权等,请点击“违规举报”。

碎片内容

《珠江医院教职工医疗互助会章程》附件珠江医院教职工医疗互助会重大疾病定义使用规范

您可能关注的文档

确认删除?
VIP
微信客服
  • 扫码咨询
会员Q群
  • 会员专属群点击这里加入QQ群
客服邮箱
回到顶部