电脑桌面
添加小米粒文库到电脑桌面
安装后可以在桌面快捷访问

建筑学 课程知识点梳理汇总VIP免费

建筑学 课程知识点梳理汇总_第1页
1/42
建筑学 课程知识点梳理汇总_第2页
2/42
建筑学 课程知识点梳理汇总_第3页
3/42
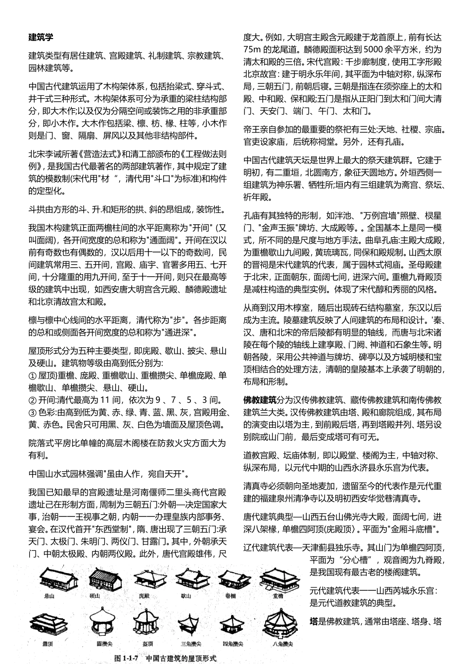
建筑学建筑类型有居住建筑、宫殿建筑、礼制建筑、宗教建筑、园林建筑等。中国古代建筑运用了木构架体系,包括抬梁式、穿斗式、井干式三种形式。木构架体系可分为承重的梁柱结构部分,即大木作;以及仅为分隔空间或装饰之用的非承重部分,即小木作。大木作包括梁、檩、枋、椽、柱等,小木作则是门、窗、隔扇、屏风以及其他非结构部件。北宋李诫所著《营造法式》和清工部颁布的《工程做法则例》,是我国古代最著名的两部建筑著作,其中规定了建筑的模数制(宋代用"材“,清代用"斗口"为标准)和构件的定型化。斗拱由方形的斗、升.和矩形的拱、斜的昂组成,装饰性。我国木构建筑正面两檐柱间的水平距离称为"开间"(又叫面阔),各开间宽度的总和称为"通面阔"。开间在汉以前有奇数也有偶数的,汉以后用十一以下的奇数间,民间建筑常用三、五开间,宫殿、庙宇、官署多用五、七开间,十分隆重的用九开间,至于十一开间,则只在最高等级的建筑中出现,如西安唐大明宫含元殿、麟德殿遗址和北京清故宫太和殿。檩与檩中心线间的水平距离,清代称为"步"。各步距离的总和或侧面各开间宽度的总和称为"通进深"。屋顶形式分为五种主要类型,即庑殿、歇山、披尖、悬山及硬山。建筑物等级由高到低分别为:①屋顶}重檐、庞殿、重檐歇山、重檐攒尖、单檐庞殿、单檐歇山、单檐攒尖、悬山、硬山。②开间:清代最高为11间,依次为9、7、5、3间。③色彩:由高到低为黄、赤、绿、青、蓝、黑、灰,宫殿用金、黄、赤色。民舍只可用黑、灰、白色为墙面及屋顶色调。院落式平房比单幢的高层木阁楼在防救火灾方面大为有利。中国山水式园林强调"虽由人作,宛自天开"。我国已知最早的宫殿遗址是河南偃师二里头商代宫殿遗址己在形制方面,周制为三朝五门:外朝—决定国家大事,治朝一一王视事之朝,内朝一一办理皇族内部事务、宴会。在汉代首开"东西堂制",隋、唐出现了三朝五门:承天门、太极门、朱明门、两仪门、甘露门。其中,外朝承天门、中朝太极殿、内朝两仪殿。此外,唐代宫殿雄伟,尺度大。例如,大明宫主殿含元殿建于龙首原上,前有长达75m的龙尾道。麟德殿面积达到5000余平方米,约为清太和殿的三倍。宋代宫殿:千步廊制度,使用工字形殿北京故宫:建于明永乐年间,其平面为中轴对称,纵深布局,三朝五门,前朝后寝。三朝是指连在须弥座上的太和殿、中和殿、保和殿;五门是指从正阳门到太和门间大清门、天安门、端门、午门、太和门。帝王亲自参加的最重要的祭祀有三处:天地、社稷、宗庙。官吏设家庙,后统称祠堂。另外,还有孔庙。中国古代建筑天坛是世界上最大的祭天建筑群。它建于明初,有二重垣,北圆南方,象征天圆地方。外垣西侧一组建筑为神乐署、牺牲所;垣内有三组建筑为斋宫、祭坛、祈年殿。孔庙有其独特的形制,如泮池、"万例宫墙"照壁、棂星门、"金声玉振"牌坊、大成殿等。。全国基本上是同一模式,所不同的是尺度与地方手法。曲阜孔庙:主殿大成殿,为重檐歇山九间殿,黄琉璃瓦,同保和殿规制。山西太原的晋祠是宋代建筑的代表,属于园林式祠庙。圣母殿建于北宋,正面朝东,面阔七间,进深六间。重檐九脊殿顶是减柱构造的典型实例。体现了宋代醇和秀丽的风格。从商到汉用木椁室,随后出现砖石结构墓室,东汉以后成为主流。陵墓建筑反映了人间建筑的布局和设计。'秦、汉、唐和北宋的帝后陵都有明显的轴线,而唐与北宋诸陵在每个陵的轴线上建享殿、门阙、神道和石象生等。明朝各陵,采用公共神道与牌坊、碑亭以及方城明楼和宝顶相结合的处理方法,清朝的皇陵基本上承袭了明朝的,布局和形制。佛教建筑分为汉传佛教建筑、藏传佛教建筑和南传佛教建筑兰大类。汉传佛教建筑由塔、殿和廊院组成,其布局的演变由以塔为主,到前殿后塔,再到塔殿并列、塔另设别院或山门前,最后变成塔可有可无。道教宫殿、坛庙体制,即以殿堂、楼阁为主,中轴对称、纵深布局,以元代中期的山西永济县永乐宫为代表。清真寺必须朝向圣地麦加,遗留至今的代表作是元代重建的福建泉州清净寺以及明初西安华觉巷清真寺。唐代建筑典型—山西五台山佛光寺大殿,面阔七间,进深八架椽,单檐四阿顶(庑殿顶〉。平面为"金厢斗底槽"。辽代建筑代表...

1、当您付费下载文档后,您只拥有了使用权限,并不意味着购买了版权,文档只能用于自身使用,不得用于其他商业用途(如 [转卖]进行直接盈利或[编辑后售卖]进行间接盈利)。
2、本站所有内容均由合作方或网友上传,本站不对文档的完整性、权威性及其观点立场正确性做任何保证或承诺!文档内容仅供研究参考,付费前请自行鉴别。
3、如文档内容存在违规,或者侵犯商业秘密、侵犯著作权等,请点击“违规举报”。

碎片内容

建筑学 课程知识点梳理汇总

确认删除?
VIP
微信客服
  • 扫码咨询
会员Q群
  • 会员专属群点击这里加入QQ群
客服邮箱
回到顶部