电脑桌面
添加小米粒文库到电脑桌面
安装后可以在桌面快捷访问

有限空间作业安全风险告知书VIP免费

有限空间作业安全风险告知书_第1页
1/6
有限空间作业安全风险告知书_第2页
2/6
有限空间作业安全风险告知书_第3页
3/6
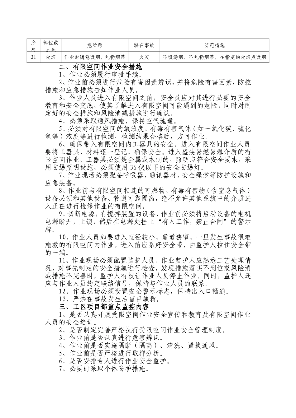
有限空间作业安全风险告知书同志:您在我工区项目部即将从事有限空间作业或负责技术、施工、安全、设备、机具、材料管理工作,为了使您更好的了解该项工作中所存在的安全风险及正确的防范措施、应急处置措施等,特编写本安全风险告知书,请您认真阅知,如您有困难和疑惑,请及时向我们专职安全员和工程技术人员提出,他们将会向您耐心讲解。如您确定已清楚了解所从事工作的安全风险后,请在下方签上您的姓名并盖上手印。一、存在的危险源及防范措施序号部位或名称危险源潜在事故防范措施1施工方案未编制专项施工方案;专项施工方案未按规定审核、审批;环境和施工条件发生变化,专项施工方案未重新进行审核、审批坍塌物体打击高处坠落触电等编制专项施工方案;专项施工方案按规定审核、审批;环境施工条件发生变化,专项施工方案应重新进行审核、审批2持证上岗特种作业人员未持证上岗火灾、爆炸、中毒、窒息、触电特种作业人员必须持有效的特种作业证上岗3劳保着装劳保着装不符合规范火灾、爆炸、触电必须戴好安全帽、防护眼镜、防护手套、穿工作服、劳保鞋,若进入有腐蚀介质的受限空间,必须穿戴防腐工作服、防腐面具、防腐鞋及手套4潜在风险作业人员和监护人不解现场情况,不清楚潜在的风险火灾、爆炸、中毒、窒息、触电作业前必须进行安全教育;生产单位必须与施工单位进行现场检查交底,施工单位负责人应向施工作业人员进行作业程序和安全措施交底5作业程序和应急措施未制定相应的作业程序、安全防范和应急措施火灾、爆炸、中毒、窒息、触电进入有限空间作业前,监护人员和作业人员必须熟知紧急状况时的逃生路线和救护方法,监护人与作业人员约定的联络信号。作业现场应配备一定数量的、符合规定的救生设施和灭火器材等6三不进入未严格执行“三不进入”火灾、爆炸、中毒、窒息、触电没有办理进入有限空间作业许可证不进入;安全防护措施没有落实不进入;监护人不在现场不进入7工艺处理进入有限空间作业前,未做好工艺处理火灾、爆炸、中毒、窒息、触电将有限空间吹扫、蒸煮、置换合格,所有与其相连且可能存在可燃可爆、有毒有害物料的管线、阀门应加盲板隔离,盲板处应挂牌标识8加热试验对盛装过能产生自聚物的设备容器,未做过加热试验爆炸对盛装过能产生自聚物的设备容器,作业前应进行工艺处理,采取蒸煮、置换等方法,并做聚合物加热试验序号部位或名称危险源潜在事故防范措施9防毒面具在缺氧、有毒环境中,未佩带隔离式防毒面具中毒、窒息在缺氧、有毒环境中,是否佩带隔离式防毒面具10安全电压和安全行灯进入受限空间作业未使用安全电压和安全行灯触电进入金属容器(炉、塔、釜、罐等)和特别潮湿、工作场地狭窄的非金属容器内作业,照明电压不大于12V;当需要使用电动工具或照明电压大于12V时,应按规定安装漏电保护器,其接线箱(板)必须放置在容器外部11运送作业人员使用卷扬机、吊车等运送作业人员起重伤害进入受限空间作业,不得使用卷扬机、吊车等运送作业人员,作业人员所带的工具、材料须进行登记12易燃易爆环境易燃易爆环境火灾、爆炸在易燃易爆环境中,应使用防爆电筒或电压不大于12V的防爆安全行灯,行灯变压器不得放在容器内或容器上;作业人员应穿戴防静电服装,使用防爆工具13取样分析取样分析没有代表性、全面性火灾、爆炸、中毒、窒息有限空间容积较大时,应对上、中、下各部位取样分析,保证受限空间任何部位的有害物质含量合格14转动部件设备带有搅拌器等转动部件的设备,在断电后未采取必要的安全防范措施触电带有搅拌器等转动部件的设备,应在停机后切断电源,摘除保险,并在开关上挂上“禁止合闸、有人工作”警示牌,必要时拆除转动部件与电机连接的联轴器15交叉作业存在交叉作业物体打击应有防止交叉作业层间落物伤害作业人员的安全措施16人员误入未制定有防止人员误入的措施火灾、爆炸、中毒、窒息、触电在有限空间入口处应设置“危险!严禁入内”警告牌或采取其他封闭措施17照明光线作业场所照明光线不良或过度物体打击灼伤按照国家标准设置照度18出入口内外设备的出入口内外未保证其畅通无阻不利逃生及救援设备的出入口内、外不得有障碍物,...

1、当您付费下载文档后,您只拥有了使用权限,并不意味着购买了版权,文档只能用于自身使用,不得用于其他商业用途(如 [转卖]进行直接盈利或[编辑后售卖]进行间接盈利)。
2、本站所有内容均由合作方或网友上传,本站不对文档的完整性、权威性及其观点立场正确性做任何保证或承诺!文档内容仅供研究参考,付费前请自行鉴别。
3、如文档内容存在违规,或者侵犯商业秘密、侵犯著作权等,请点击“违规举报”。

碎片内容

有限空间作业安全风险告知书

确认删除?
VIP
微信客服
  • 扫码咨询
会员Q群
  • 会员专属群点击这里加入QQ群
客服邮箱
回到顶部