电脑桌面
添加小米粒文库到电脑桌面
安装后可以在桌面快捷访问

2024年造价工程师建设工程计价模拟真题与答案解析VIP免费

2024年造价工程师建设工程计价模拟真题与答案解析_第1页
1/13
2024年造价工程师建设工程计价模拟真题与答案解析_第2页
2/13
2024年造价工程师建设工程计价模拟真题与答案解析_第3页
3/13
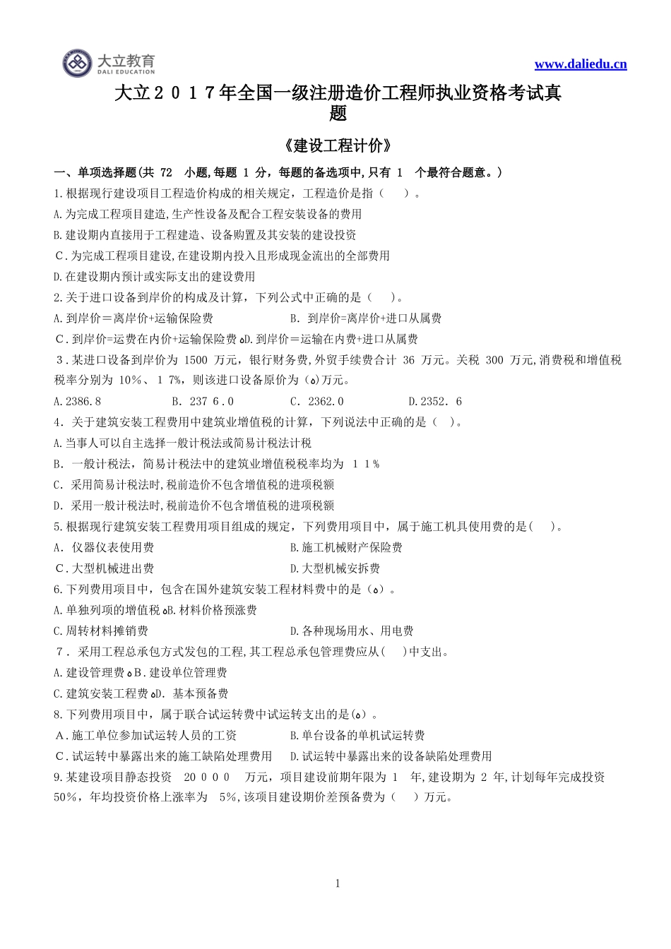
www.daliedu.cn1大立2017年全国一级注册造价工程师执业资格考试真题《建设工程计价》一、单项选择题(共72小题,每题1分,每题的备选项中,只有1个最符合题意。)1.根据现行建设项目工程造价构成的相关规定,工程造价是指()。A.为完成工程项目建造,生产性设备及配合工程安装设备的费用B.建设期内直接用于工程建造、设备购置及其安装的建设投资C.为完成工程项目建设,在建设期内投入且形成现金流出的全部费用D.在建设期内预计或实际支出的建设费用2.关于进口设备到岸价的构成及计算,下列公式中正确的是()。A.到岸价=离岸价+运输保险费B.到岸价=离岸价+进口从属费C.到岸价=运费在内价+运输保险费ﻩD.到岸价=运输在内费+进口从属费3.某进口设备到岸价为1500万元,银行财务费,外贸手续费合计36万元。关税300万元,消费税和增值税税率分别为10%、17%,则该进口设备原价为(ﻩ)万元。A.2386.8B.2376.0C.2362.0D.2352.64.关于建筑安装工程费用中建筑业增值税的计算,下列说法中正确的是()。A.当事人可以自主选择一般计税法或简易计税法计税B.一般计税法,简易计税法中的建筑业增值税税率均为11%C.采用简易计税法时,税前造价不包含增值税的进项税额D.采用一般计税法时,税前造价不包含增值税的进项税额5.根据现行建筑安装工程费用项目组成的规定,下列费用项目中,属于施工机具使用费的是()。A.仪器仪表使用费B.施工机械财产保险费C.大型机械进出费D.大型机械安拆费6.下列费用项目中,包含在国外建筑安装工程材料费中的是(ﻩ)。A.单独列项的增值税ﻩB.材料价格预涨费C.周转材料摊销费D.各种现场用水、用电费7.采用工程总承包方式发包的工程,其工程总承包管理费应从()中支出。A.建设管理费ﻩB.建设单位管理费C.建筑安装工程费ﻩD.基本预备费8.下列费用项目中,属于联合试运转费中试运转支出的是(ﻩ)。A.施工单位参加试运转人员的工资B.单台设备的单机试运转费C.试运转中暴露出来的施工缺陷处理费用D.试运转中暴露出来的设备缺陷处理费用9.某建设项目静态投资20000万元,项目建设前期年限为1年,建设期为2年,计划每年完成投资50%,年均投资价格上涨率为5%,该项目建设期价差预备费为()万元。www.daliedu.cn2A.1006.25ﻩB.1525.00C.2056.56D.2601.2510.某项目建设期为2年,第一年贷款4000万元,第二年贷款2000万元,贷款年利率10%,贷款在年内均衡发放,建设期内只计息不付息。该项目第二年的建设期利息为(ﻩ)万元。A.200ﻩB.500C.520D.60011.关于建设工程的分部组合计价,下列说法中正确的是(ﻩ)。A.适用于没有具体图样和工程量清单的建设项目计价B.要求将建设项目细分到最基本的构造单元C.是利用产出函数进行计价D.具有自上而下、由粗到细的计价组合特点12.下列计价性定额中,项目划分最细的造价定额是(ﻩ)。A.材料消耗定额B.劳动定额C.预算定额D.概算定额13.根据《建设工程工程量清单计价规范》(GB50500-2013),下列费用项目中需纳入分部分项工程项目综合单价中的是(ﻩ)。A.工程设备暂估价ﻩB.专业工程暂估价C.暂列金额ﻩD.计日工费14.根据《建设工程工程量清单计价规范》(GB50500-2013),一般不作为安全文明施工费计算基础的是(ﻩ)。A.定额人工费B.定额人工费+定额材料费C.定额人工费+定额施工机具使用费ﻩD.定额人工费+定额施工机具使用费+定额材料费15.根据建设工程工程量清单计价规范》(GB50500-2013),关于计日工,下列说法中正确的是(ﻩ)。A.计日工表包括各种人工,不应包括材料、施工机械B.计日工按综合单价计价,投标时应计入投标总价C.计日工表中的项目名称由招标人填写,工程数量由投标人填写D.计日工单价由投标人自主确定,并按计日工表中所列数量结算16.已知人工挖某土方1m³的基本工作时间为1个工作日,辅助工作时间占工序作业时间的5%,准备与结束工作时间、不可避免的中断时间、休息时间分别占工作日的3%、2%、15%,则该人工挖土的时间定额为()工日/10m³。A.13.33ﻩB.13.16ﻩC.13.13D.12.5017.确定施工机械台班定额消耗量前需计算机械时间利用系数,其计算公式正确的...

1、当您付费下载文档后,您只拥有了使用权限,并不意味着购买了版权,文档只能用于自身使用,不得用于其他商业用途(如 [转卖]进行直接盈利或[编辑后售卖]进行间接盈利)。
2、本站所有内容均由合作方或网友上传,本站不对文档的完整性、权威性及其观点立场正确性做任何保证或承诺!文档内容仅供研究参考,付费前请自行鉴别。
3、如文档内容存在违规,或者侵犯商业秘密、侵犯著作权等,请点击“违规举报”。

碎片内容

2024年造价工程师建设工程计价模拟真题与答案解析

确认删除?
VIP
微信客服
  • 扫码咨询
会员Q群
  • 会员专属群点击这里加入QQ群
客服邮箱
回到顶部