电脑桌面
添加小米粒文库到电脑桌面
安装后可以在桌面快捷访问

中考成语专题复习VIP免费

中考成语专题复习_第1页
1/41
中考成语专题复习_第2页
2/41
中考成语专题复习_第3页
3/41
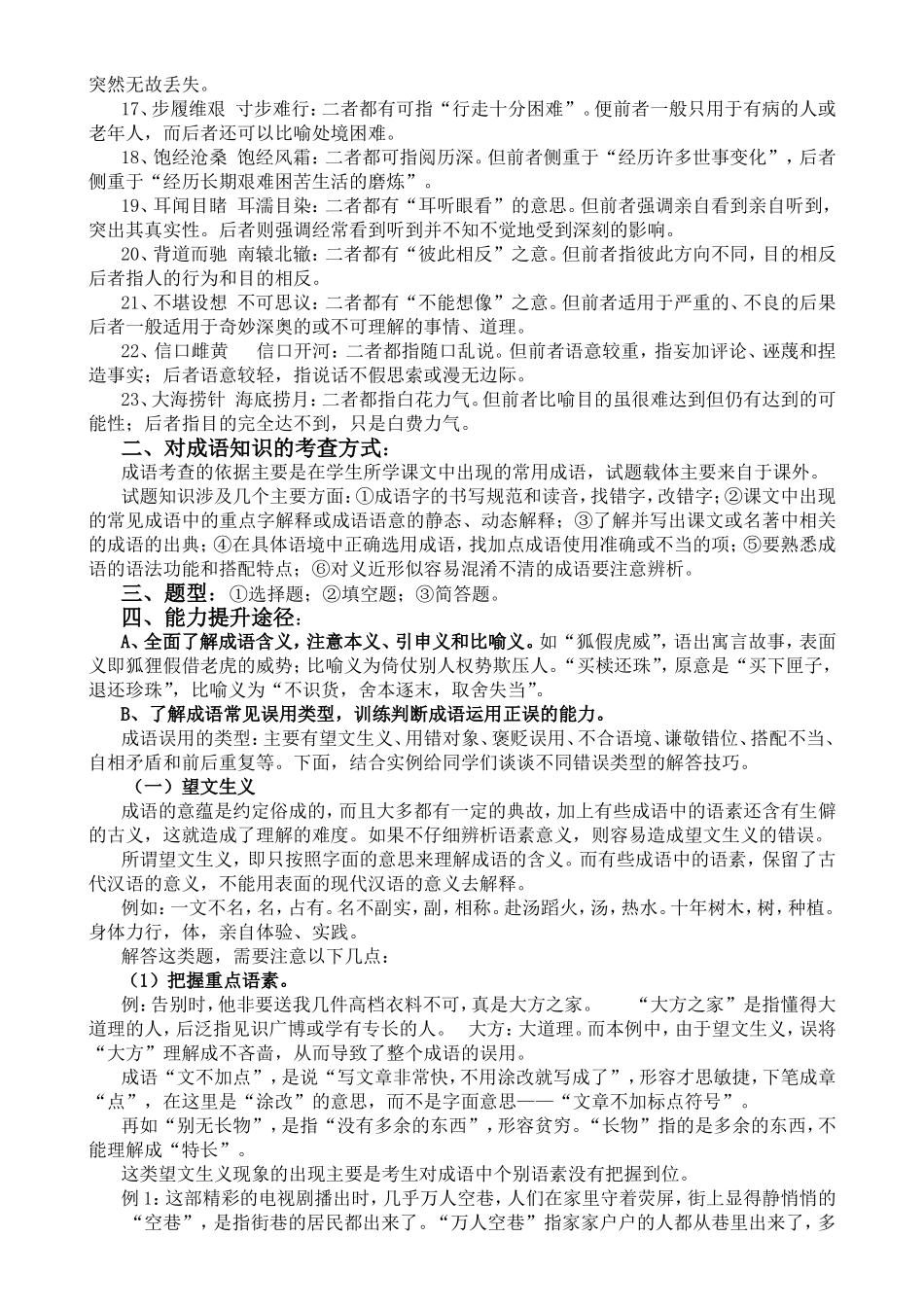
中考成语专题复习一、成语掌握:(一)经常被误用的成语1、不学无术:指“没有学问才能”。不能在其前加上“整天”“整月”等修饰词语。“学”为名词,常误作动词。2、不可理喻:指“无法用道理使之明白”,常误用为“不可思议”。3、不以为然:指“不认为是正确的”。常误用为“不以为意”,表示“不放在心上”“无所谓”。4、守株待兔:贬义词,指“不主动努力,心存侥幸,希望得到意外的收获”,常误来形容公安干警的机智。5、耳提面命:褒义词,形容师长殷切教导。常误用为贬义词。6、鼎力相助;敬词,指对别人对自己的帮助。常误用为表示自己对他人的帮助。7、蹉跎岁月:指虚度光阴。常误用来形容“岁月艰难、艰苦”。8、名噪一时:指在当时很有名声。常误用为贬义词。9、始作俑者:指某种坏风气的创始者。常误用为贬指。10、脑无城府:指为人坦率,褒义词。常误用来形容“贬义词”,贬义词。11、身无长物:指人贫困。常误用来形容没有特长。12、鬼斧神工:形容人的制作技艺高超,常误用为形容自然景观。相类似的还有“巧夺天工”。13、充耳不闻:塞住耳朵不听,形容不愿听取别人的意见。易误用为形容人专心,没有听到14、瓜田李下:形容容易引起嫌疑的地方。易误用为形容田园生活。15、卓尔不群:形容非常优秀,超出常人。易误用为形容人的性格。16、出神入化:形容技艺高超。易误用为形容听得出神。17、登堂入室:比喻学问技能由浅入深,循序渐进,达到更高的水平。易误用为“进入”。18、如坐春风:形容受到良好的教化。与“景物”无关。19、对簿公堂:在公堂上受到审问。易误解为“争论,明辨是非”。20、相敬如宾:特指夫妻相敬相爱。另有“举案齐眉”。21、走马观花:比喻粗略地观察事物,强调过程,易和“浮光掠影”相混。后者指印象不深刻,强调结果。22、罪不容诛:形容罪大恶极,与“死有余辜”同义。易误解为罪行还没有达到被杀的程度23、屡试不爽:屡次试验都没有差错。易误解为“没有成功”。24、安之若泰:指身上逆境,遇到困难或遭受挫折时能泰然处之,跟平常一样。与此类似的还有“泰然自若”。25、侃侃而谈:形容说话理直气壮,从容不迫。易和“娓娓而谈(形容谈论不倦或说话动听)相混。26、期期艾艾:形容人口吃。易误指吞吞吐吐。27、处心积虑:千方百计盘算,贬义词。常误解为“殚精竭虑“(用心精力,费尽心力)。28、望尘莫及:比喻远远落后。易和“鞭长莫及”(指力量达不到)混用。29莘莘学子:众多的学子。该词前面不能再加任何的数量词。30、美轮美奂:轮,高大;奂,众多。形容建筑物的华丽。注意本词形容的对象。31、炉火纯青:纯,纯粹。道家炼丹,炉中的火焰由红色转成青色时即为火候到家。比喻功夫达到纯熟、完美的境界。注意本词语用的对象。32、莘莘学子:众多的学子。该词前面不能再加任何的数量词。(二)易混淆的成语1、不三不四:在形容人时多指人的品行不正派。不伦不类:在形容人时多指人的着装不得体。2、鱼目混珠:比喻拿假的东西冒充真的东西。鱼龙混杂:比喻坏人和好人混在一起。3、洋洋大观:形容事物繁多、丰富多彩。洋洋洒洒:形容文章或谈话内容丰富、连续不断4、春风化雨:适宜于草木生长的风雨,比喻良好的教育。满城风雨:非指自然界的风雨,而是比喻消息一经传出,到处议论纷纷。5、蹉跎岁月:虚度光阴与岁月。峥嵘岁月:不平凡的岁月。6、侃侃而谈:形容说话理直气壮,从容不迫。褒义。振振有词:形容理由似乎很充分,说个不休。贬义。7、学富五车:形容人读书多,学问大。汗牛充栋:形容书籍多,不能形容人。8、不动声色:不说话,不流露感情。形容态度镇定。无动于衷:心里一点也不受感动,一点也不动心。9、望其项背:表示赶得上或比得上(多用于否定式)。望尘莫及:比喻远远落后,赶不上。10、息息相关:比喻关系密切。休戚相关:比喻关系密切,利害相同。11、扬汤止沸:比喻办法不彻底,不能从根本上解决问题。釜底抽薪:比喻从根本上解决问题。12、一发而不可收:一旦开始便不能停止。一发而不可收拾:事情糟糕到了无法挽回的地步。(三)近义成语辨析1、耸人听闻骇人听闻:前者指“故意夸大或捏造事实使者震惊...

1、当您付费下载文档后,您只拥有了使用权限,并不意味着购买了版权,文档只能用于自身使用,不得用于其他商业用途(如 [转卖]进行直接盈利或[编辑后售卖]进行间接盈利)。
2、本站所有内容均由合作方或网友上传,本站不对文档的完整性、权威性及其观点立场正确性做任何保证或承诺!文档内容仅供研究参考,付费前请自行鉴别。
3、如文档内容存在违规,或者侵犯商业秘密、侵犯著作权等,请点击“违规举报”。

碎片内容

中考成语专题复习

确认删除?
VIP
微信客服
  • 扫码咨询
会员Q群
  • 会员专属群点击这里加入QQ群
客服邮箱
回到顶部